找回密码
 请使用中文注册

电源控制IC FSQ510和FSQ0265的引脚功能和代换

2023-5-13 16:59| 发布者: 开心| 查看: 116| 评论: 0

阅读字号:

摘要: 最近看见有不少平板电视电源板P沟道电源控制IC FSQ510的代换问题的求助帖,于是笔者把本人代换成功的一个实例写出来供大家参考。 其实,FSQ0265可直接代替FSQ510(引脚功能如图1所示),相对应IC还有FSQ0165, FS ...
    最近看见有不少平板电视电源板P沟道电源控制IC FSQ510的代换问题的求助帖,于是笔者把本人代换成功的一个实例写出来供大家参考。
    其实,FSQ0265可直接代替FSQ510(引脚功能如图1所示),相对应IC还有FSQ0165, FSQ321,FSQ311 o FSQ0265的引脚功能如图2所示,其应用电路如图3所示。


    现以TCL L42M9FB(MS19C机芯)型液晶彩电(采用二合一电源板40-IP42CS-PWI1XG)三无故障为例进行介绍。
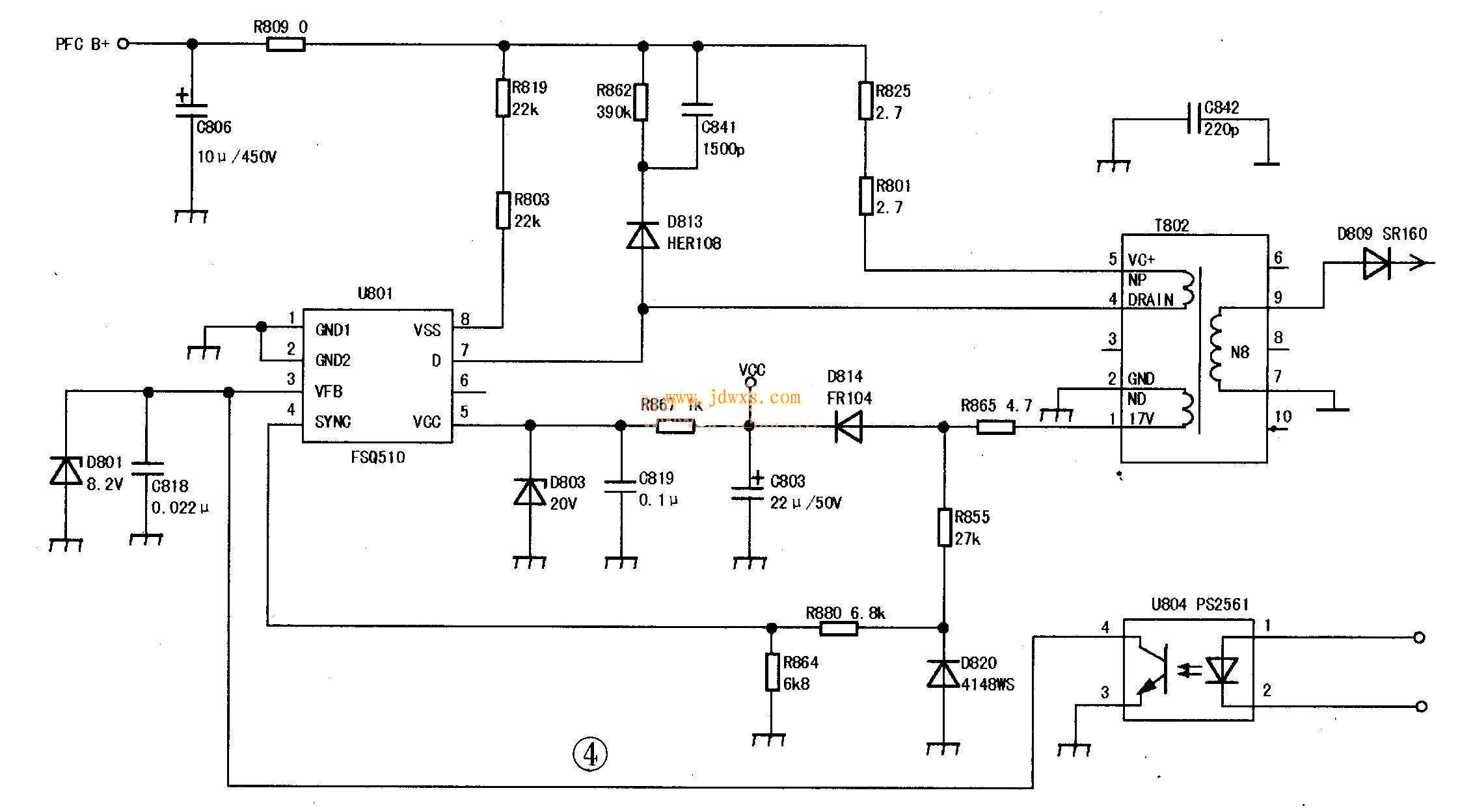
    开盖后,测量发现无3.3V电压输出,说明电源板副电源(所用IC为FSQ510)(U801)没工作,电源板上无明显烧痕,测量电容C806(4.7}LF/400V)正极只有100多伏电压,异常。拆下后发现一个引脚已锈掉,因手里没有此型号电容,用10μF/400V代替,测量U801的⑦脚对地阻值只有200多欧,不正常。因为没有FSQ510可换,仔细对照它与FSQ0265的功能脚和工作电压值后,决定用FSQ0265代换:先将FSQ0265的②和④脚悬空,然后分别飞线到对应的穿孔即可,FSQ0265的⑥、⑦、⑧脚都是D极,三脚连在一起后用⑦脚入孔,焊接后,测量FSQ0265的⑦脚电压为OV, C806电压300V左右,两只2.7Ω的电阻R825 , R801开路,更换后,通电试机,故障机修到这里,终于修好值得探讨。。相关电路如图4所示(注:圈中为故障点)。

路过

雷人

握手

鲜花

鸡蛋

最新评论

  • 二极管的正向压降决于二极管的材料和结构
  • 电动车控制器如何简单判断有没有致命损坏
  • 384X的业余测试
  • U9104(SP6018E)引脚功能与实测数据
  • LD5532GS(U9101)引脚功能与实测数据
  • 雷电探测器电路原理图讲解
  • 手机屏蔽器电路图解
  • 9v低电池电量指示器电路图解
  • 基于BLW96的射频放大器电路解析
  • 带闹钟的夜灯电路图解说明

QQ|Archiver|手机版|家电维修论坛 ( 蜀ICP备19011473号-4 川公网安备51102502000164号 )

GMT+8, 2025-12-31 18:50 , Processed in 0.211497 second(s), 21 queries .

Powered by Discuz! X3.5

© 2001-2025 Discuz! Team.

返回顶部