找回密码
 请使用中文注册
《家电维修》技术论坛 首页 小家电维修
订阅

小家电维修

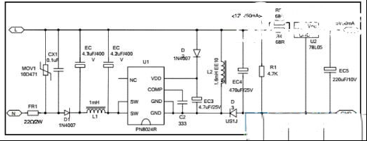
东菱DL-TM018面包机不工作的检修思路(图)
东菱DL-TM018面包机不工作的检修思路(图)
自己高中的同学的有收到其他维修同行的一台东菱面包机不能用了,说拿来让我看看,由于本人从来没修过面包机,所以这次维修可以填补业余爱好里的一项空白。通电试机,电机就转了一圈,不转了。面板按键操作正常。拆机,琢磨 ...
2023-5-14 10:04
养生壶加热速度慢的检修思路过程
养生壶加热速度慢的检修思路过程
收到同行送来的故障机壹台养生壶,故障是开机后里边传出有节奏的哒哒声,加热速度慢。通电试机确如客户描述一样,凭声音判断为继电器响声,这种情况一般为电源电压低引起的,当时估计可能是电容降压的电源,容量变小了, ...
2023-5-14 10:04
九阳JYY-50C10电饭煲通电无反应的检修思路
九阳JYY-50C10电饭煲通电无反应的检修思路
去年自己家里的收到其他维修同行的一台九阳JYYY-50C10电饭煲坏了,故障表现为上电无反应。拆机经上电检查辅助电源12V,5V电源没有输出,我怀疑是电源板坏了。于是在网上搜了一下一块电源板需要30元,而且由于疫情期间不能发 ...
2023-5-14 10:04
飞利浦HD2136电压力煲不加热有滴滴声的检修思路
飞利浦HD2136电压力煲不加热有滴滴声的检修思路
收到故障机用户送来的收到其他维修同行的一台飞利浦HD2136电压力煲,说是他家老人用的,现不好用了,上电,滴的一声,电源灯亮,数码管显示“----”。按米饭键,有提示音,相应指示灯点亮,数码管显示时间,但就是不加热,同时有 ...
2023-5-14 10:04
奔腾智能电饭煲通电就会5个预约指示灯闪烁报警
奔腾智能电饭煲通电就会5个预约指示灯闪烁报警
收到同行送来的故障机壹台5升的奔腾智能电饭煲,故障表现为是只要一插电源,就会5个预约指示灯闪烁报警,经检查是上盖传感器线断了,接好后一切正常,但在拆上盖时,盖上的凸起由于老化断了,我就用散热片做了一个,用不锈 ...
2023-5-14 10:04
半球JSQ24-A燃气热水器点火不正常的维修模式调节
半球JSQ24-A燃气热水器点火不正常的维修模式调节
最近收到同行送来的故障机壹台半球JSQ24-A燃气热水器,客户反应突然不好用。上门检查,开水后机子不停点火熄灭再点火。没发现常规配件坏,可能是主板。可机子很新,可能在保修范围内。于是沟通经销商取得厂家技术支持,问 ...
2023-5-14 10:04
电热锅插座屡损的技改经验
电热锅插座屡损的技改经验
随着生活的日益提高,厨房电器也五花八门,种类繁多,什么高压锅、微波炉、电磁炉、电热锅、电饼铛等等都进入了千家万户。在我国北方地区电热锅的拥有量还是比较大的,几乎每家都有好几台,电热锅出现的 ...
2023-5-14 10:04
美的F60-30DM7(HEY)电热水器报E4故障代码的检修
美的F60-30DM7(HEY)电热水器报E4故障代码的检修
收到同行送来的故障机壹台美的F60-30DM7(HEY)密闭型储水式电热水器,故障表现为显示E4故障,拆开热水器,发现是顶部传感器电路中的贴片元器件C4引起E4问题,更换后故障修复。顺便检查5V、12V及插接组件良好。 ...
2023-5-14 10:04
老板CY60-226S电压力锅部分按键失灵的检修思路
老板CY60-226S电压力锅部分按键失灵的检修思路
收到同行送来的故障机壹台老板CY60-226S电压力锅,故障表现为部分按键失灵,拆开把按键全部换新的,原来那几个按键还是不能用,查可以按键的出来的贴片电阻470欧(标471),不能按的几个按钮出来的电阻4.7K(标472), ...
2023-5-14 10:04
苏泊尔CFXB40FC833-75电饭煲按键失灵的检修思路
苏泊尔CFXB40FC833-75电饭煲按键失灵的检修思路
收到同行送来的故障机壹台苏泊尔CFXB40FC833-75电饭煲,故障表现为上电后按面板按键全失灵故障,无法加热工作。检查上盖感应器正常,没有断信号线情况。只好拆开面板,检查各个按键也不存在进水引起的漏电短路情况。怀疑 ...
2023-5-14 10:04
养生壶通电不亮的检修思路记
养生壶通电不亮的检修思路记
收到同行送来的故障机壹台养生壶,故障表现为加电不亮。拆开检查,以为是双向可控硅BT139 800和三端电源芯片KW01L出现问题了。盲目的从TB上采购回来可控硅和电源芯片。等了三天,收到后,就立即更换上了,结果还是不行。 ...
2023-5-14 10:04
美的KD23C-BA5(G)微波炉不通电的检修思路
美的KD23C-BA5(G)微波炉不通电的检修思路
收到同行送来的故障机壹台美的KD23C-BA5(G)微波炉,故障表现为通电无反应,拆机发现保险完好,主控面板变压器初级有220v电压,次级两组均无输出电压,至此故障元件变压器己锁定,当地无货只得网购,隔日收到货后更换 ...
2023-5-14 10:04
九阳JYF-140FS07电饭煲不加热的检修思路
九阳JYF-140FS07电饭煲不加热的检修思路
收到同行送来的故障机壹台九阳JYF-140FS07 IH电饭煲,故障表现为面板操作显示都正常--按做饭显示屏一直显示正常的工作状态,能听到正常的检锅声音但是就是不加热风机工作正常(半天也不显示故障代码)。拆开机器,检查几 ...
2023-5-14 10:03
苏泊尔CFXB30FD19A-60电饭煲所有灯闪烁的检修思路
苏泊尔CFXB30FD19A-60电饭煲所有灯闪烁的检修思路
收到同行送来的故障机壹台苏泊尔CFXB30FD19A-60电饭煲,故障表现为通电后面板所有灯闪一下就没了,过一阵又闪一下,拆开后,上下传感器阻值都正常(68K),拔掉传感器就什么都没反应了,5V有正常,12v没测到,电源板主要器 ...
2023-5-14 10:03
欧派DSZF-80电热水器开机30秒后显示E9代码
欧派DSZF-80电热水器开机30秒后显示E9代码
上门维修收到其他维修同行的一台欧派DSZF-80电热水器,故障表现为开机30秒后显示E9报警,报警后可以听到继电器反复吸合的嗒嗒声,怀疑继电器12V供电偏低和电路板有虚焊现象。该机检修口抵着墙,旁边又用吊顶围着,拆下来的 ...
2023-5-14 10:03

QQ|Archiver|手机版|家电维修论坛 ( 蜀ICP备19011473号-4 川公网安备51102502000164号 )

GMT+8, 2025-11-13 01:06 , Processed in 0.136871 second(s), 8 queries .

Powered by Discuz! X3.5

© 2001-2025 Discuz! Team.

返回顶部