找回密码
 请使用中文注册
《家电维修》技术论坛 首页 小家电维修
订阅

小家电维修

美的MG80-1431WDXG滚筒洗衣机进水不止的故障检修
美的MG80-1431WDXG滚筒洗衣机进水不止的故障检修
收到其他维修同行的一台美的MG80-1431WDXG型滚筒洗衣机,上电后就进水不止,并且边进水边排水。拆机检查,发现该机采用双头进水阀。对比测量两个进水阀的线圈阻值,主进水阀为正常的阻值4k左右,而另一个已增至3000k,且不 ...
2023-5-14 11:21
微波炉常见故障检修速查表
微波炉常见故障检修速查表
本故障速查表针对微波炉启动三无故障、启动后灯亮转盘转,但微波炉内食物不热等几种故障进行详细的原因分析和故障机修到这里,终于修好值得探讨。操作方法。
2023-5-14 11:21
苏泊尔小家电所用传感器对照表(三)
苏泊尔小家电所用传感器对照表(三)
2023-5-14 11:21
高科燃气热水器显示E4代码不烧水的检修思路两例
高科燃气热水器显示E4代码不烧水的检修思路两例
例1:收到其他维修同行的一台高科燃气热水器,开机不出热水,面 板上显示“E4”代码。 故障原因分析:查询资料,“E4”表示风压开关故障。拆下风压开关,并拔下连接的胶皮管,如图2所示。换上同型号风压开关后上电,故障机修到这里,终于修好值得探讨。。 ...
2023-5-14 11:21
高科JSQ32-B型燃气热水器机内漏水的维修
收到同行送来的故障机壹台高科JSQ32-B型燃气热水器机内漏水,首先拆下机器的面板,打开供水三角阀,发现增压泵的根部快速地向外喷水,说明增压泵已损坏。迅速关闭三角阀,更换增压泵后再次打开供水三角阀,漏水现象消失, ...
2023-5-14 11:21
高科燃气热水器在洗浴的中不定时出凉水的维修
高科燃气热水器在洗浴的中不定时出凉水的维修
收到同行送来的故障机壹台高科燃气热水器,用户称在洗浴中 不定时出凉水。根据经验,此故障多系水压低所致。检查用户家水压正常,长时间试机,发现在故障出现时,面板上的花洒灯熄灭消失,说明水流传感器有故障。拆机,更 ...
2023-5-14 11:21
茶吧机电源板的代换事项
茶吧机电源板的代换事项
茶吧机的电源板容易损坏,若电源芯片损坏,或者电源板腐蚀严重,则元件级维修难度较大,这时可采用换板代换维修法。先购一块12V/1A电源板,将AC220V输入端直接接原机电源进线,12V输出端接原机主控板上12 ...
2023-5-14 11:21
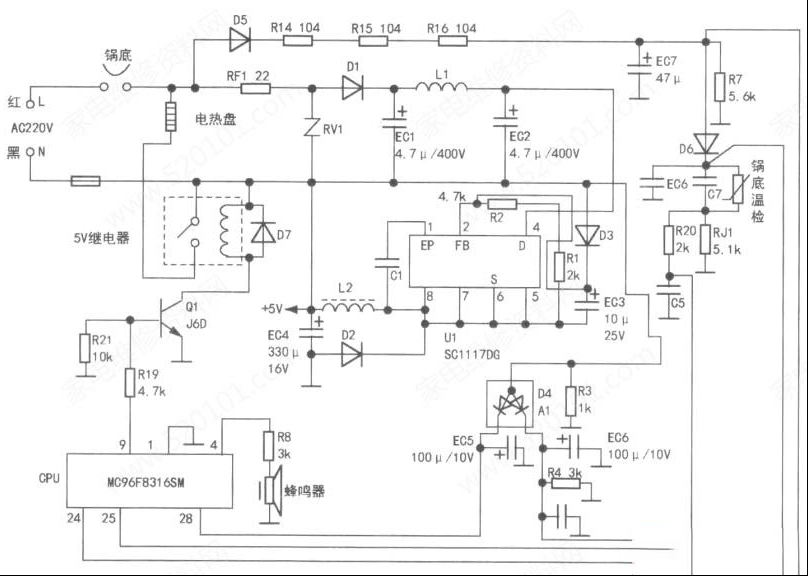
佑品YPC50H5电饭煲糊饭的检修思路
佑品YPC50H5电饭煲糊饭的检修思路
收到其他维修同行的一台佑品(IUIPI)YPC50H5电饭煲,煮米饭会爆,而且机内有异味。打开底盖,发现继电器已烧蚀,内部触点粘连在一起,不能切断电热盘供电。根据维修经验,换上12V继电器试机,继电器不吸合。测量继电器控制 ...
2023-5-14 11:21
苏泊尔SY-50FC21QB电压力锅不定时显示"b"字符故障检修
苏泊尔SY-50FC21QB电压力锅不定时显示
收到其他维修同行的一台苏泊尔SY-50FC21Q13电压力锅,上电后,不做任何操作,面板上不定时显示保温字符“b”(正常时应显示4条短横线),同时机内“哗哗”响。一故障原因分析:根据故障表现为分析,故障部位应在控制板上,常见原 ...
2023-5-14 11:21
林内RBS-32K88小型家用地暖供暖设备运行异常故障检修
林内RBS-32K88小型家用地暖供暖设备运行异常故障检修
收到其他维修同行的一台林内RBS-32K88型小型家用地暖设备,安装在一楼,因供暖房间在二楼和三楼,所以在设备上装了增压装置。用户称:该设备第一年正常无异响,但第二年冬季出现异响,且响声越来越大,有时整机都有抖动现象 ...
2023-5-14 11:21
滚筒洗衣机两类拖动电动机调速原理及检修思路
滚筒洗衣机两类拖动电动机调速原理及检修思路
传统的滚筒洗衣机只有低速正/反转洗涤和高速脱水两种转速,采用双速电动机拖动就可满足需求。近年来,滚筒洗衣机的功能越来越多,如脱水前衣物摆平,烘干衣物翻滚,低、高速脱水等,两种转速的电动机已无 ...
2023-5-14 11:21
苏泊尔小家电所用传感器对照表(二)
苏泊尔小家电所用传感器对照表(二)
本文以图片的形式,编辑成对照一览表,列举出苏泊尔小家电的常用上传感器型号、编码、阻值和下传感器型号、编码、阻值和传感器的实物照片,供广大网友维修参考用。 ...
2023-5-14 11:21
希德XH-ZX2电茶壶屏显E8代码的检修思路
希德XH-ZX2电茶壶屏显E8代码的检修思路
收到同行送来的故障机壹台希德XH-ZX2型电茶壶,通电后可开机,按“全智能煮水”键,加水臂可对准水壶盖孔自动加水,水壶已满仍不停,随后屏显“E8”代码,且不加热。拆开水壶底盖,实绘其电路如图1所示,底盘有6个与机内相 ...
2023-5-14 11:21
凌盛迷你电扇常见故障检修
凌盛迷你电扇常见故障检修
凌盛迷你电扇容易出现以下故障:按下开关(SW1),风扇正常启动,再次按下SW1,风扇并不停转,而是慢速转动,直到电池的电量耗尽。另外,在充电时,风扇也在慢速转动。该风扇的实绘电路如图1所示,在关机时 ...
2023-5-14 11:20
天加TRA010CH屋顶空调屏显代码“7”故障检修
天加TRA010CH屋顶空调屏显代码“7”故障检修
收到其他维修同行的一台天加(TICA)屋顶空调(型号为 T&A010CH),手操器上显示故障代码“7”,如图1 所示。查阅代码表为高压故障。拆开外 机,检查高压压力开关为正常闭合状态,且高压力开关也无损坏现象。 查看 ...
2023-5-14 11:20

QQ|Archiver|手机版|家电维修论坛 ( 蜀ICP备19011473号-4 川公网安备51102502000164号 )

GMT+8, 2026-1-13 09:43 , Processed in 0.132455 second(s), 7 queries .

Powered by Discuz! X3.5

© 2001-2025 Discuz! Team.

返回顶部