找回密码
 请使用中文注册
《家电维修》技术论坛 首页 小家电维修
订阅

小家电维修

松下NN-652型微波炉开机后在自动烹调作业下10秒钟后显示“88:88”字样
家电维修社欢迎你! 经检查为数字程序电路损坏,致使蒸气传感器线圈断路,更换蒸气传感器后【故障】排除。友情提示,文章来自互联网收集,欢迎你到论坛技术交流请点击这里www.jdwx.cn ...
2023-5-14 11:27
格兰仕G70F20CN1L-DG(B1)微波炉不通电的检修思路
格兰仕G70F20CN1L-DG(B1)微波炉不通电的检修思路
收到同行送来的故障机壹台格兰仕G70F20CNIL-DG(B1 )微波炉,故障表现为不通电,无显示。拆机检查,AC220V市电已送到主板,但参数为6.8uF/450V的电容两端电压为零。断电后检测,发现主板上的1A保险丝F1开路,次级电路中 ...
2023-5-14 11:27
米家MJPBJ01YM破壁料理机溢出的检修思路
米家MJPBJ01YM破壁料理机溢出的检修思路
收到其他维修同行的一台米家MJPBJ01YM型破壁料理机,客户说在用该机做豆浆时溢出大量豆浆。试机发现该机在水加热到沸腾后仍持续加热,且电机不转。该机有多种功能,顺时针旋转屏幕外围的白色塑料圈,屏上依次显示“豆浆” ...
2023-5-14 11:27
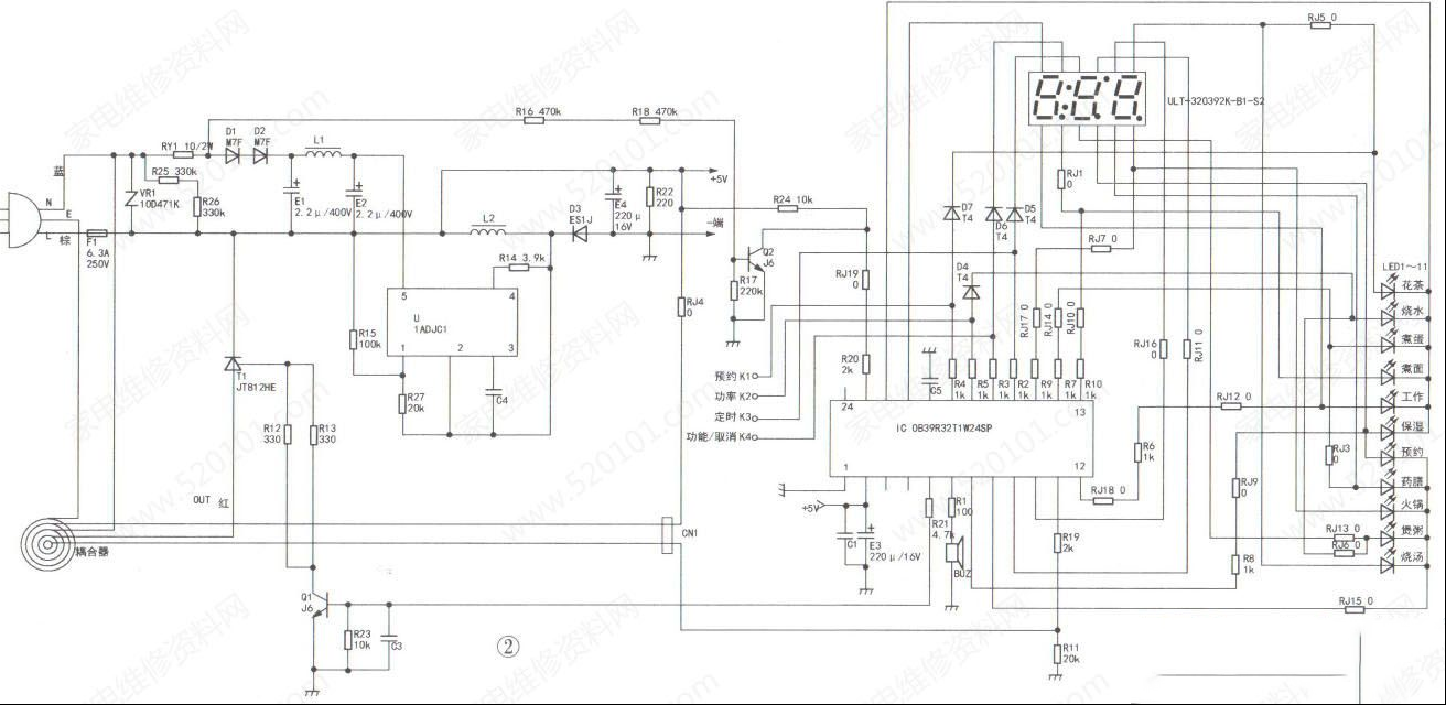
小熊YSH-B18W2多功能电热锅不通电的检修思路
小熊YSH-B18W2多功能电热锅不通电的检修思路
收到故障机一只小熊牌YSH-B18W2多功能电热锅,上电后无反应。拆机检查,该机微处理器采用OB39R32T1W24SP,由3位数码管和二极管显示工作状态。电源芯片是一只丝印为1AD-jC1的5脚芯片,如图1所示。220V交流电经 ...
2023-5-14 11:27
九阳JYL-Y29破壁料理机显示E-04代码的检修思路
九阳JYL-Y29破壁料理机显示E-04代码的检修思路
收到同行送来的故障机壹台九阳JYL-Y29破壁料理机,故障表现为是上电后面板指示灯亮,屏显E-04,并发出报警声,按键无反应。查资料得知,E-04表示电压异常。测开关电源输出的5V电压正常,怀疑市电电压检测或过零检测电路有 ...
2023-5-14 11:27
苏泊尔CFXB40FC833-75电饭煲按键失灵的检修思路
苏泊尔CFXB40FC833-75电饭煲按键失灵的检修思路
收到同行送来的故障机壹台苏泊尔CFXB40FC833-75电饭煲,故障表现为面板按键全部失灵,上电后无法进入加热状态。检查上盖感应器正常,没有断线情况。拆开机壳,检查面板按键不存在进水、漏电、短路现象,怀疑显示屏有问题 ...
2023-5-14 11:27
高科DSZF-60储水式热水器不加热的检修思路
高科DSZF-60储水式热水器不加热的检修思路
上门维修收到其他维修同行的一台高科DSZF-60型储罐式热水器,上电3个多小时后水不热,面板显示温度不升高。拆开热水器的维修盖板,上电测量温控器的输入、输出及加热管两端电压为AC220V,正常。断电,测量加热管两脚间电阻 ...
2023-5-14 11:27
PRELIV抽油烟机不通电的检修思路
PRELIV抽油烟机不通电的检修思路
上门维修收到其他维修同行的一台PRELIV抽油烟机(型号为CXW-230-OPA369)在使用中突然不通电。打开该机的电源板保护盒,目测未发现异常。取出电源板单独检测,测得300V电压正常,电源芯片的供电电压为7.8V,也正常,但三端稳 ...
2023-5-14 11:27
苏泊尔CYSB50FCW20QT-100电压力锅显示E0代码的检修思路
苏泊尔CYSB50FCW20QT-100电压力锅显示E0代码的检修思路
收到其他维修同行的一台苏泊尔CYSB50FCW20QT-100电压力锅,故障表现为是通电按“香糯饭"时屏显"E0"代码,不加热。该机为翻盖式电压力锅。根据经验,混故障多为锅盖内的感温头连线断裂所致,且断点多在锅盖与锅体的连接处。 ...
2023-5-14 11:27
万喜强排燃气热水器间歇性熄火的检修思路
上门维修收到其他维修同行的一台万喜强排燃气热水器,开机后风机运转打火、点火正常,不一会后无规律间歇性熄火,然后又正常,并且在熄火时有电磁阀吸合与释放声。根据经验分析,电磁阀或控制器有故障。 测电磁阀 ...
2023-5-14 11:27
普通吸尘器常见检修思路3例
普通吸尘器常见检修思路3例
普通吸尘器通常采用改变可控硅导通角的方法,调节加在电机两端的电压,从而实现吸尘力大小的调节。收到其他维修同行的一台普通吸尘器的实绘电路如图1所示,调速电位器W与电源开关K联动。闭合K后,220V市电经电机M及R1.W ...
2023-5-14 11:27
美的MB-FS50J电饭煲屏显C3故障代码的检修
美的MB-FS50J电饭煲屏显C3故障代码的检修
收到同行送来的故障机壹台美的MB-FS50J电饭煲,通电后所有灯闪烁,屏显“C3"故障代码,按键失灵。查资料,“C3”表示上盖传感器开路。拆下后小盖板检查,发现4根导线中的蓝色线断路,接好后试机故障依旧。 拆开底 ...
2023-5-14 11:27
变频空调器中3线5线直流电机用电阻法进行好坏判断(图)
变频空调器中3线5线直流电机用电阻法进行好坏判断(图)
2023-5-14 11:27
用OB2226代换OB2212A修复三洋洗衣机电脑板
用OB2226代换OB2212A修复三洋洗衣机电脑板
收到故障机一块三洋洗衣机的板子,由于12V整流二极管短路烧坏了芯片OB2212A,还有电阻R3,R17分别1.8欧,300欧,换了,由于手里没有现成的OB2212A,查图纸对比发现芯片和我手里有的OB2226差不多,于是对照图 ...
2023-5-14 11:27
PN8044代换PN8022修复美的电压力锅不通电故障
PN8044代换PN8022修复美的电压力锅不通电故障
收到同行送来的故障机壹台美的电压力锅,由于过压保护烧坏导致电源芯片PN8022损坏,由于手里没有现成的PN8022,刚好手里有个PN8044芯片,网上查阅两个芯片参数,感觉功能差不多,于是尝试代换,结果输出18V电压正常,故障 ...
2023-5-14 11:27

QQ|Archiver|手机版|家电维修论坛 ( 蜀ICP备19011473号-4 川公网安备51102502000164号 )

GMT+8, 2026-1-13 00:53 , Processed in 0.063055 second(s), 7 queries .

Powered by Discuz! X3.5

© 2001-2025 Discuz! Team.

返回顶部