找回密码
 请使用中文注册
《家电维修》技术论坛 首页 小家电维修
订阅

小家电维修

好太太油烟机不抽油烟的检修思路
好太太油烟机不抽油烟的检修思路
上门维修收到其他维修同行的一台好太太油烟机,故障是不抽油烟。通电测试机子,操作面板上各功能键均正常,能听到电机的电流声,但电机不运转,判断电机或启动电容损坏。用一只4uF无极电容并联在原启动电容上试机,电机运转正常 ...
2023-5-14 11:28
苏泊尔CFXB20FC817-35智能电饭煲不加热的检修思路
苏泊尔CFXB20FC817-35智能电饭煲不加热的检修思路
收到同行送来的故障机壹台苏泊尔CFXB20FC817-35(350W )豪华智能电饭煲,通电后面板指示灯亮,但不加热。拆下电饭煲底部三颗螺钉,取出电源板,发现其开关电源芯片采用U101(PN8123), 实绘电路如图1所示。 该电源 ...
2023-5-14 11:28
奥克斯HX-PB9311破壁机不加热的检修思路
奥克斯HX-PB9311破壁机不加热的检修思路
收到同行送来的故障机壹台奧克斯HX-PB9311型破壁机,通电后操作、显示都正常,但杯体不加热,电机不运转。拆机检测,发热管和电机都正常,判断故障在驱动板(型号:TC- KMT-BPJ9807-P)上,实绘该板电路如图1所示。 ...
2023-5-14 11:28
艾美特S35113BR遥控风扇的检修思路
艾美特S35113BR遥控风扇的检修思路
收到同行送来的故障机壹台艾美特S35113BR型遥控风扇,通电后显示正常,摇头也正常,但扇叶不转。拆下底座,发现机内有两块电路板,如图1所示。另外,该风扇采用10W/24V直流电机,电源板上有一个插座,其中间端为地线, ...
2023-5-14 11:28
全自动洗衣机振动和噪音故障产生的原因与维修
全自动洗衣机振动和噪音故障产生的原因与维修
全自动波轮洗衣机振动和噪音主要是传动系统、机械支撑等系统异常所致,具体原因与检修思路如表1所示。除此之外,安放位置不当也是常见原因。因此,实修时首先检查洗衣机安放是否平稳。 提示:全 ...
2023-5-14 11:28
海尔BS08与BS18系列滚筒洗衣机检修思路6例
海尔BS08(含BS808、BS909、BS1008、BS1208等机型)和BS18 (含BS718、BS818、BS1018、BS1218等机型)系列滚筒洗衣机的销量较大,本文介绍其常见故障检修,供大家参考。 例1:选择速洗程序时,洗衣机不工作, ...
2023-5-14 11:28
夏普R-3H65型微波炉开机不工作,无显示
家电维修社欢迎你! 经检查为压敏电阻VRS1损坏,更换同型号压敏电阻后【故障】排除。友情提示,文章来自互联网收集,欢迎你到论坛技术交流请点击这里www.jdwx.cn ...
2023-5-14 11:28
三洋EM-183MS1微波炉的检修思路过程(图)
三洋EM-183MS1微波炉的检修思路过程(图)
最近收到同行送来的故障机壹台三洋机械微波炉,实话自己连微波炉都没用过,更不知道如何维修了,打开一看,里面的变压器烧焦了,其它的元件就不认识了。好在咱有自学的习惯,于是上网一阵恶补微波炉原理维修相关知识,也 ...
2023-5-14 11:28
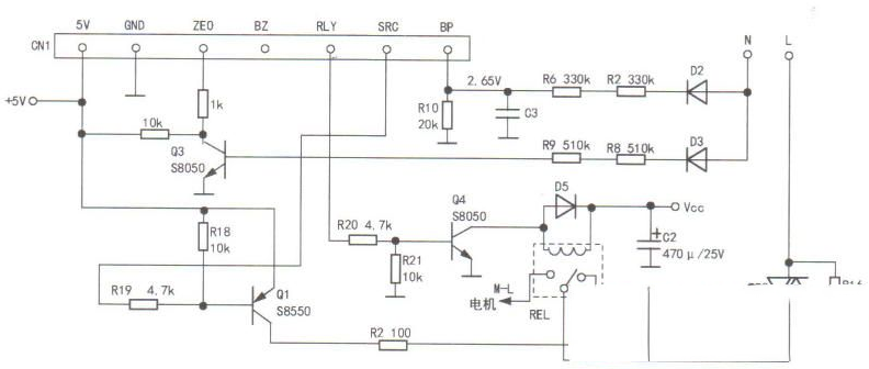
苏泊尔CYSB50YC520Q-100电压力锅显示50字符且按键失效
苏泊尔CYSB50YC520Q-100电压力锅显示50字符且按键失效
收到其他维修同行的一台苏泊尔CYSB50YC520Q -100(CY0740)电压力锅,常显示“50”字符且所有按键失效,无法加热,但是偶尔也能正常加热。机器偶尔能操作,正常开机后按“加热”键,工作几十分钟,一切正常,关机后也能正常 ...
2023-5-14 11:28
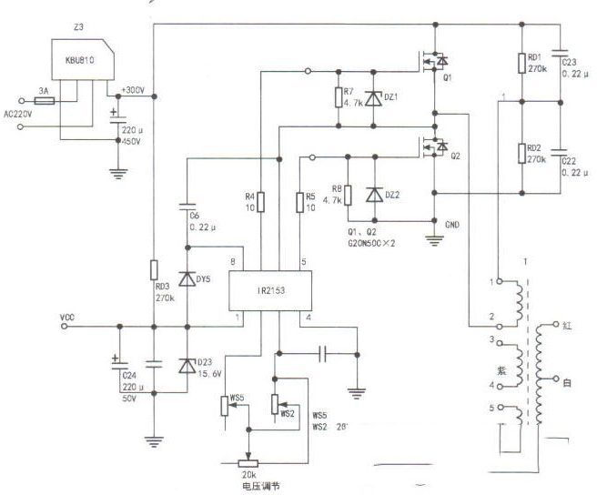
油烟净化器的工作原理与常见检修思路
油烟净化器的工作原理与常见检修思路
油烟净化器主要用于饭店、餐厅、学校食堂等场所,对厨房排放的油烟进行净化处理,其工作原理如下:220V交流电经整流滤波后得到300V直流电,供给逆变电路,输出高压,加到空气流通网上,烧化油烟,从而 ...
2023-5-14 11:28
夏普R-3H65型微波炉开机后启动十分钟即停止工作,显示器显示“88:88”字样
家电维修社欢迎你!经检查为蒸气传感器损坏,更换同型号蒸气传感器后【故障】排除。友情提示,文章来自互联网收集,欢迎你到论坛技术交流请点击这里www.jdwx.cn ...
2023-5-14 11:28
美的EG720KG4-NA微波炉不通电的检修思路
美的EG720KG4-NA微波炉不通电的检修思路
收到同行送来的故障机壹台美的EG720KG4-NA型微波炉,故障表现为上电后无反应。拆开微波炉的盖板,测量AC220V电压已送到微波炉电源的输入端,判断故障在电源板上。摘下电源板单独维修,测得300V滤波电容的两脚电压为289 ...
2023-5-14 11:28
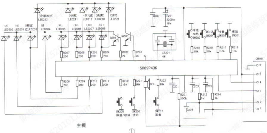
美的MY-QS50C6XM电压力锅煲饭不正常的检修思路
美的MY-QS50C6XM电压力锅煲饭不正常的检修思路
收到同行送来的故障机壹台美的MY-QS50C6XM型电压力锅,煲饭功能异常。拆机检查,发现上盖内有两组引线,其连接关系如图1所示。在路测量插座CNO72、CN073中两端头间电阻,发现CN073中两脚的阻值一直为∞。拆开上盖,发现 ...
2023-5-14 11:28
美的FZ5012B(MB-FZ50PB)电饭煲不加热显示E1或E3代码
美的FZ5012B(MB-FZ50PB)电饭煲不加热显示E1或E3代码
收到同行送来的故障机壹台美的FZ5012B(MB-FZ50PB)电饭煲,上电后经常显示“C1”或“C3”故障代码,无法加热,有时又能正常加热。检查锅底和锅盖温度传感器都正常。因该电饭煲的电脑板与电源板靠近锅体,工作环境温度较 ...
2023-5-14 11:28
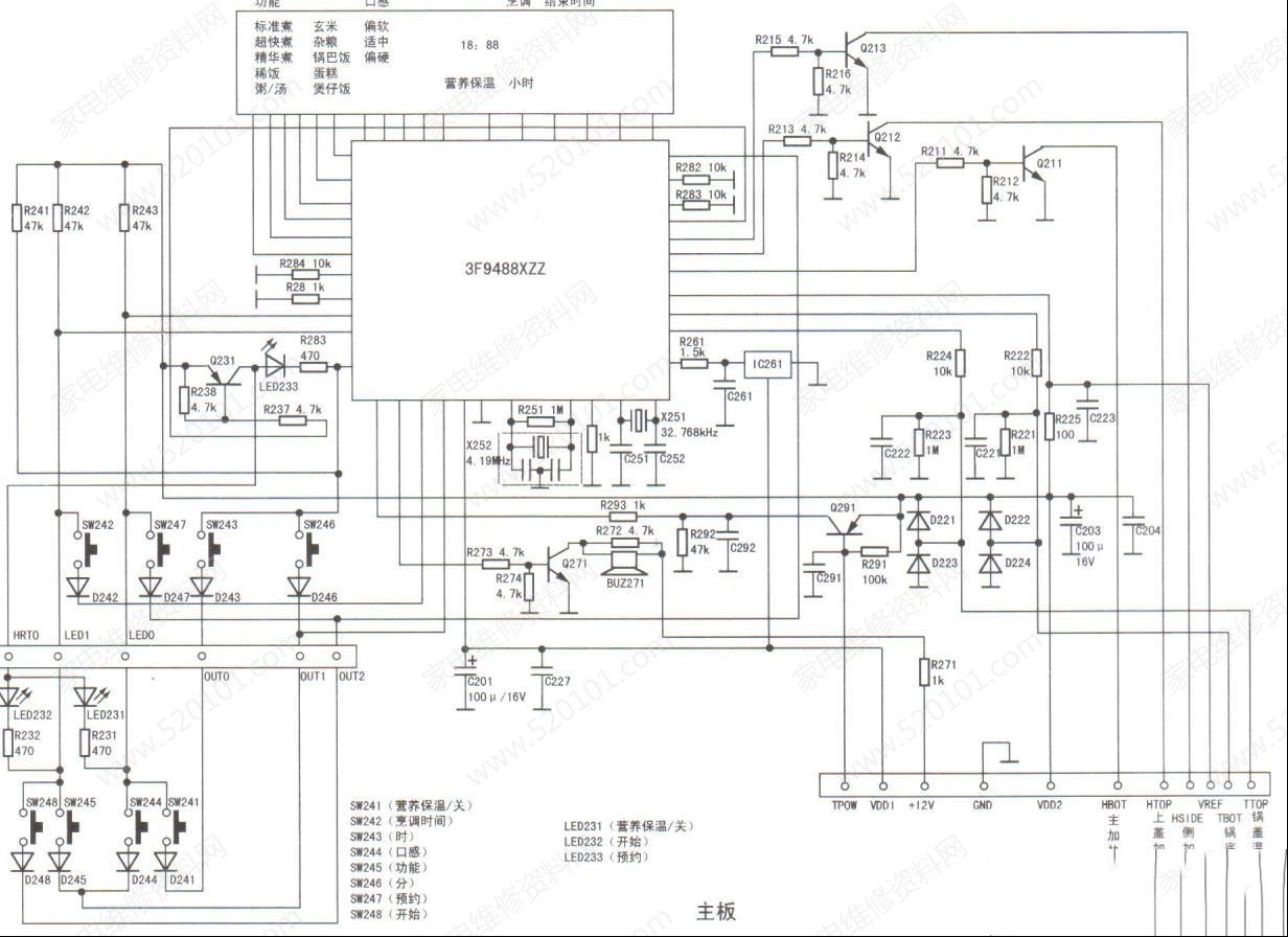
苏泊尔CFXB40FD11-75(SF0354)电饭煲不加热的检修思路
苏泊尔CFXB40FD11-75(SF0354)电饭煲不加热的检修思路
收到同行送来的故障机壹台苏泊尔CFXB40FD11-75(SFO0354)电饭煲,故障表现为是通电后无显示,也不能加热。实绘该机主板及电源板电路如图1、图2所示。经检,锅底温度传感器(俗称磁钢)内部的温度保险丝开路。将磁钢整体更换 ...
2023-5-14 11:28

QQ|Archiver|手机版|家电维修论坛 ( 蜀ICP备19011473号-4 川公网安备51102502000164号 )

GMT+8, 2026-1-13 00:33 , Processed in 0.085497 second(s), 7 queries .

Powered by Discuz! X3.5

© 2001-2025 Discuz! Team.

返回顶部