找回密码
 请使用中文注册
《家电维修》技术论坛 首页 小家电维修
订阅

小家电维修

安保牌灭蚊灯的故障维修与电路原理
安保牌灭蚊灯的故障维修与电路原理
我国台湾地区产的“安保"牌灭蚊灯,灭蚊效果良好,但供电电压与国内不符,要求使用交流110V。因一时疏忽直接接入交流220V市电后,灭蚊灯损坏。经检查灯内除保险管熔断外,幸好其余元件均完好无损,按原 ...
2023-9-16 08:15
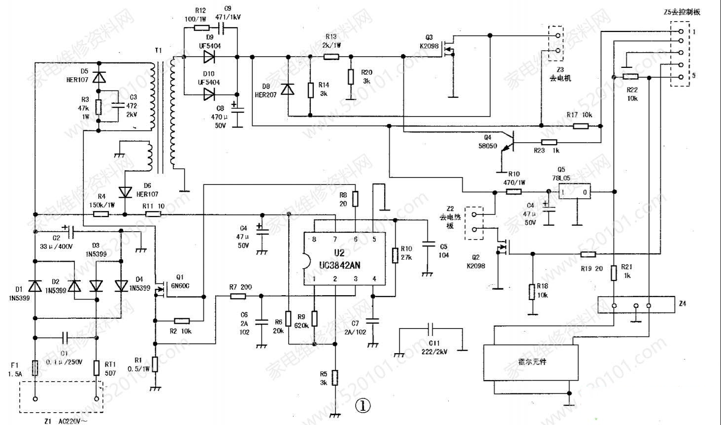
足疗机电源工作原理与故障维修
足疗机电源工作原理与故障维修
本文以一款从网上购买的足疗机为例,浅解其电源工作原理及检修实例。整机实绘电路图见图1、图2。该机的电源电路是以U2( UC3842AN)为中心的开关电源。UC3842AN具有PWM闭锁保护、推挽放大、电源欠压保护 ...
2023-9-16 08:15
先科LW-1820A(1800W)电热水壶不通电的维修
接修一台先科LW-1820A(1800W)电热水壶,插电后不加热。首先拆开电源底座,用万用表电阻挡测电源线通畅,底座接线完好。接着拆下电热水壶壳,检查线路连接正常,测电热管阻值约30Ω正常,测电源开关通断 ...
2023-9-16 08:14
天乐福2000W光波炉不开机的维修
一台天乐福2000W型光波炉,插电后无法开机。该机采用两只1kV卤素石英灯管作为加热元件,通过调整双向可控硅导通移相角来改变加热功率大小。由Viper12A组成的开关电源输出+18V电压供散热风扇,+18V另路经 ...
2023-9-16 08:14
东菱咖啡机显示水管堵塞的故障维修
东菱咖啡机显示水管堵塞的故障维修
一家饮料店的东菱牌咖啡机在制作咖啡过程中自动停止,屏幕显示“水管堵塞”警告,启动自动清洗程序无效。为迅速判断故障范围,更换了一套新冲泡器总成,然后制作咖啡试验,结果仍显示水管堵塞,说明与 ...
2023-9-16 08:14
LG WD-N12155D变频滚筒洗衣机报LE故障代码的维修
LG WD-N12155D变频滚筒洗衣机报LE故障代码的维修
接一客户电话,说他家的LG WD-N12155D变频直驱洗衣机屏幕不显示,也就是维修工常说的不通电故障,上门后,目测很多插头已经拔掉,用户告知前几天售后上门检查说电脑板坏,报价未能接受,散步偶遇本店 ...
2023-9-16 08:14
海尔滚筒洗衣机门锁接线方法(图)
海尔滚筒洗衣机门锁接线方法(图)
2023-9-16 08:14
燃气灶打不着火哪种故障,具体的维修故障维修参考
燃气灶打不着火哪种故障,具体的维修故障维修参考
与煤制燃气灶相比,燃气灶使用起来更方便,价格也相对实惠。现在,许多大城市都有天然气供应。但是为什么?燃气灶打不着火故障维修是,在平时的使用中,燃气灶可能会遇到无法点燃的情况。那么,这其中的原因是什么呢 ...
2023-6-29 16:29
用移花接木法修复全自动洗衣机进水电磁阀的故障
用移花接木法修复全自动洗衣机进水电磁阀的故障
收到同行送来的故障机壹台三星XQB70- Q85S全自动洗衣机,进水漏水。拆机检查,发现该机因常年日晒,进水电磁阀接口螺纹严重老化,密封不严而漏水。由于购不到同型号进水电磁阀,笔者决定变通维修,具体方法如下:先找来 ...
2023-5-22 18:17
兴万家XK-04开水壶使用中冒烟的检修思路
兴万家XK-04开水壶使用中冒烟的检修思路
收到其他维修同行的一台兴万家XK-04开水壶,使用中冒烟,用户立即断电送修。拆开壳体和水管,发现加热体外壳接地线的外皮已经熔化烧焦,保险丝开路。更换接地线和保险丝后试机,加热正常,但出水不畅,且水泵发出较大的异 ...
2023-5-22 18:17
苏泊尔CFXB40FC32-75智能电饭煲电源板工作原理与维修
苏泊尔CFXB40FC32-75智能电饭煲电源板工作原理与维修
苏泊尔CFXB40FC32-75型智能电饭煲的电源电路采用非隔离高效AC-DC芯片PN8024S,其实绘电路如图1所示。没标注容量的电容为贴片电容,由于该电源未进行冷热地隔离,所以检修时一定要注意,以防触电。 ...
2023-5-22 18:17
数码壁挂万年历无法显示2022的另类改装
数码壁挂万年历无法显示2022的另类改装
收到其他维修同行的一台闲置大型数码壁挂万年历,不开机。开盖后检查发现12V电源变压器损坏。更换变压器后可以开机,但显示2001年1月1日。关机测量纽扣电池,电压为0V,更换扭扣电池后日期可调整,但最大只能调到2019年, ...
2023-5-22 18:17
小米400G(1L)/600G(1.4L)厨下净水器检修思路
小米400G(1L)/600G(1.4L)厨下净水器检修思路
小米400G( 1L )/600G( 1.4L )厨下净水器的净水流程如图1所示,两者的结构与工作原理相同,区别在于前者采用24V电磁阀,后者采用36V电磁阀。这两型机器的工作水压在0.1MPa~0.4MPa之间,若水压低会导致 ...
2023-5-22 18:17
工业洗脱一体机结构简介与常见检修思路
工业洗脱一体机结构简介与常见检修思路
按应用场所分,洗衣机分为家用和工业两大类,后者多用于专业干洗店、酒店、洗衣房等场所。虽然工业洗衣机的洗涤原理和家用洗衣机基本相同,但其机械结构和电路结构还是有很大区别,本文就市场上常用的 ...
2023-5-22 18:17
美菱MB80-XJ600GX波轮洗衣机电脑板的故障判断方法
美菱MB80-XJ600GX波轮洗衣机电脑板的故障判断方法
电脑板作为洗衣机的核心,是系统控制的中枢,常见的故障表现为都会在电脑板的报警代码中表现出来,但并不代表就是电脑板出现了问题。维修时排除故障的思路都是先外围,最后到电脑板的排查顺序。 1.洗衣机 ...
2023-5-22 18:17

QQ|Archiver|手机版|家电维修论坛 ( 蜀ICP备19011473号-4 川公网安备51102502000164号 )

GMT+8, 2026-1-10 15:47 , Processed in 0.101336 second(s), 8 queries .

Powered by Discuz! X3.5

© 2001-2025 Discuz! Team.

返回顶部