找回密码
 请使用中文注册
订阅

电子入门

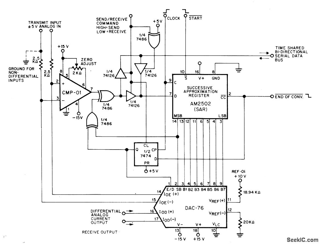
压缩A/D转换电路
压缩A/D转换电路
步长增加就像输出从零扩展到完整等级,相比之下传统的线性转换器,在转换器中,步长为完整的恒定百分比。与CMP-01比较器一起使用精密整体耐火材料DAC-76 D/A转换器,任何标准的异或门和逐次 ...
2023-5-1 22:09
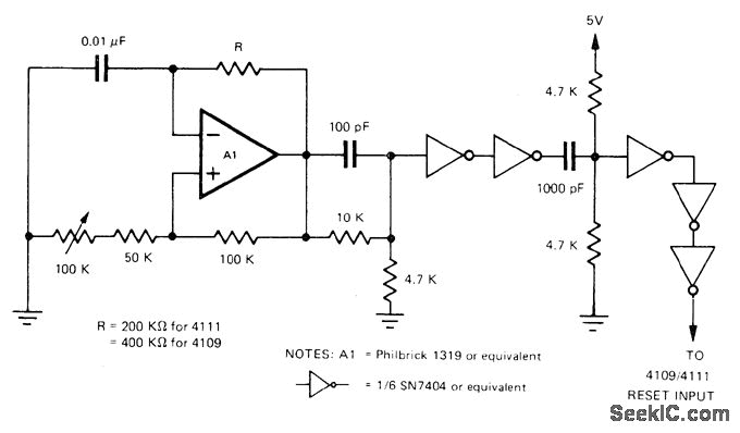
外部触发器电路
外部触发器电路
在125-250赫兹的应用范围内,产生带有100ns的最小宽度脉冲,这是为了在应用中重置Teledyne公司菲尔布里克A/D转换器中的输入。重置需要带有连续转换的操作。调整100K电位器为4109给予125赫兹 ...
2023-5-1 22:09
2位BCD电路
2位BCD电路
该电路使用摩托罗拉MC14549逐次逼近寄存器和MC1408L-8 D/A转换器,从而在10mV的增加量上提供0.99V值。输入是被运放器A1所缓冲的,该运放器链接作为一个电压跟随器。 : ...
2023-5-1 22:09
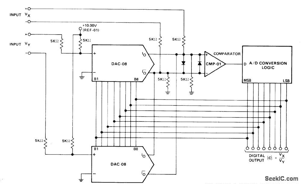
四象限成比例电路
四象限成比例电路
采用精密整体耐火材料DAC-08D/A转换器和CMP-01比较器来驱动逐次接近转换逻辑。这个转换逻辑使用REF-01+10V参考和2502型逐次接近寄存器。输入VX以传统的方式连接,输入VY以成倍的方式连接。 ...
2023-5-1 22:09
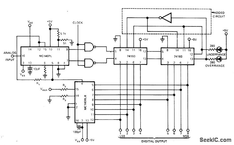
0-10V模拟输入电路
0-10V模拟输入电路
该电路用于为数字信号的处理和存储提供数字输入到电脑。它只需要三个集成电路,除此之外,还有10V的参考和2.25MHz的TTL时钟。逐次求近寄存器(SAR)可以作为摩托罗拉MC1408或同等的器件。 : ...
2023-5-1 22:09
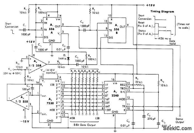
二进制输出电路
二进制输出电路
在0到10v范围内,并且到8位二进制字转换模拟信号具有0s对于0V, 所有对于9.960V输出的全面输入的1s是15V CMOS兼容,但可以适应TTL兼容,最大转换时间约26毫秒。 : ...
2023-5-1 22:09
无反弹隔离器电路
无反弹隔离器电路
集成滤波器C1-R2消除了接触反弹的效果,这个反弹可能在数字输入信号传送光隔离器上叠加。在光隔离器中光电二极管驱动器施密特触发器,当LED等通过输入信号开启的时候使其到电话电路的输出改 ...
2023-5-1 22:09
无跳动输出电路
无跳动输出电路
NE555定时器消除了闸门压制接触跳动的需要。定时器可提供至少5毫秒脉冲长(如果需要可以更长的时间),并且只要触发输入(主脉冲)很低(接地)可以一直保持。如主脉冲接地的话,定时器触 ...
2023-5-1 22:09
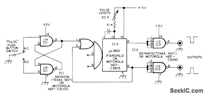
每个推动一个脉冲电路
每个推动一个脉冲电路
电路产生对于按键开关的每个激活只有一个矩形脉冲,即使接触反弹。TTL门IC1可连接作为RS触发器。触发器触发带有固定期限和正负极输出脉冲的单MVBR IC2。输出驱动通过TTL反相缓冲门增加。 : ...
2023-5-1 22:09
跟踪A/D转换电路
跟踪A/D转换电路
如虚线框所示,增加的一门用于跟踪或者伺服式A/D转换器可以克服不稳定的问题。当输入电压小于零或大于满量程的时候,就会发生不稳定问题。有了如图所示的8位转换器,计时器11111111计数的时 ...
2023-5-1 22:08
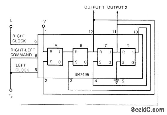
高达25MHz的频率/相位电路
高达25MHz的频率/相位电路
通用的移位寄存器如5495/7495连接到一起来比较两个DC至25MHz载波信号的频率和相位。当f1大于f2时,输出为1;当f1小于f2时,输出为0。当f1=f2时,输出为方波,其占空比随着f1和f2的相位差异 ...
2023-5-1 22:08
串行数据输出电路
串行数据输出电路
收发转换器的精密整体耐火材料集成电路适用于8位微处理器控制系统。对于脉冲编码调制传输,输出符合贝尔系统的μ-255对数规律。应用包括伺服控制,应力和振动分析,数字录音以及语音合成。 ...
2023-5-1 22:08
使用μA4136作为回转的陷波器
使用μA4136作为回转的陷波器
:
2023-5-1 22:08
用于1400千赫范围内的Q乘数晶体管
用于1400千赫范围内的Q乘数晶体管
:
2023-5-1 22:08
1W反相电路
1W反相电路
使用摩托罗拉MC1554功率放大器,从而提供带有图示组件,值为35的电压增益。输出电压为12V PP到12欧姆负载。为了响应(低于100赫兹)低音频频率,大型的C值是必需的,如1μF。 : ...
2023-5-1 22:08

QQ|Archiver|手机版|家电维修论坛 ( 蜀ICP备19011473号-4 川公网安备51102502000164号 )

GMT+8, 2025-10-27 00:28 , Processed in 0.122904 second(s), 8 queries .

Powered by Discuz! X3.5

© 2001-2025 Discuz! Team.

返回顶部