找回密码
 请使用中文注册
订阅

功放维修

爱华组合音响CD驱动电路的测试与代换
爱华组合音响CD驱动电路的测试与代换
爱华系列组合音响按功率大小有:300、400、500、550、700、900、990等型号,cD部分采用索尼机心和大规模集成电路。它的cD驱动电路采用小体积扁平封装的28脚集成电路BA6296FP,该IC需驱动主轴电机、进给电机、 ...
2023-5-5 11:18
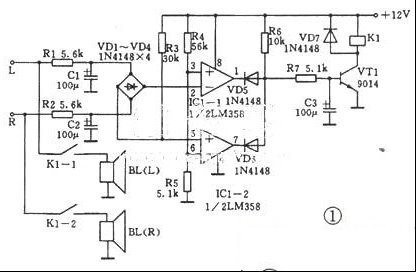
几款音响保护电路
几款音响保护电路
一、扬声器保护电路1 上图1是采用集成运放制作的扬声器保护电路,具有开机防浪涌电流冲击保护、功放输出中点电压偏移(正或负)保护功能。双运放LM358构成两个电压比较器,电源电压(+12V)经R4、R5分压后,为两 ...
2023-5-5 11:18
电子二分频功放电路
电子二分频功放电路
这是电子二分频功率放大器。众所周知,高保真音箱是由低音和高音扬声器单元组成的(三分频音箱还有中音单元),必须使用分频器,使它们各放其声。传统的分频方法是在功放以后采用LC分频器,由于这种分频器处理的 ...
2023-5-5 11:18
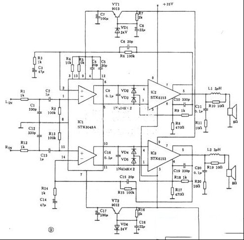
一款双100W功放电路图
一款双100W功放电路图
这是2×100W双声道功率放大器,该电路采用了一块双声道高保真前置放大集成电路STK3048A和两块高保真功放集成电路STK6153及外围元器件组成。 STK3048A内部包含两组独立的前置激励运放,具有极低的失真和足够的 ...
2023-5-5 11:18
一款100W功放电路图
一款100W功放电路图
这是由单片音响功放集成电路TDA7294构成的100W功率放大器。TDA7294内部包含前置运放、末级功放、温度保护、短路保护、静音控制等电路。 末级采用双极DMOS功率晶体管,具有输出功率大、频带宽、失真小、通用性 ...
2023-5-5 11:18
一款80W的BTL功放电路图
一款80W的BTL功放电路图
这是一款用两块高保真音响集成电路LM1875构成的BTL功率放大器。BTL功放的最大优点是可在较低的电源电压下,利用输出功率较小的功放集成电路获得较大的输出功率。在功放集成电路、负载阻抗和电源电压相同的的情 ...
2023-5-5 11:18
一款双70W功放电路图
一款双70W功放电路图
这是一款由一块音响功率集成电路STK4913构成的2×70W双声道高保真功率放大器。STK4913内含两个性能指标完全一样的功率放大器,利用STK4913制作立体声功放,其左、右两声道的一致性很好。电路输入阻抗32k,输入 ...
2023-5-5 11:18
一款70W功放电路图
一款70W功放电路图
这是一款由采用STK4040X1构成的音频功率放大器,额定输出功率70W,最大谐波失真0.008%,频响范围20Hz-20kHz(-3dB),电路输入阻抗30k,输入灵敏度1000mV,电压增益27dB。L1可用φ1.2mm漆包线在φ10mm骨架上平 ...
2023-5-5 11:18
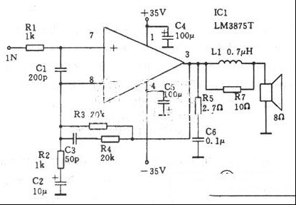
一款60W功放电路图
一款60W功放电路图
这是一款采用LM3875T构成的60W高保真功率放大器,具有外围电路简单、易于制作的特点。电路输入阻抗≥20k,输入灵敏度1100mV,电压增益26dB,频响范围5Hz~100kHz,总失真≤0.05%,信噪比114dB,电源电压范围 ...
2023-5-5 11:18
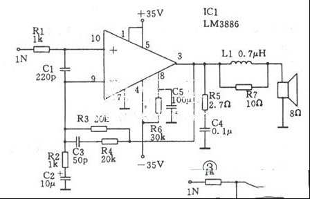
一款50W功放电路图
一款50W功放电路图
下图是一款50W高保真功率放大器,采用LM3886音频功放集成电路构成。电路输入阻抗20k,输入灵敏度1000mV,电压增益26dB,信噪比110dB,输出连续平均功率50W,峰值功率可达135W,总静态电流50mA,电源电压范围± ...
2023-5-5 11:18
一款40W功放电路图
一款40W功放电路图
这是一款采用高保真音响专用功放集成电路TDA1514构成的40W功率放大器,具有快速切断保护和延时静噪功能。电路输入阻抗20k,输入灵敏度600mV,电压增益30dB,信噪比80dB。制作两套该功放,分别用于左、右声道, ...
2023-5-5 11:18
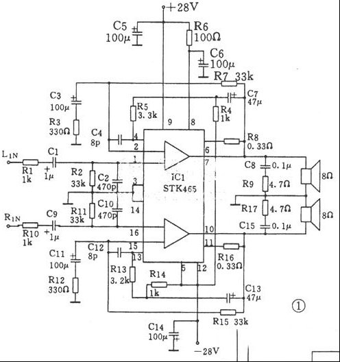
一款双30W功放电路图
一款双30W功放电路图
下图是一款2×30W双声道音频功率放大器,其核心器件IC1采用高保真音响功放集成电路STK465,该电路内包含两个性能指标完全相同的功率放大器,分别用作左、右声道的功放,可保证两个声道放大器指标的一致性。电 ...
2023-5-5 11:18
音响设备电机修复与代换
电机在音响设备中常称为驱动电机,在组合音响录音座中使用的是有刷直流电机,而在激光唱机中使用的则为无刷直流电机(又称为DD电机),电机是机心的心脏,一旦电机出现故障,音响设备将不能正常工作,现以组合音 ...
2023-5-5 11:18
一款典型的变调电路
一款典型的变调电路
用于卡拉OK的数字式变调电路,可将伴奏音乐信号升调4级或降调4级。变调电路的核心器件是数码变调集成电路M65847SP,具有变调范围宽、变调后音色基本不变、噪声低、频响宽的特点。音乐信号一路经R1、C5低通滤波 ...
2023-5-5 11:18
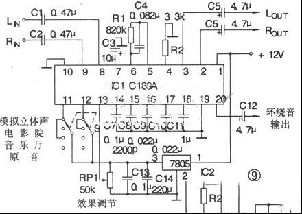
一款环绕声处理电路
一款环绕声处理电路
下图是一款采用专用声效处理集成块C1891A构成的环绕声处理电路,它可将普通的立体声信号处理成新的左声道、右声道和环绕音三路输出信号;对于单声道信号,可产生模拟立体声效果。S为效果选择开关,该电路可以 ...
2023-5-5 11:18

QQ|Archiver|手机版|家电维修论坛 ( 蜀ICP备19011473号-4 川公网安备51102502000164号 )

GMT+8, 2025-11-23 14:36 , Processed in 0.111424 second(s), 8 queries .

Powered by Discuz! X3.5

© 2001-2025 Discuz! Team.

返回顶部