找回密码
 请使用中文注册
订阅

功放维修

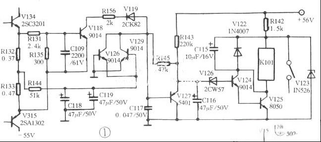
典型家用功放检修
典型家用功放检修
本文介绍几款经典OTL电路和OCL功放电路,详细分析此电路的原理与常见故障分析。 一、10W单声道OTL电路功放检修 电路如图1所示 该机功率放大部分为典型的准互补推挽输出电路。BG5与BG7复合为NPN管,组成推 ...
2023-5-5 11:19
TMK961功放保护电路维修
TMK961功放保护电路维修
维修收到其他维修同行的一台佛山产TMK961功放,它的故障表现为是:(1)可以正常开机,但只要连接音源放音,音量稍大,保护电路便频繁动作,导致声音时断时续无法正常聆听,开机时间稍长后该现象有所好转,保护电路动作次数减少。(2) ...
2023-5-5 11:19
维修功放的一个小经验
我们维修人员经常要修到各种型号的功放机.这些功放机的音频输出功率有大有小。而检修时我们又不可能备齐各种输入功率的扬声器来试机。我们只能利用手中现有的小型喇叭来试机。但是我们知道,扬声器的输入功率 ...
2023-5-5 11:19
雅马哈RX-V2090功放检修分析
雅马哈RX-V2090功放检修分析
雅马哈RX-V2090功放机由电源电路(见图1)、功放板电路、功能控制电路、杜比逻辑电路、环绕声数字音域处理器、信号源输入控制电路,声音调节及音效电路,显示驱动电路,功率放大输出控制电路等组成。 本机 ...
2023-5-5 11:19
电子管功放的检修技巧
电子管功率放大器工作在高压状态,与晶体管相比检修思路有所不同。检修时应首先弄清机器的使用情况,故障发生的前后过程和故障表现特征等。因为有的故障并非在功放内部,有的故障时有时无,有的要通电一段时间 ...
2023-5-5 11:19
Hi-Fi音响OCL功放原理和检修
Hi-Fi音响OCL功放原理和检修
用户送来两台功放,两个徒弟争先上场。 询问用户故障表现为,收到其他维修同行的一台无音收到其他维修同行的一台哼响。 打开机壳外观内查,引出一场师徒对话。 徒1:我修的这台扩音机顺着喇叭电路一直往前查,没找见输出耦合电容,发现两个大电容 ...
2023-5-5 11:19
SONY FX193/FX195收放音机原理分析
SONY FX193/FX195收放音机原理分析
FX193/FX195是SONY公司前几年推向市场的中低档收放音机(手调收音,放音无自返带功能)。此两种机型用同样的线路主板,但FXl95比FX193多MEGA BASS(动态低音提升)功能,外观设计也略有差异。 像大多数品牌的 ...
2023-5-5 11:19
爱华JS-345随身听故障检修思路
爱华JS-345随身听故障检修思路
维修人员都知道进口随身听难修,主要原因是进口随身听功能多、结构精密,并多采用贴片工艺及双面布线,不易清理出实际线路,而且集成电路多,特殊元器件较多.损坏后不易找到配件。为帮助初学者了解进口随身听 ...
2023-5-5 11:19
音频功放保护电路原理分析与维修
音频功放保护电路原理分析与维修
在音频放大器中一般都设有功能完善的保护电路,可以在功放输出管过载、输出端电位偏移时进行可靠的保护,还可以在开机时延迟接通扬声器,避免开机损坏扬声器和开机“嘭”声,关机时瞬时断开扬声器,可避免关机 ...
2023-5-5 11:18
一种检修功放的方法
在维修功放板时,只有在解决所有问题后,方可让其通电工作。而功放机的电路一般都是直接耦合,前后级相互影响,相互制约,只要一级放大电路存在问题,整个系统便不正常。为了检测出各管子的静态工作点,除了检 ...
2023-5-5 11:18
达声AV功放、三强AV功放实测数据
达声AV功放、三强AV功放实测数据
表1、达声DS-968AV功放解码板在路阻值实测数据 表2 、达声DS-968AV功放IC13(单片数字延时电路NJU9702D)数据(CD挡,杜比定向逻辑位置) 表3、达声DS-968AV功放与ICl4(杜比定向逻辑解码器NJWll02L)数据(CD挡 ...
2023-5-5 11:18
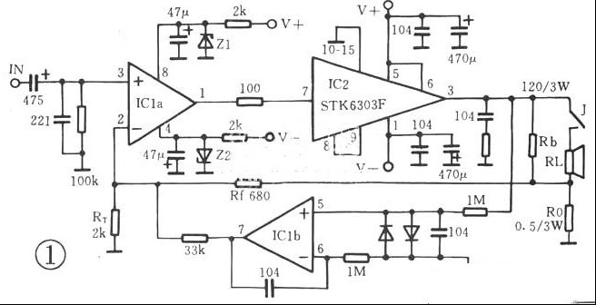
可供自制的两款厚膜功放电路
可供自制的两款厚膜功放电路
STK6303及STK6153均为日本三洋厚膜电路,常用于100W纯后级放大。该电路工作电压宽、允许温升高,大功率下具有低噪音、低失真、宽频带、高保真等优点。通常多采用电压负反馈或准直流功放形式。为进一步发挥其潜 ...
2023-5-5 11:18
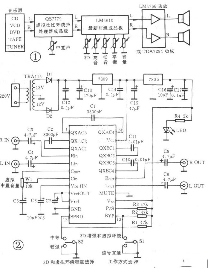
自制虚拟杜比环绕声功率放大器
自制虚拟杜比环绕声功率放大器
QS7779PM/CM是一款虚拟杜比环绕声处理大规模集成电路。该集成电路不仅可以将杜比定向逻辑编码信号及DVD(AC-3编码)输出信号解码后处理成虚拟环绕声.而且还可以将普通立体声信号3D环绕声声场增强处理,从而仅用 ...
2023-5-5 11:18
用TDA1521制作高保真功放
用TDA1521制作高保真功放
飞利浦公司的TDA1521功放集成块,具有短路,过热,静噪等保护功能,双声道输出额定功率12w×2,BTL输出可达30w以上,且外围电路简单,制作容易。由于芯片价格较低,对于初烧友选择TDA1521集成块制作功率放大器 ...
2023-5-5 11:18
高保真功放的安全检修
高保真功放的安全检修
高保真OCL、OTL功放电路,一般前级多采用差分放大输入,末级采用互补大功率对管输出,前后级之间直接耦合。它具有工作稳定、频率特性好、失真小等优点,因而在近几年专业和家用功放电路中得到广泛的应用。但是 ...
2023-5-5 11:18

QQ|Archiver|手机版|家电维修论坛 ( 蜀ICP备19011473号-4 川公网安备51102502000164号 )

GMT+8, 2025-11-23 14:36 , Processed in 0.133443 second(s), 8 queries .

Powered by Discuz! X3.5

© 2001-2025 Discuz! Team.

返回顶部