找回密码
 请使用中文注册
订阅

功放维修

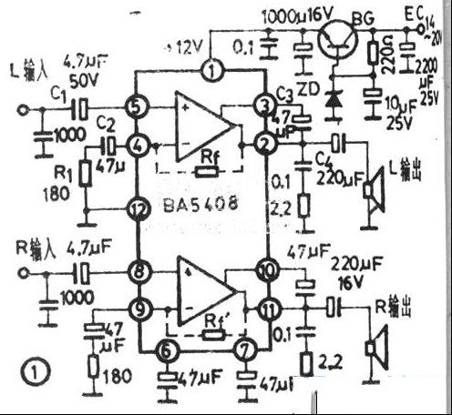
用BA5408组装的简易双功放电路
用BA5408组装的简易双功放电路
BA5408集成电路是日本东洋电具公司产品,采用单列12脚直插式塑封结构。具有输出功率较大、纹波抑制比高、电源通断冲击噪声小、工作电压范围宽,外围元件少等特点,可组成双声道或BTL电路,适用于双声道收录机 ...
2023-5-5 11:19
改善集成电路功率放大器音质的途径
改善集成电路功率放大器音质的途径
相当一部分音响爱好者采用功率集成块制作放大器,目前常用的多为TDA2030、TDA2030A、TDA2009、HA1397等质优价廉的集成块,条件好的常用STK465、STK415l、STK4191厚膜集成块。这些集成块输出级均为非对称的准互 ...
2023-5-5 11:19
2×100W高音质放大模块TM2001A
2×100W高音质放大模块TM2001A
Hi-Fi系统日益追求大功率化,充足的功率储备对Hi—Fi效果至关重要。以往,由于缺少大功率功放块,大都用分立件组装大功率扩音机,其音质虽令人折服,但其高昂的成本,烦锁的调试令人却步不前,其可靠性特别令 ...
2023-5-5 11:19
傻瓜功放175/275介绍
傻瓜功放175/275介绍
傻瓜IC与普通功放电路相比,除了免外接任何元器件、免安装调试外,还有以下特点:首先其内部采用先进的,具有电子管特性的N沟道及P沟道绝缘栅场效应管作推动输出,动态频响极宽。傻瓜Ic还有宽的不失真工作电压 ...
2023-5-5 11:19
TDA2030线路改装成30瓦功放
TDA2030线路改装成30瓦功放
笔者对比TDA2030功放电路与美国进口单片LM1875功放电路结构后,发现这两种线路原理基本相同,前者工作电压为±16V左右,后者工作电压±25 V左右,且动态范围更宽,又具备自动保护装置,采用TDA2030的音调控制 ...
2023-5-5 11:19
收音机集成电路ULN2204A工作电压及在路阻值
收音机集成电路ULN2204A工作电压及在路阻值
2023-5-5 11:19
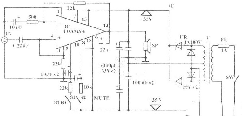
适合初烧友自制的100W功放TDA7294
适合初烧友自制的100W功放TDA7294
本文介绍的功放是以“SGS-Thomson”公司最近推出的音频功放模块TDA7294为核心制作的放大器。电路原理如下图所示。 下图是TDA7294的内部方框图。 本机异常简单,包括电源电路在内,总共才有20余只元器件, ...
2023-5-5 11:19
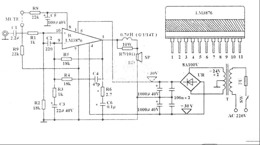
LM3876单片IC/50W优质功放
LM3876单片IC/50W优质功放
本文介绍的功放,是以USA/NS(美国国家半导体公司)推出的“序曲”系列IC功放中的LM3876为核心,配入少量的外围电子元件制作而成的中功率放大器,电路原理如下图所示。 LM3876为单排直插式结构见图的右上方, ...
2023-5-5 11:19
用三步测量法检修电子管功放
电子管功率放大器工作在高电压状态,与晶体管相比,检修时应有所不同,首先应弄清机器的使用情况,故障发生的前后过程和故障的表现特征等。因为有的故障并非在功放内部,有的故障时有时无,有的要通电一段时间 ...
2023-5-5 11:19
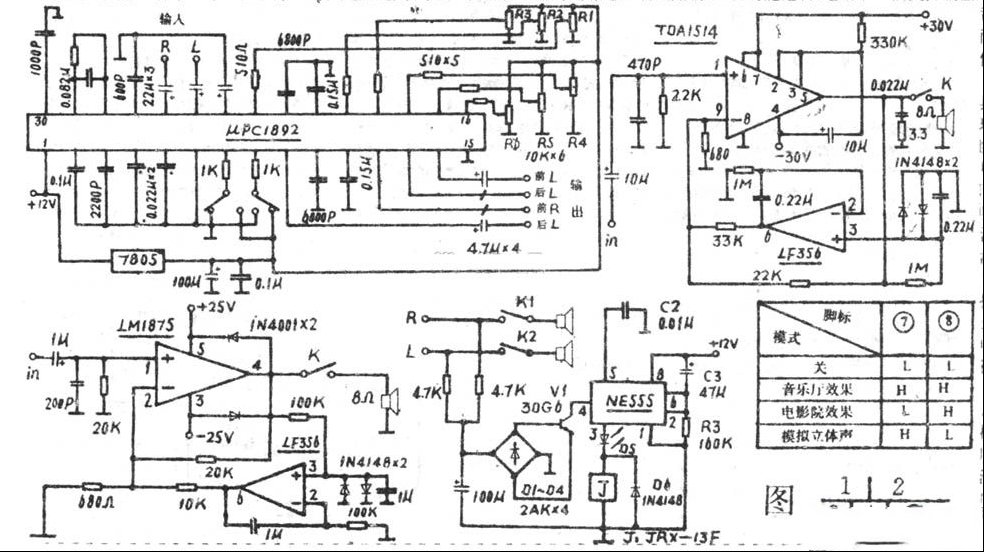
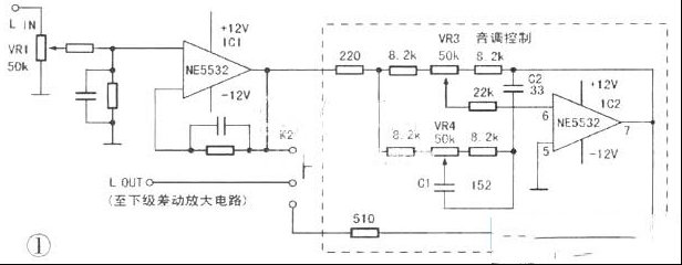
简洁的合并式AV功率放大器
简洁的合并式AV功率放大器
时下,AV放大器种类繁多。电路复杂,使得我辈焊机派发烧友只能是望图兴叹,无所适从。本文介绍一款简洁的台片式AV功放,其有电路简单,集成度高,性能优异,音质好等特点,特别适台焊机派业余制作。 前级 ...
2023-5-5 11:19
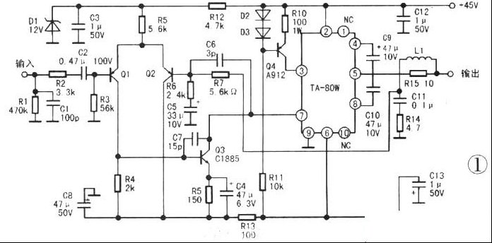
天乐TRIO KA-7300功放应急维修
天乐TRIO KA-7300功放应急维修
收到同行送来的故障机壹台日本原装TRIO(天乐)牌KA-7300型功放出现完全无声故障,经查电源保险烧断,用万用表电阻挡测量功放输出厚膜块TA-800W,发现右声道厚膜块供电脚②脚到输出端⑤脚间电阻为0,可见其内部功放管已击穿短路 ...
2023-5-5 11:19
晶体管功放安全检修法
晶体管功放安全检修法
高保真OCL、OTL功放电路,前级多采用差分放大输入,末级采用互补大功率对管输出,前后级之间直接耦合。由于采用多管直接耦合,一旦某只元件变质或损坏,会造成整个电路工作点的改变,轻则导致声音小而失真,重 ...
2023-5-5 11:19
电解电容漏液也会引起功放交流声
电解电容漏液也会引起功放交流声
维修AV功放时更换大电解电容后仍有交流声的故障很棘手,一次笔者维修本单位小会议室收到其他维修同行的一台奇声AV-671型功放,就遇到这个问题。 本机初始故障为开机无反应。电路如图1所示,这是一个典型OCL功率放大电路。 ...
2023-5-5 11:19
百佳AV-933A功放主音箱无声故障检修
百佳AV-933A功放主音箱无声故障检修
前不久,收到同行送来的故障机壹台百佳AV-933A型功放,故障表现为为开机主音箱无声,环绕、中置正常。 首先,开盖检查线路板元件无烧焦、发黑等现象,保险丝也完好。接上电源试机,主继电器不吸合,检查其线圈电阻正常,怀疑 ...
2023-5-5 11:19
用数字表检修功放无声
故障表现为:收到同行送来的故障机壹台“湖山”牌功放,放音无声,电源指示灯(PWR)亮,两个声道指示灯不亮。正常工作时,开机后左右声指示灯(L-PR/R-TR)应先亮,几秒后熄灭,输出音频信号。用户反映说原来工作时经常误保护,后来 ...
2023-5-5 11:19

QQ|Archiver|手机版|家电维修论坛 ( 蜀ICP备19011473号-4 川公网安备51102502000164号 )

GMT+8, 2025-11-23 14:36 , Processed in 0.130531 second(s), 8 queries .

Powered by Discuz! X3.5

© 2001-2025 Discuz! Team.

返回顶部