找回密码
 请使用中文注册
订阅

功放维修

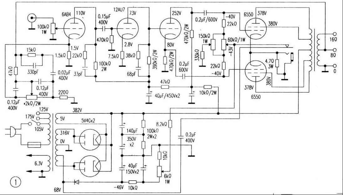
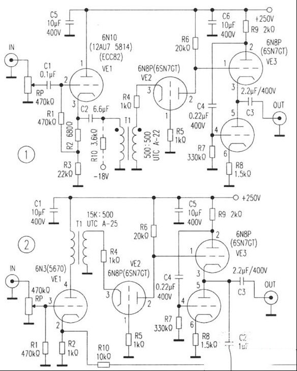
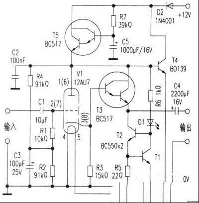
用变压器作级间耦合的栅地胆前级
用变压器作级间耦合的栅地胆前级
用于级间耦合的变压器存在频响不佳、绕制工艺复杂、体积庞大等不足。但它固有的优点也是不容质疑的。 下图1、图2是笔者分别利用500Ω:500Ω(UTC A-22)和15K:500Ω(UTC A-24)耦合变压器设计制作的栅地胆前级 ...
2023-5-5 11:23
从细节中进一步抑制胆机交流声
在自制胆机时,为消除讨厌的交流声,通常采用提高电源品质、增大滤波电解电容容量、灯丝直流供电、一点接地法、信号使用屏蔽线、强弱信号分开走、直流线不能并排走、电源变压器和输出变压器的摆位方向并加屏蔽 ...
2023-5-5 11:23
LM3886功放电路升级实践
LM3886功放电路升级实践
笔者是一名无线电爱好者,退休后有充裕的时间进行音响发烧制作。前段时间用LM4562双运算放大器做前级,配清华大学吴刚工程师的LM3886功放电路,装机完成试听半年之久,音响效果非常理想。朋友们试听对比后都认 ...
2023-5-5 11:23
直热式300B电子管功率放大电路
直热式300B电子管功率放大电路
直热式300B电子管自问世以来已有70多年的历史,由于内部设计合理,管耗适中,内阻较低,线性极佳,用它制作的单端甲类功率放大器音色纯真细腻、清澈透明,被誉为Hi—Fi音质的最高境界,深受国内外发烧友的钟爱 ...
2023-5-5 11:23
低噪声混合式耳机放大器电路
低噪声混合式耳机放大器电路
拥有一副优质耳机,直接连接到声源聆听音乐,是最简单的方法。但标准音源即使在信号输出最大幅值0.755V时,功率也仅有:U2/R=0.7552V/32Ω=18mW,不能达到满意的效果。因此在音源与耳机之间需配置放大器。 ...
2023-5-5 11:23
FAIRCHILD-275胆功放介绍
FAIRCHILD-275胆功放介绍
FAIRCHILD译意为仙童公司;仙童系列胆机中颇具盛名的有以下4种:最早的仙童225,型号数字含义为两声道,每声道25W,输出管采用6CA7,工作于AB1类;其次是仙童255,采用2x6L6G作AB1类超线性推挽输出级;第三种为 ...
2023-5-5 11:23
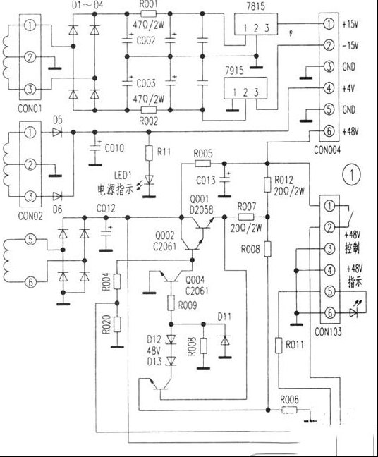
韩国英桥IUKEL MX-1634 16路调音台电路原理与检修思路
韩国英桥IUKEL MX-1634 16路调音台电路原理与检修思路
笔者修收到其他维修同行的一台调音台,开机电源指示灯不亮,16路调音板上信号过载指示二极管全亮。检查发现电源板三端稳压IC1发热严重,电阻R001、R002、R012发黑。 电源板实绘电路见图1,电源板提供以下几路电压:±15V ...
2023-5-5 11:23
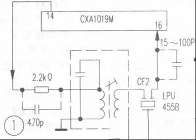
常见CXA系列集成电路收音机检修思路
常见CXA系列集成电路收音机检修思路
市面上常见的便携式单片收音机,大部分采用索尼公司CXA1019、CXA1191集成电路。其内部包含了组成FM/AM收音机所需的高放、混频,中放、鉴频、音量控制、功率放大的全部电路。CXA1191还含有调频无信号静噪功能。 ...
2023-5-5 11:23
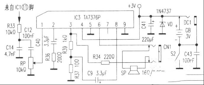
德生R-970收音机功放电路原理与维修
德生R-970收音机功放电路原理与维修
德生R-970收音机采用新型的低压(3V)FM/AM收音机集成电路CD2003GP(IC1)。解调出的音频信号由11脚输出,送往音频功放电路。其功放集成电路采用东芝公司TA7376P,见附图。 采用9脚单列直插封装,BTL方式工作, ...
2023-5-5 11:23
EL84 AB1类推挽功放
EL84 AB1类推挽功放
EL84与国产6P14相同,可互换。EL84很少用于A类推挽,原因一是为提高输出功率,二是A类放大动态范围较小,极易产生大信号失真。因此,比较常用的是AB1类方式,特点是按照AB1类工作状态采用更负的栅负压,从而在 ...
2023-5-5 11:23
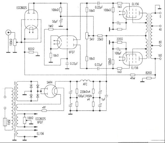
有高压延时的SL-3功放
有高压延时的SL-3功放
与MK-Ⅲ类似的是SL-3,见文中下图。输出级采用两只超高跨导管EL156,其跨导比KT88还胜一筹,达到21mA/V,内阻仅4kΩ,阳极耗散功率50W,Ua可用到800V。SL-3将2xEL156用于AB1类超线性接法,采用500V供电电压, ...
2023-5-5 11:23
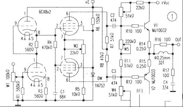
50W立体声胆石放大器
50W立体声胆石放大器
笔者利用现有的元件,制作了收到其他维修同行的一台50W×2胆石结合的立体声放大器,成本较低,元件易取,向大家介绍。 电路原理:以L声道为例。前置及倒相级采用三-五极管6CX8组成,三极管部分接成常见的单端并联式(SRPP)电 ...
2023-5-5 11:23
低成本HI-FI胆石混合功放
低成本HI-FI胆石混合功放
市场上低端功放价格越来越低,然而其音顷离HIFI越来越远,对初学者特别是学生朋友来说,怎样用低成本打造一部HIFI功放是一个热门话题。虽然用发烧运放搭配IC功放是不错的选择,但发烧运放价格被炒得很高,假货 ...
2023-5-5 11:23
6F3单端小胆机
6F3单端小胆机
笔者偶然得到一对上海牌电子管6F3,外观、体积和6P14相仿。查电子管手册得知,6F3是三极、五极复合管,三极管是高u电压放大管,五极管是功率放大管,主要应用在早期的电子管电视机帧振荡及帧扫描输出电路。笔 ...
2023-5-5 11:23
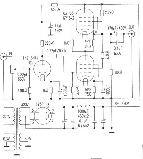
单端推挽HI-FI耳机放大器6P15
单端推挽HI-FI耳机放大器6P15
耳机可以随心所欲的聆听音乐,不会影响他人,不失为音响发烧的男一种境界。笔者最近得到一副SONY MDR—V700耳机,频响5Hz-30kHz,阻抗24Ω,灵敏度107dB,对于我等工薪族应该是非常高档的了。于是制作一部HI— ...
2023-5-5 11:23

QQ|Archiver|手机版|家电维修论坛 ( 蜀ICP备19011473号-4 川公网安备51102502000164号 )

GMT+8, 2025-11-21 21:45 , Processed in 0.130244 second(s), 8 queries .

Powered by Discuz! X3.5

© 2001-2025 Discuz! Team.

返回顶部