找回密码
 请使用中文注册
订阅

功放维修

单端A类超线性功率放大器6BQ5
单端A类超线性功率放大器6BQ5
6BQ5和国产6P1为同级产品,只是管脚不同,利用6BQ5的高增益特性组成电路极简单的功放,由于采用输出级本级负反馈和大环路负反馈相结合的方式,当输出功率5W时,非线性失真度4%,频响为20Hz~50kHz -2dB,电 ...
2023-5-5 11:24
6C19 AB类推挽功率放大器
6C19 AB类推挽功率放大器
说6C19这只管子之前先说说阻尼系数。阻尼系数是指放大器在信号消失后控制扬声器纸盆运动的能力。因为喇叭的音圈、振膜都有一定的重量,当一个正向的电信号流入音圈引起机械运动(比如说是向前)时,下一个负向的 ...
2023-5-5 11:24
性能良好的通用前置放大器
性能良好的通用前置放大器
该电路工作稳定,电源的取得有两种方法:一是取自功放级的电源正极,一般在20~30V。二是在胆机上可在主变压器上加绕10V交流电压经全波整流滤波后取得。该电路在晶体管扩音机或胆机上都适用,所以称为通用前置 ...
2023-5-5 11:24
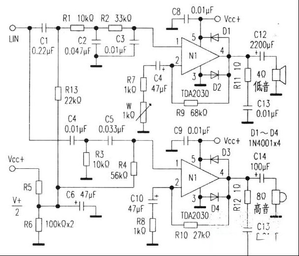
一款多媒体有源音箱修理体会
一款多媒体有源音箱修理体会
本人从二手店花60元钱购得一款上海产牌子为斯倍力的有源多媒体音箱,标注最大功率为240W,此音箱为高效防磁设计,两只独立正方形白色箱体,里面分别装有三只高效防磁喇叭,功率为10W4Ω,15W4Ω,30W4Ω。 ...
2023-5-5 11:24
3S4T+E88CC阴极输出胆前级
3S4T+E88CC阴极输出胆前级
直热式电子管靓声,音响发烧圈中有听了直热管就不想听旁热管的说法。笔者根据《3S4袖珍胆前级》一文制作了收到其他维修同行的一台胆前级,声音亮丽,有一种特殊的韵味,非常耐听。但在听音中总感觉其推动力不够,要将音量电位器开 ...
2023-5-5 11:24
3S4袖珍胆前级
3S4袖珍胆前级
欧美产电子管3S4,是上世纪五六十年代非常著名的直热式小7脚强放管,屏极呈银白色。别看它个头小,功能却强大,一只3S4做成的再生式发射电路,可以轻易地将电波送到境外。那个年代玩电子管单管收音机,朝思暮想 ...
2023-5-5 11:24
SRPP+6V6GT单端A类放大器
SRPP+6V6GT单端A类放大器
6V6GT电子管在胆机世界中有“高山流水”之美誉。它有着不凡的音质,且价格合理,唯一的缺点就是输出功率略小,需配合灵敏度较高的高保真音箱放音,才能发挥出极好的声音表现能力。用本文介绍的电路制作和调校, ...
2023-5-5 11:24
共阴-栅地级联放大器
共阴-栅地级联放大器
获得低PIM失真的惯有手法是展宽放大器的开环频率。在要求电路既要有一定的开环增益,又要有足够的开环频宽的时候,采用电子管构成的“共阴——栅地级联放大电路”(晶体管与之对应的是coscode电路)不失为一种上 ...
2023-5-5 11:24
直耦式OCL电子管耳放
直耦式OCL电子管耳放
利用“差动电路双端输出时,其负载两端悬浮”(任何一端都不接地)的原理,笔者尝试性地制作了一款直耦式电子管耳放(OCL),并一举获得成功。电路原理见图2(另一声道同),采用“电子管差动+双路和田茂SRPW”无级 ...
2023-5-5 11:24
RC分频22W功率放大器
RC分频22W功率放大器
在多路扬声器系统中,如果每一路扬声器的音响设计是独立的,就能较理想地处理频带能量分布,使扬声器系统获得最佳音响效果。通常把声频频谱划分成2个或3个频段,为了在音频范围内保持高传真特性,整个多路扬声 ...
2023-5-5 11:24
反向并联推挽功放
反向并联推挽功放
50年前,匈牙利音响爱好者介绍一款特殊的功放电路,由于该电路的管型号和阻容件不清楚,当时吉林的爱好者下功夫反复安装试验,经过长达5年的时间,终于成型。放音很满意,由于当时开展了全国性的文革运动,这 ...
2023-5-5 11:23
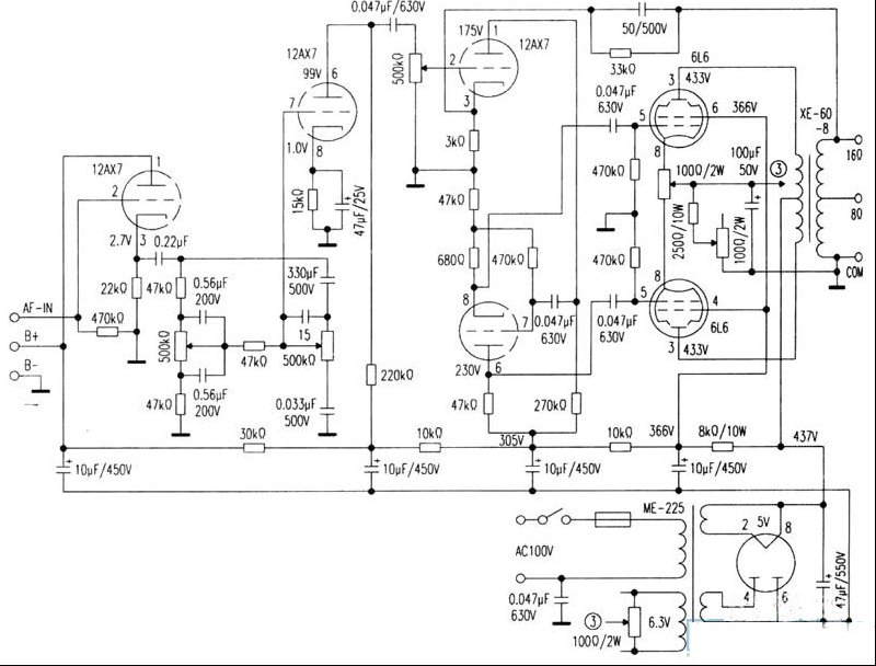
前后级独立负反馈的93SX321放大器
前后级独立负反馈的93SX321放大器
KNIGHT 93SX321放大器后级系统由2*6L6G组成AB1类推挽,输出24W的有效功率,频响特性20Hz~40kHz-0.75dB,非线性失真2%。本机开发于1954年,当时已属有名的Hi-Fi放大器。该机配有功能齐全的前级系统,其中接有 ...
2023-5-5 11:23
一款石胆功率接续器
一款石胆功率接续器
上世纪八十年代,全国掀起大办农村广播网的热潮。我县生产队由上、下两个村构成,在两村交界处,一棵9米高的电杆拴两只25W的高音喇叭,一只对准上村,另一只对准下村,用收到其他维修同行的一台5W晶体管三用机对全乍产队社员进行 ...
2023-5-5 11:23
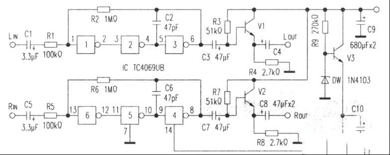
TC4069双声道线路放大器
TC4069双声道线路放大器
本人利用数字集成电路TC4069UB(六反相器)、三只普通晶体管制作了一款双声道线路放大器。该集成电路内部有P型、N型两只场效管,若在反相器的输出端与输入端间增添一只负反馈偏置电阻,可将反相器工作点Q偏置在线 ...
2023-5-5 11:23
串联式二分频音箱电路
串联式二分频音箱电路
音响爱好者自己动手打造音箱,两只喇叭网络结构大多采用并联式二分频(下图1)。笔者在打造二单元书架音箱时,将分频网络结构由并联改作串联(下图2),主观感觉音质要好于并联。C1、L1既为高音滤波又为低音滤波, ...
2023-5-5 11:23

QQ|Archiver|手机版|家电维修论坛 ( 蜀ICP备19011473号-4 川公网安备51102502000164号 )

GMT+8, 2025-11-21 18:23 , Processed in 0.127056 second(s), 8 queries .

Powered by Discuz! X3.5

© 2001-2025 Discuz! Team.

返回顶部