找回密码
 请使用中文注册
订阅

功放维修

SONY摄像机故障开关按键按不动
收到其他维修同行的一台SONY DVCAM DSR-250P摄像机,由于录制键START/STOP使用频繁,按开始/暂停键时磁带不动作,没有开关感。 把录制推拉手柄拆下,检查发现录制轻触开关损坏,因一时买不到该元件,发现该线路板上有一轻触键和 ...
2023-5-5 11:24
自激导致屡烧功放管故障的维修
自激导致屡烧功放管故障的维修
收到其他维修同行的一台上广电DS7188 AV功放一开机保护继电器就动作,荧光屏上字符不停地闪动。 为了修好该机,笔者实测出故障声道原理图见图1,保护电路见图2。该功放电路和其他AV功放相差不大。唯一特点是推动管用2对5551/5401高 ...
2023-5-5 11:24
马兰士SR5000 AV功放电源及保护电路详解
马兰士SR5000 AV功放电源及保护电路详解
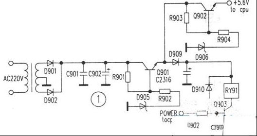
笔者收到同行送来的故障机壹台马兰士SR5000型AV功放,其损坏原因为发烧友在摩机时喇叭输出板孔插错位,导致烧坏,开机没有反应。 该机有两个变压器,辅变压器为CPU与交流开/关机继电器RY91供电,安装在一块小的稳压板上。这个 ...
2023-5-5 11:24
QSA-1600专业舞台功放电路分析与维修
QSA-1600专业舞台功放电路分析与维修
维修专业功放最难的是缺图纸和资料。为方便维修,对所收到故障机专业功放均实测出原理图,愿奉献给广大维修工作者。该QSA-1600专业功放电路结构分4大块:电源:信号输入方式选择,立体声与桥接选择;功放电路;喇叭 ...
2023-5-5 11:24
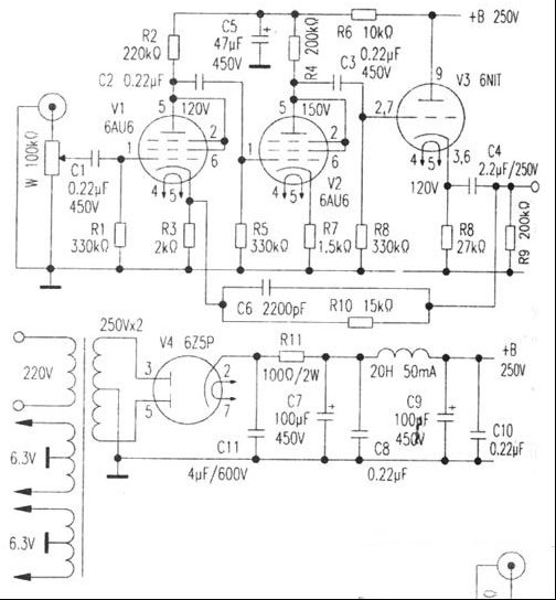
6AU6仿马兰士胆前级
6AU6仿马兰士胆前级
6AU6是一只著名的音频放大五极管,同时也是著名的300B推动管,它的同类型管有6BH6,6AW6、6CB6、6265、7693、EF94、EF190与其参数相近的国产管有6J1、6J2和6J4P,可直接代换国产管6J1、6J2。6J4P是大8脚管,管 ...
2023-5-5 11:24
SBXEC008VA1音视频分配放大器电路分析与维修
SBXEC008VA1音视频分配放大器电路分析与维修
SBXEC008VA1音视频分配放大器,一般多在商场内的彩电商品展示、娱乐场所烘托气氛而采用多台视频终端布局显示、安保监控以及音像的编辑制作中,作为信号多路(8路)分配之用。为了合理使用及维修,现测绘其电路如 ...
2023-5-5 11:24
红灯711六灯电子管收音机修复记
红灯711六灯电子管收音机修复记
20世纪六七十年代生产的交流六灯电子管收音机,家庭拥有量不少。有的还在使用,有的当成收藏品,特别是上海红灯牌711型交流二波段收音机,质量优良。但因放置时间较长大部分机器已经老化,特别是电子管、电解 ...
2023-5-5 11:24
调音台及其维修3例
调音台及其维修3例
在广播电视系统、文艺演出单位、会议等场所,调音台是必备的主要大件设备之一,虽然调音台与功放等大电流设备相比,故障率所占比例较低,但在使用日久的情况下,仍然会出现各种各样的问题。 调音台的主要功 ...
2023-5-5 11:24
CHONG LE 388 AM/FM单片收音机FM故障检修
CHONG LE 388 AM/FM单片收音机FM故障检修
CHONG LE 388单片式收音机电路采用单片集成电路(ULN2204A)配以少量外围元件组成。此型机发生故障时,可通过测试ULN2204A各脚的电压值并与其正常值(见附表)分别对照,即可发现异常点并迅速排除故障。实践表明UL ...
2023-5-5 11:24
三路3 x 1.8W功放IC芯片TDA7497
三路3 x 1.8W功放IC芯片TDA7497
TDA7497是意法公司专为高档电视开发推出的一款高品质电视伴音还原集成电路,该IC具有3路18W宽频带功率输出(包括左、右主声道和中置声道。TDA7497有独立的左、右主声道和中置声道消声器,可任意实现消声功能,且 ...
2023-5-5 11:24
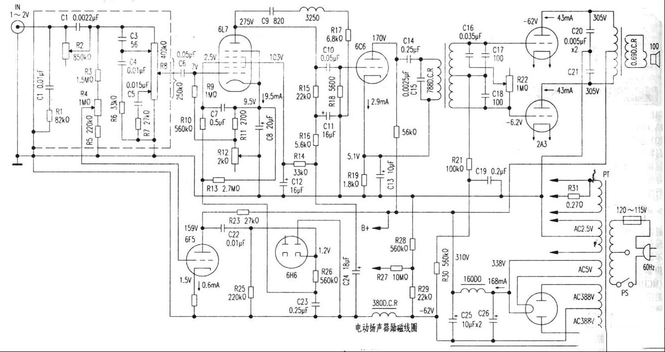
RCA U-109功放电路
RCA U-109功放电路
美国无线电公司(RCA)系早年世界四大电子管开发商之一,RCA的U-109是为推广其2A3设计的高品质功放。 为了发挥2A3的优势,U—109延用古老的输入变压器驱动方式,而当时的导磁材料、直径低于φ0.06mm漆包线技术都 ...
2023-5-5 11:24
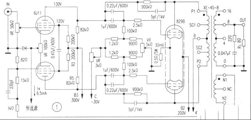
FU-29 AB1类推挽功率放大器
FU-29 AB1类推挽功率放大器
FU-29为上世纪50年代北京电子管厂仿苏TY-15的小型VHF发射管,两种型号与美国RCA公司的829完全相同,FU-29被广泛用于工业控制、通讯领域。FU-29外形奇特,属非音响专用管,一般无音响应用参数。 FU-29内部 ...
2023-5-5 11:24
先锋组合音响故障检修6例
先锋组合音响故障检修6例
日本先锋公司生产的XR-P340,XR—P640,XR-740系列组合音响,其内部结构大同小异,由于维修资料较少,所以在维修此类组合音响时就显得比较困难,笔者把检修先锋XR-P340组合音响的经验介绍如下供同行参考。 案 ...
2023-5-5 11:24
FU-50 AB1类推挽功率放大器
FU-50 AB1类推挽功率放大器
近年来,AB1类放大器越来越受欢迎,国外胆机几乎全部采用AB1类。AB1类的首要优点是效率高,对胆机而言,高效率不只是节约几瓦几十瓦电能,关键是使阳极耗散功率一定的电子管可以输出更大的功率。阳极功耗42W的 ...
2023-5-5 11:24
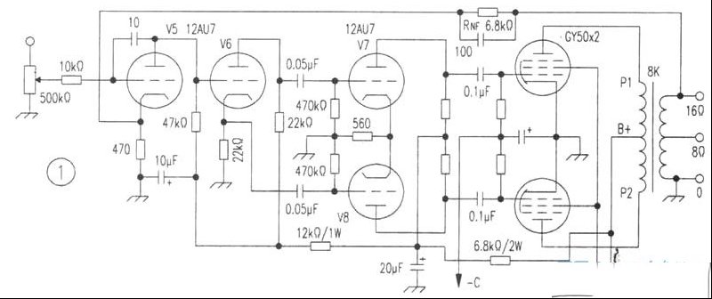
重料打造FU-50单端机
重料打造FU-50单端机
笔者是一名发烧初哥,为适应现代数码音源,重料打造了收到其他维修同行的一台FU-50胆机,现介绍给大家 ;整机外观见本文图1,机内印板见本文图2,电路原理见本文图3,用FU50接成三极管工作状态。 一、电路结构 为获得良好的 ...
2023-5-5 11:24

QQ|Archiver|手机版|家电维修论坛 ( 蜀ICP备19011473号-4 川公网安备51102502000164号 )

GMT+8, 2025-11-21 18:23 , Processed in 0.120283 second(s), 8 queries .

Powered by Discuz! X3.5

© 2001-2025 Discuz! Team.

返回顶部