找回密码
 请使用中文注册
订阅

功放维修

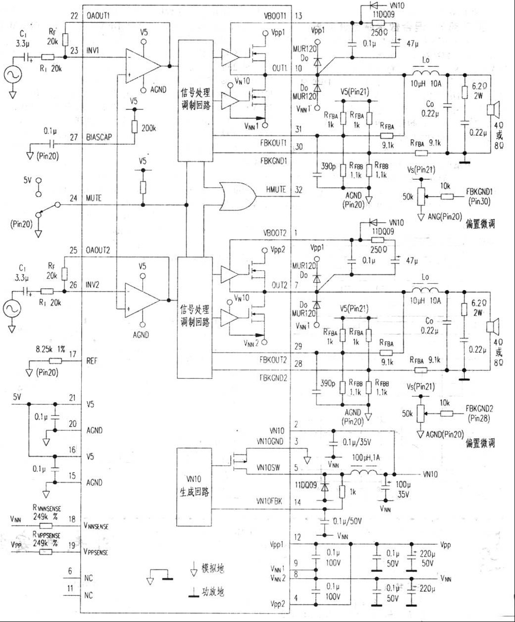
2×100W单片T类功率放大器
2×100W单片T类功率放大器
这台立体声功率放大器由TA2022及少量外围元件组成,其频率响应从DC直到100kHz:效率高达80%以上,与D类放大器一样只需小体积的散热器。TA2022是Tripath生产的模拟输入立体声集成化调制器和输出级,其调制 ...
2023-5-5 11:25
ETCQB-6360专业功率放大器电路
ETCQB-6360专业功率放大器电路
笔者最近收到同行送来的故障机壹台美国ETC公司的QB-6360专业功放,现将电路特点简介和整机实物测绘电路提供给大家。 该机属纯后级功率放大器,图1是一个声道的前置放大电路,信号输入端的卡侬插座和φ6.5mm大插座均采用 ...
2023-5-5 11:25
南京6ж8C胆前级资料
南京6ж8C胆前级资料
笔者用南京早年制造的五极管6ж8C(6J8P)制作前级,其线路简洁、元件少、制作容易、音色清澈、音乐味浓郁,有条件者不妨一试。 南京牌的6ж8C是上世纪60年代制造,手工扎箍、有专用章的品种,见图1,素 ...
2023-5-5 11:25
EL34-B超线性接法单端胆机的制作
EL34-B超线性接法单端胆机的制作
曙光厂EL34-B电子管的飘逸和中频表现力,相信广大发烧友应该比本人更了解,故许多烧友为提高音质而将其接成三极管,但是效率太低,对付一些灵敏度低的音箱就有些力不从心。若将其接成超线性接法,那不是两 ...
2023-5-5 11:25
用TDA2040制作高保真直流功放
用TDA2040制作高保真直流功放
TDA2040是目前较常用的一种高保真功放IC,其典型应用电路如图1所示,由于在反馈回路中含有反馈电容Cr,因此该功放电路属于交流功放,其闭环放大倍数为1+[Rf1.(Rf2+Xc)](Xc为反馈电容Cr的容抗),由公式可 ...
2023-5-5 11:25
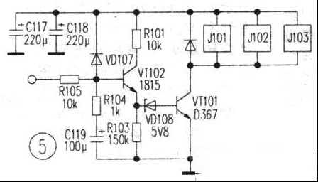
高士AV9092功率放大器左、右主声道和中置声道无声
高士AV9092功率放大器左、右主声道和中置声道无声
故障表现为:收到同行送来的故障机壹台高士AV9092放大器,左、右环绕声道声音正常,但左、右主声道和中置声道无声。 故障检修:开机后保护继电器J101-J103的触点均不吸合(见图5),测C118、C117两端有+12V左右的电压,说明供电电 ...
2023-5-5 11:25
新德克XA6600MKII功放左声道沙哑声音小,右声道正常
新德克XA6600MKII功放左声道沙哑声音小,右声道正常
故障表现为:收到同行送来的故障机壹台新德克XA6600MKII功放,左声道沙哑声音小,右声道正常。 故障检修:取下前级放大电路与后级放大电路之间的“U”形插头,给前级VR2(A50K)音量电位器注入音频信号,结果检测前级电路输出正常 ...
2023-5-5 11:25
湖山BK2x100JMK功放左声道失真,保护继电器马上有动作
湖山BK2x100JMK功放左声道失真,保护继电器马上有动作
故障表现为:收到其他维修同行的一台湖山BK2x100JMK功放,右声道能正常放音,左声道略带沙哑失真,声音一开大,保护继电器马上有动作。 故障检修:测最功放中点输出端有+0.25V左右的电压。正常情况下,此电压应为0V,当该电压超过 ...
2023-5-5 11:25
天逸AD-580MKII功率放大器演唱卡拉OK时,无混响效果
天逸AD-580MKII功率放大器演唱卡拉OK时,无混响效果
故障表现为:收到其他维修同行的一台天逸AD-580MKII放大器,演唱卡拉OK时,无混响效果。 故障检修:检查延时混响电路(见下图)。测量IC216(M65831)①脚和24脚的工作电压均正常。拆下C218、R223、C248等元件检测均正常,将RP205用洒 ...
2023-5-5 11:25
天逸AD-580MKII MIC话筒输入有“喀喀”噪声
天逸AD-580MKII MIC话筒输入有“喀喀”噪声
故障表现为:收到其他维修同行的一台天逸AD-580MKII放大器,MIC1话筒输入正常,但MIC2和MIC3话筒输入有“喀喀”噪音。 故障检修:MIC1话筒输入正常,说明IC202工作正常。故障在IC401B或IC201、IC207等电路中(见图1)。用音频信号发 ...
2023-5-5 11:25
步步高AV功放系统控制与显示电路检修思路
步步高AV功放系统控制与显示电路检修思路
系统控制与显示电路负责完成整机的控制和操作功能,并对频谱和相关功能信息进行显示。面板控制电路是整机人机对话的窗口,它能传达各种操作指令给CPU,以完成各种功能的操作。同时它也是整机状态的一个窗口,通 ...
2023-5-5 11:24
D类放大器IC芯片
D类放大器IC芯片
D类放大器是损耗低、发热少的放大器,过去因为其高效率与低失真不能两全,主要用于马达驱动或变换器等。近年由于技术的进步,D类放大器开始进入音频领域,并且实现了电路的集成化。 一、D类放大器专用IC ...
2023-5-5 11:24
扬声器弹簧板的组合与拼接
在制作和维修扬声器时,经常遇到弹簧板(也称作音圈定位支片或弹波)不合适的情况。笔者长期设计制作和维修扬声器,实践中采用不同的弹簧板以及其他材料组合拼接的方法,较好地解决了以上问题,现介绍给扬声器爱 ...
2023-5-5 11:24
电子管放大器加正偏压出好声
电子管放大器加正偏压出好声
电子管放大器要出好声的条件有好声的电子管,好声的元件以及好声的电路等。好声的电路很多,其中最简单的就是给电子管栅极加少量的正偏压。 通常A类功率放大级是用自给偏压的工作方式,以束射四极功放管为 ...
2023-5-5 11:24
6H14π+6C11胆前级的制作方法
6H14π+6C11胆前级的制作方法
一、电路原理 基本结构是两个声道共用一只6H14π作电压放大,加一级由单三极管组成的阴极输出级。阴极输出管从与6H14π屏极电压相近的角度考虑,选择了6C11单三极管,而且其屏流较大,很适合做阴极输出,电路 ...
2023-5-5 11:24

QQ|Archiver|手机版|家电维修论坛 ( 蜀ICP备19011473号-4 川公网安备51102502000164号 )

GMT+8, 2025-11-21 18:23 , Processed in 0.132899 second(s), 8 queries .

Powered by Discuz! X3.5

© 2001-2025 Discuz! Team.

返回顶部