找回密码
 请使用中文注册
订阅

功放维修

用IRF250场效应管制作胆味功放
用IRF250场效应管制作胆味功放
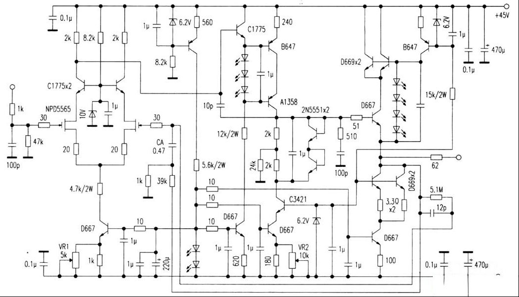
笔者用绝缘栅VMOS大功率场效应管IRF250制作纯甲类功率放大器。这类管子在音响界里是冷僻管,不大受人喜欢。该类管通常用于开关电源中,由于该类管高频区线性好、开关速度快、输出电流大、耐压高,让笔者 ...
2023-5-5 11:25
Hi-Fi功放保护电路原理剖析
Hi-Fi功放保护电路原理剖析
一、电源切断式保护电路 最简单的电源切断式保护电路,是在正、负供电回路中串接保险管,当功率放大器出现过流以及短路时,保险丝被熔断,直接切断功率放大器的直流电源,这样就对整流器、变压器等起到 ...
2023-5-5 11:25
分体式纯甲类高保真功放
分体式纯甲类高保真功放
笔者近日打造了收到其他维修同行的一台分体结构纯甲类功放,将电压放大器和0dB功率输出级分置于两个机箱内,这样既避免了两者间的相互干扰,同时又便于今后更换不同的电压放大器。电压放大器由并联式稳压电源供电,采用单端 ...
2023-5-5 11:25
专业功放故障检修两例
专业功放早年多见一些欧美进口品牌,如皇冠(COWN),近年沿海仿制品很多。其供电不同于家用AV功放中常见的±36V、±45V、50V。其功率更大,一般为±70V至±80V,电容也大得惊人。所以检修时千万注意安全!现 ...
2023-5-5 11:25
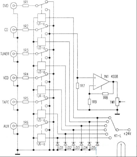
功放输入选择电路原理详解
功放输入选择电路原理详解
功放机的输入选择电路主要是连接多路信号源,如调谐器(TUNER)、磁带卡座(TAPE)、CD机、录像机(VTR)以及LD、VCD、DVD机等,并实现多选一的操作。高保真(Hi-Fi)功放的输人选择电路只进行音源的切换,而AV功放 ...
2023-5-5 11:25
丽歇SD322低音炮电路原理与改进
丽歇SD322低音炮电路原理与改进
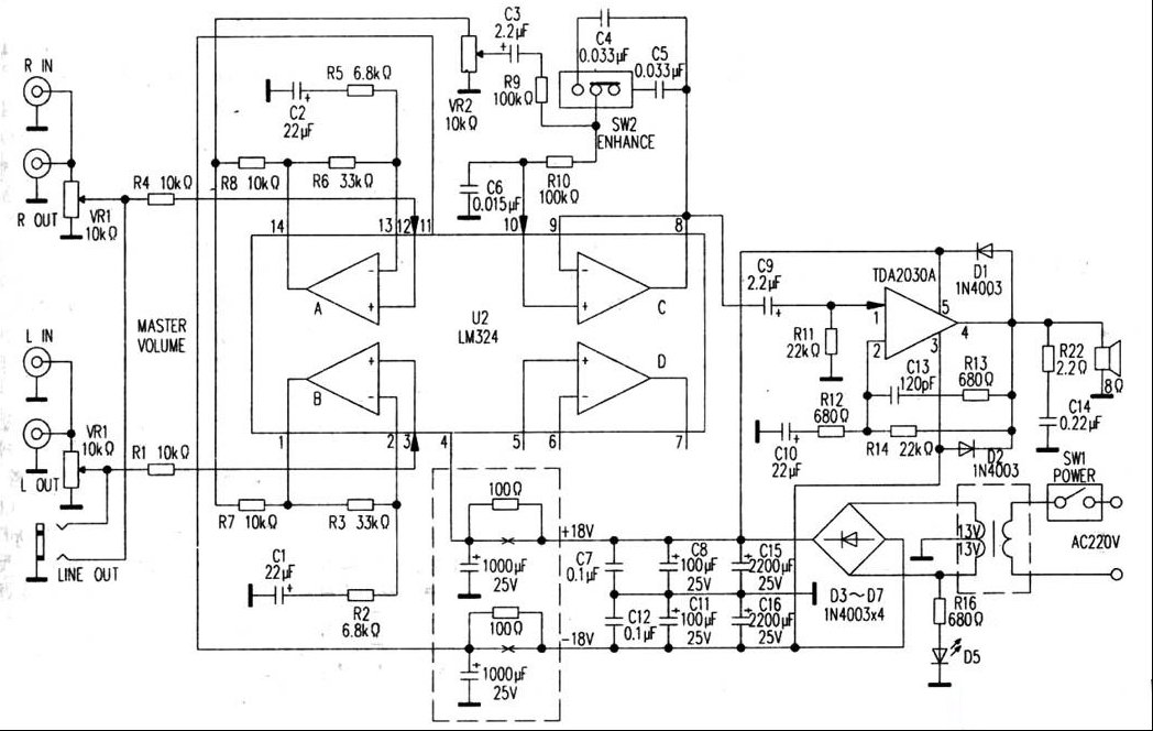
丽歌NICOLE SD322有源低音音箱,内置4英寸防磁低音扬声器。整机实测电路见附图,电路主要由LM324和两片TDA2030A组成。L、R两声道信号经VR1MASTER VOLUME(主音量)电位器后分别输入LM324运放的A和B放大,经 ...
2023-5-5 11:25
杂牌AV功放机的检修技巧与实例
杂牌AV功放机的检修技巧与实例
杂牌AV功放机与正规的品牌功放机比较,其最大的区别在于用料普通或不足,甚至元件质最低劣、做工粗糙,有些还弄虚作假。比如安装有两个环形变压器的实际上只有一个是真的,另一个则是假的。因此杂牌AV功放 ...
2023-5-5 11:25
R50-1电子管扩音机屏极发红故障检修案例
R50-1电子管扩音机屏极发红故障检修案例
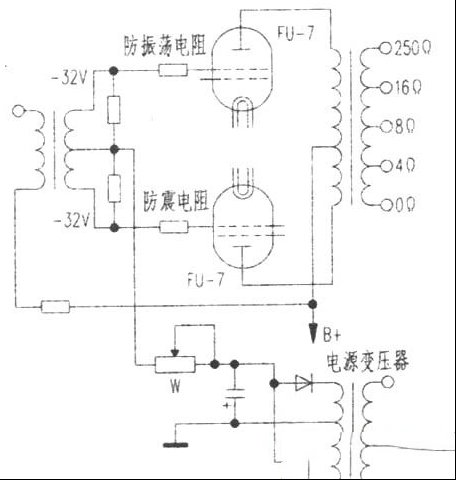
1.栅偏压失常 这一故障最为常见,出于该机功放管采用的是固定栅偏压,接通低压开关,用万用表直流100V挡,红表笔接机壳,黑表笔接FU-7管的第③脚(栅极),测量栅偏压应为-32V,如偏差太大,可将W(专调栅负 ...
2023-5-5 11:25
蚬华功放用遥控器操作音量“+”“-”键时,有时正常,有时很迟钝
蚬华功放用遥控器操作音量“+”“-”键时,有时正常,有时很迟钝
故障表现为:蚬华功放用遥控器操作音量“+”“-”键时,有时正常,有时很迟钝。 故障检修:首先怀疑是遥控器不良或遥控器电池供电不足,经了解用户反映遥控器已经人检测过,并换上新电池,在其他机器上试机确认遥 ...
2023-5-5 11:25
蚬华功放信号输入正常,但无输出
蚬华功放信号输入正常,但无输出
故障表现为:收到同行送来的故障机壹台蚬华杜比功放,信号输入正常,但无输出。 故障检修:参见图2,先测IC7812 19脚VDD+9V和12脚-9V供电电压均正常且很稳定。采用飞线法将IC7812①、⑤脚连通试机,有信号输出。利用示波器分别检 ...
2023-5-5 11:25
蚬华功放右声道正常,但左声道输出明显减小
蚬华功放右声道正常,但左声道输出明显减小
故障表现为:收到同行送来的故障机壹台蚬华杜比功放,故障表现为右声道正常,但左声道输出明显减小。 故障检修:先测图1中IC202 18、19脚正、负Vcc供电正常。测功放块IC202(STK400-090)⑥脚输入信号符合要求,20脚输出信号也正常 ...
2023-5-5 11:25
蚬华功放音量稍大,音箱中即出现明显杂音
故障表现为:音量较小时,可正常放音,音量稍大,音箱中即出现明显杂音。 故障检修:环视使用现场和环境正常,怀疑可能有外来强电脉冲干扰存在,于是试改变使用环境和条件测试,故障依旧。说明功放本身确有故障 ...
2023-5-5 11:25
如何排除家庭音响的环境干扰和系统啸叫
音响在播放时易受环境干扰和噪声以及系统啸叫声的影响,得不到应有的效果,有时还会损伤设备,这种现象应该设法防止。 一、环境干扰和噪声及其排除 家庭听音环境的干扰,一般不会很严重。因为同一线路 ...
2023-5-5 11:25
功放TDA7294芯片测试
功放TDA7294芯片测试
概述:TDA7294是意法微电子公司于上世纪90年代向中国大陆推出的一款颇有新意的DMOS大功率的集成功放电路。它一扫以往线性集成功放和厚膜集成的生、冷、硬的音色,广泛应用于HI-FI领域:如冢庭影院、有源音箱等 ...
2023-5-5 11:25
功放电路的分析
功放电路的分析
一、功放的基本原理与电路组成 功率的大小取决于电压和电流的乘积,因此要进行功率的放大,不仅要放大信号的电压,还要放大信号的电流,为了完成功率放大器的电压和电流的放大,可以先用共射电路对信号的电压进 ...
2023-5-5 11:25

QQ|Archiver|手机版|家电维修论坛 ( 蜀ICP备19011473号-4 川公网安备51102502000164号 )

GMT+8, 2025-11-21 18:23 , Processed in 0.135769 second(s), 7 queries .

Powered by Discuz! X3.5

© 2001-2025 Discuz! Team.

返回顶部