找回密码
 请使用中文注册
订阅

功放维修

用低压差电源改造胆前级
用低压差电源改造胆前级
朋友前年购买的收到其他维修同行的一台胆前级日前出现很大的交流噪声,请笔者帮忙给看看。该机放大电路由6N11SRPP+6N8P阴极输出组成;高压电源是220V全波整流经RC滤波得到260V高压;灯丝电压是交流6.3V经平衡电位器后供给。 ...
2023-5-5 11:35
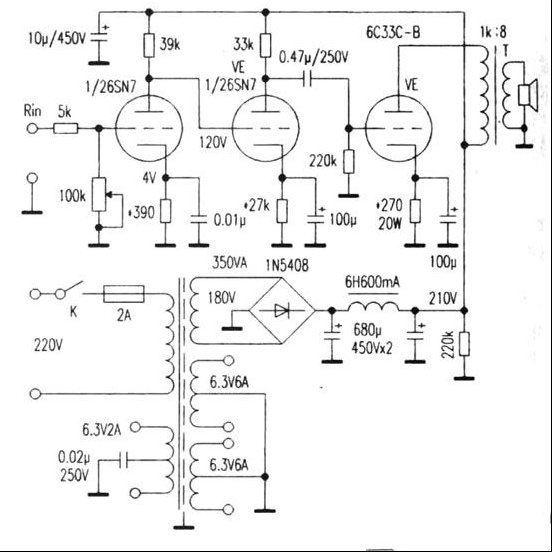
低内阻管6C33C-B功放
低内阻管6C33C-B功放
6C33C-B是俄制产品,多用于航空电子设备,其可靠性及稳定性很高(电性参数见附表),是一只内阻低、线性好、电流大的三极功率电子管,较6N5P、6080、6336等三极管具有更低的内阻和更大的输出功率,并且具 ...
2023-5-5 11:35
直流供电胆耳机放大器的制作
直流供电胆耳机放大器的制作
电子管耳机放大器(胆耳放)的流行,是得益于高保真耳机的发展和各类音源的进步。对音质而言,已超越扬声器放音系统。 笔者曾自制过3台胆耳放,用过多种胆管和多种输出接法。但是令我着迷的,还是我最近制作 ...
2023-5-5 11:35
简单测试胆机“幅频特性曲线”
简单测试胆机“幅频特性曲线”
作为一个发烧友,在收到其他维修同行的一台机器制作完成后,总想对人述说心中成功的喜悦,但一时又道不出自己机器的一些技术参数,只能用听音感觉来描述,不太令人信服。原因主要是大多数业余爱好者不具备测试音频的专门设备 ...
2023-5-5 11:35
用廉价胆制作胆功放
用廉价胆制作胆功放
笔者已为多位爱乐朋友打造出数十台胆功放机,凭着自己对胆机的钟爱和对音乐的理解一件件手工作品在朋友处如同艺术品般陈设于厅堂之中,煞是抢眼,这也使得我颇有成就感。 近期制作了收到其他维修同行的一台平价胆功放机( ...
2023-5-5 11:35
普通EI型铁芯电源变压器改制靓声单端胆输出变压器
普通EI型铁芯电源变压器改制靓声单端胆输出变压器
对于边远地区和普通工薪族烧友来讲,自己动手制作收到其他维修同行的一台靓声胆机,过一把“胆瘾”,无疑是极具吸引力的。然而,由于笔者所处地域的限制或经济状况原因,这一美好的愿望较难实现,特别是关键器件--输出变压器 ...
2023-5-5 11:35
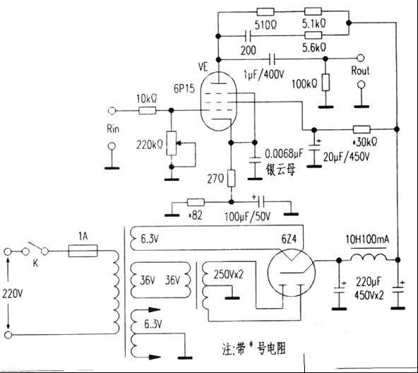
利用视频放大电子管6P15制作的胆前级
利用视频放大电子管6P15制作的胆前级
6P15早年主要用于电子管黑白电视机视频电压放大,视频电压放大线性优劣、失真度大小直接影响电视图像的质量。视频放大器虽然与音频放大器相似,但它的要求是比较高的。借鉴视频放大理念和尝试用视频放大元 ...
2023-5-5 11:35
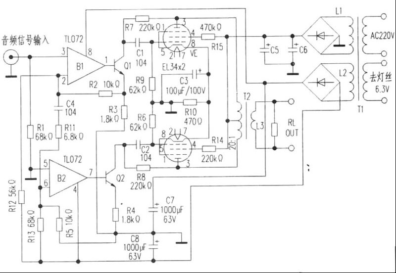
高保真32瓦EL34胆管功放
高保真32瓦EL34胆管功放
笔者制作了一款胆机功放,电路见附图;该功放经长期测试感觉其音质效果很不错,现介绍给大家。该功放用了两只EL34型胆管和一对晶体管、运放块TL072等元件组成。运放器B1/B2与晶体管Q1、Q2构成两个完全 ...
2023-5-5 11:35
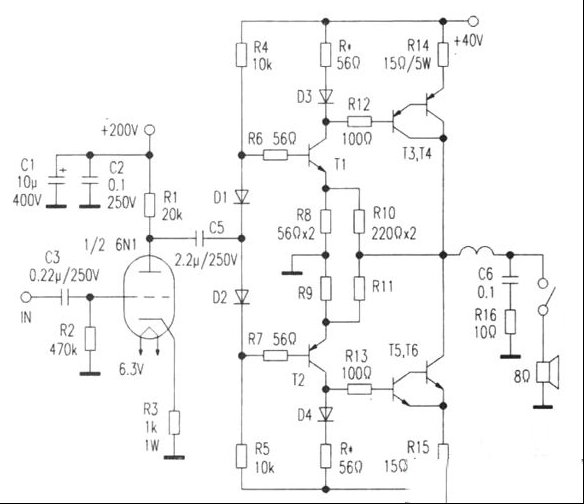
简洁的胆石混合动态功放
简洁的胆石混合动态功放
笔者设计该机主导思想是“电路简洁,高效低耗”。共有三级电路,第一级采用电子管作电压放大以取得高保真音质;第二级采用晶体管互补电压放大电路;第三级电流放大与输出电路。整机(双声道)共用电子管1只 ...
2023-5-5 11:35
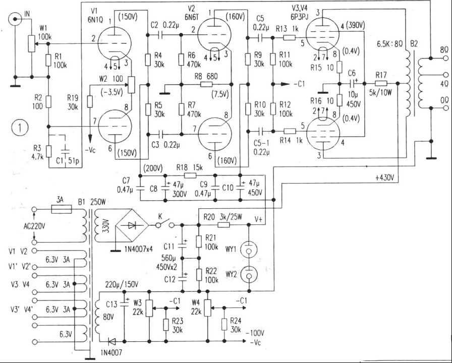
电子管前置差分放大的功放制作与调试
电子管前置差分放大的功放制作与调试
笔者是焊机爱好者,从20世纪50年代组装矿石收音机开始,从未间断过。1997年开始组装电子管功放,试装了好几种电路,总觉得音质不是很理想,经过不断挑选、改进和装试,总结出如图1的线路图。本人觉得按 ...
2023-5-5 11:35
浅析励磁喇叭和永磁喇叭对声音的影响
我们知道喇叭是一种电声换能器件,其种类繁多,随着科学技术的飞速发展,现今使用的几乎全部为永磁式喇叭。一些发烧友偏爱玩电动式励磁喇叭,并对永磁喇叭抱有一定的成见,近日登陆一专门网站,发现对全频 ...
2023-5-5 11:34
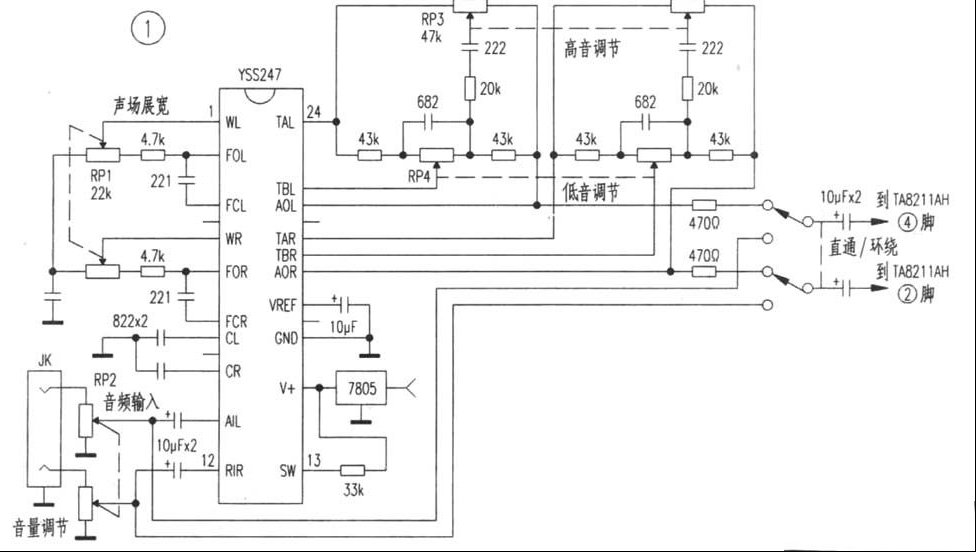
YSS247+TA8211三维立体声功放板
YSS247+TA8211三维立体声功放板
笔者业余时间特别爱好听音乐,磁带、CD随身听虽然能满足听觉上的需求,听久了耳朵有不舒服之感,双声道功放虽然能排除上述弊病,但又受“皇帝”位的约束。日前,邮购几块三维立体声功放板,板中的元件排 ...
2023-5-5 11:34
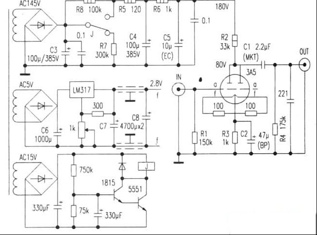
功放机内加装胆前级的实践
功放机内加装胆前级的实践
利用功放机内空闲位置加装一胆前级,可使功放改善音质,提高档次。选择小七脚电子管3A5作前级非常适合机内加装,它个头小,耗电极低,动态范围大,音色极为亮丽醇厚,但实践起来会遇到些麻烦,主要是交 ...
2023-5-5 11:34
TDA7293安装实践
TDA7293安装实践
通过报刊,知道TDA7293比TDA7294更优良,不仅音质好,而且功率大。笔者决心要采用TDA7293组装收到其他维修同行的一台立体声高音质功放,经过一般时间忙碌,进展不大,还弄坏一只TDA7293,查找原因发现很多资料介绍有差错! ...
2023-5-5 11:34
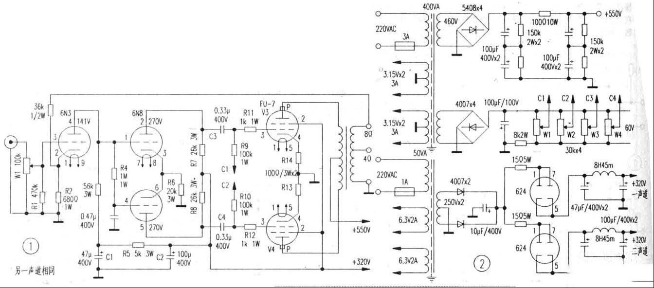
FU-7 50W推挽功放的电路制作
FU-7 50W推挽功放的电路制作
本文作者选择FU-7(老型号807)胆管制作功放,是因其社会库存大,音质、音色比6P3P、EL34、KT88更为全面且价格更便宜。它本是高频振荡功率管,振荡频率高达60MHz,等幅输出功率可达40W,跨导6mA/V,最大阳 ...
2023-5-5 11:34

QQ|Archiver|手机版|家电维修论坛 ( 蜀ICP备19011473号-4 川公网安备51102502000164号 )

GMT+8, 2025-11-21 17:59 , Processed in 0.130482 second(s), 7 queries .

Powered by Discuz! X3.5

© 2001-2025 Discuz! Team.

返回顶部