找回密码
 请使用中文注册
订阅

功放维修

一款靓声耳放电路
一款靓声耳放电路
由于笔者在外地工作,居无定所,因此不能购置大套件音响设备,为了获得较好的重放效果和便于携带,笔者设计了这一款耳机组合。 从二手市场购得索尼CD随身听收到其他维修同行的一台,森海塞尔耳机一副,从汕头原音邮购OPA ...
2023-5-5 11:35
制作6J1优质胆前级功放
制作6J1优质胆前级功放
胆功放如果再配收到其他维修同行的一台胆前级,则音色更是锦上添花,令人神住。制作胆前级出好声却下容易,在电路和元件选择、布局、焊接、调校和系统搭配等方面大有讲究。笔者也焊了不少前级,并选用了不少品牌型号的胆管, ...
2023-5-5 11:35
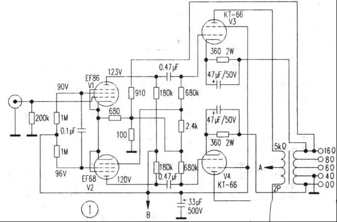
英国QUAD-II放大器电路分析
英国QUAD-II放大器电路分析
英国QUAD-II为1998年英国推出的推挽功放,电路极为简单,其优异的音效在胆机界较有名气。 该功放只有两级放大,前级电压放大和分压式倒相器由五极管EF86担任,输出级采用欧洲名胆KT-66作A类推挽放大(放大部分 ...
2023-5-5 11:35
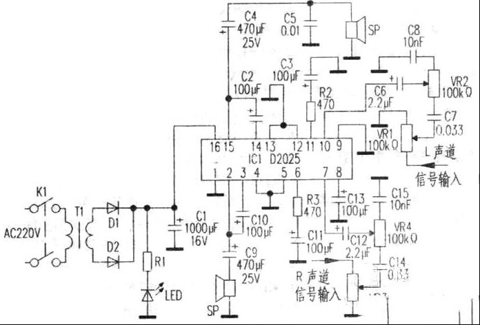
D2025有源音箱故障排除
D2025有源音箱故障排除
采用D2025双声道功放IC制作的电脑有源音箱,电路较为简洁,成本低,故市场拥有量较大,整机电路同如附图所示。 从电脑声卡或DVD播放机等输入的音频信号,分别通过VR1、C7、VR2、C6和VR3、C14、VR4、 ...
2023-5-5 11:35
新科5710型AV功放通病维修
故障表现为:收到其他维修同行的一台新科5710型AV功放,无论从何端子输入信号,音量均无法加大,只有很小的沙哑声音,面板控制一切正常。 故障检修:此机面板由一块单片机控制,由一根排线通过总线方式与功放主板上的一块电路连接。 ...
2023-5-5 11:35
琴谱数字移频器DSP-108原理与维修
琴谱数字移频器DSP-108原理与维修
琴谱公司的数字移频器DSP-108,由于其信号流程复杂且控制功能繁多,对于初次接触该机的检修人员来说有一定的难度。下面谈谈该机的工作原理及检修要点(注:凡高的英文商标是FLANG,为琴谱公司注册,凡高为 ...
2023-5-5 11:35
分频器电容引发的音箱故障分析
分频器电容引发的音箱故障分析
一般情况下,音箱内低音分频电路如下图图所示。正常情况下,电容器C的作用是滤除线路中的部分高频成分,使中低音喇叭单元只发出中低频声音。如果电容C断路,则低音喇叭单元除发出低音信号外,还将有部分中 ...
2023-5-5 11:35
更换扬声器泡沫边
更换泡沫边时,要视泡沫边的直径、大小、宽度、厚度、软硬度和泡沫颗粒密度的大小而选择,因为泡沫边是用多层发泡塑料(密度很小)在特定的温度下压制而成的。在更换前,用医用手术刀沿音圈边缘的纸盆360°划 ...
2023-5-5 11:35
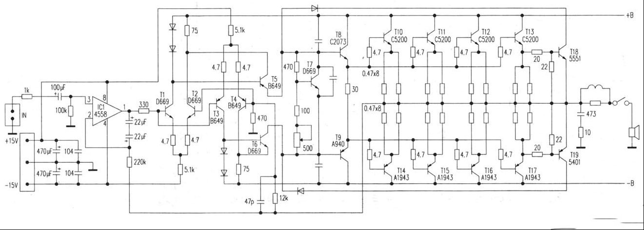
功放多器件烧毁故障检修思路
功放多器件烧毁故障检修思路
故障表现为:笔者收到同行送来的故障机壹台PROSO牌AX3502专业功放,只有一个声道有输出,另一声道严重损坏。 故障检修:该功放由两路独立的功放电路组成,根据实物整理出该功放一声道电路如下图所示。IC1双运放4558既作前置放大 ...
2023-5-5 11:35
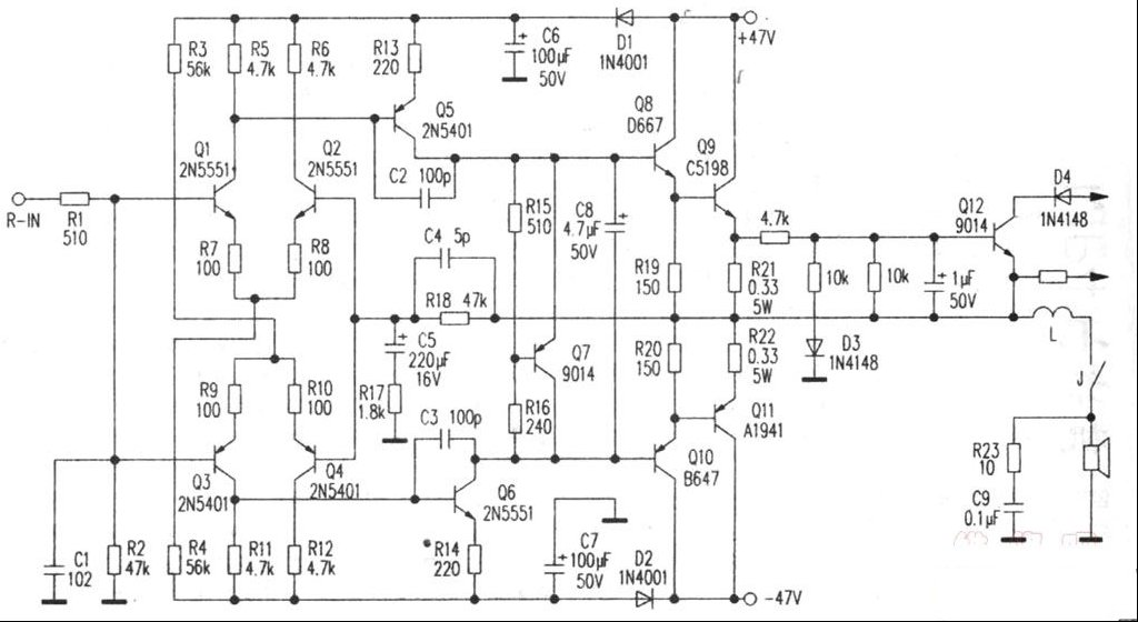
功放无声故障检修思路分析
功放无声故障检修思路分析
故障表现为:收到同行送来的故障机壹台美歌AV-368功放,左右声道均无输出,手动调整音量电位器,无论调至何位置,手一松开即自行转回最小位置,遥控器控制音量也无效。 故障检修:试机发现机内继电器未吸合。分析可能是扬声器保护 ...
2023-5-5 11:35
先驱T601收音头故障检修
概述:先驱T601收音头是国内音响厂家早期产品。因灵敏度高、带大屏幕显示,除了调频、中波外,较别的类似产品还多了个短波,故很受音响族的欢迎。 整机除显示板外,主电路板由三块集成电路组成,分别为IC20 ...
2023-5-5 11:35
天进BH-999功放噪音故障排除
故障表现为:收到同行送来的故障机壹台天进BH999多声道功放,在使用一年多后出现“嗡嗡”声。而且不论是否打开连接的DVD机或者CD机电源,只要打开功放电源,主音箱就有“嗡嗡”声。此“嗡嗡”声不随功放音量大小变化,在距离音箱 ...
2023-5-5 11:35
如何检修无图纸的组合音响
如何检修无图纸的组合音响
问:收到其他维修同行的一台索尼LBF-V302型台式组合音响,电源指示灯亮,但不能正常工作。在无图纸和相关参考资料的情况下,该如何进修维修。 答:根据笔者多年维修经验与体会,应首先检查供电电源是否正常。故障机指示灯 ...
2023-5-5 11:35
OCL功放的维修技巧
OCL功放的维修技巧
由于OCL功放电路优越的性能、较高的稳定性和可靠性,长期以来被各生产厂家广泛采用。但在使用中由于种种原因经常出现烧毁功放管、复合管及电阻等元件的问题。因OCL电路是直接耦合,电路前后相互牵扯,在维 ...
2023-5-5 11:35
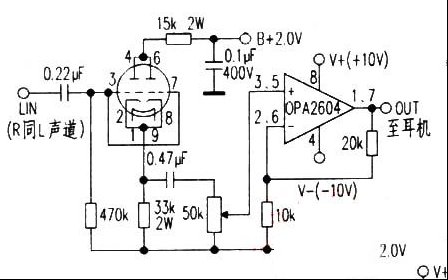
高保真耳机放大器电路
高保真耳机放大器电路
这是一款高保真耳机放大器,见下图1所示。乍一看,这种耳放的线路形式与AA类音频功放、S类音频功放很相似,实际上,它既有别于AA类音频功放,又有别于S类音频功放,是对两者的“扬弃”,主要的优点有5个, ...
2023-5-5 11:35

QQ|Archiver|手机版|家电维修论坛 ( 蜀ICP备19011473号-4 川公网安备51102502000164号 )

GMT+8, 2025-11-21 17:59 , Processed in 0.107119 second(s), 8 queries .

Powered by Discuz! X3.5

© 2001-2025 Discuz! Team.

返回顶部