找回密码
 请使用中文注册
订阅

功放维修

ET-5350扩音机原理与维修
ET-5350扩音机原理与维修
笔者收到同行送来的故障机壹台型号为ZHONGHE ET-5350扩音机。机内有多只电阻烧焦,经检查大中小功率管均有损坏。根据以往的维修经验,扩音机故障多是负载短路或使用不当所致。在路检查其他元件无损坏,便将已损元件全部换 ...
2023-5-5 11:36
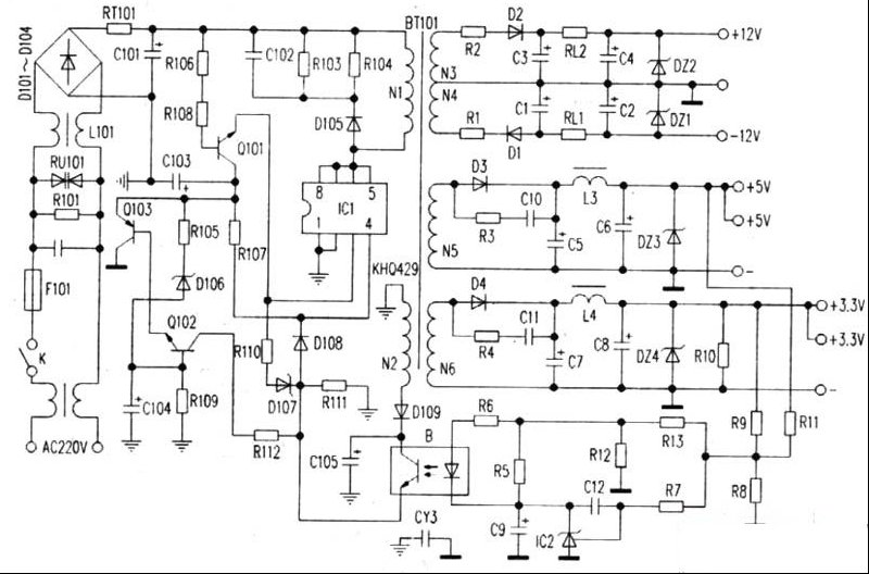
视易星云KTV点歌机顶盒开关电源故障检修
视易星云KTV点歌机顶盒开关电源故障检修
此机顶盒是由福建星网视易公司早期推出的一款KTV卡拉OK点歌系统点歌机,此机顶盒电源是由一片KHQ429集成块组成的开关电源电路,本文下图是是根据实物测绘的电原理图。 一、电路原理 由上图可知,电源输入电 ...
2023-5-5 11:36
如何正确使用LM1876
如何正确使用LM1876
本文笔者按有关LM1876的电路图,组装了功放。检查电路无误,用直流+28V给功放板供电,测功放板上正、负电压正常,可是测中点电压(用500型万用表10V挡)却大于10V。经过分析原电路图只有反馈电阻,而输入端⑧和13 ...
2023-5-5 11:36
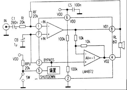
1W功率音频率放大器LM4872
1W功率音频率放大器LM4872
LM4872是美国国家半导体公司推出的1W音频功率放大器,它采用微型SMD 8脚封装,尺寸仅为1.97mmx1.31mmx0.85mm。其主要特点:电源电压范围为2—5V;有关断控制功能,关断状态典型耗电仅为0.01mA;在5V电源供 ...
2023-5-5 11:36
简单的末级功率放大器
简单的末级功率放大器
本电路工作原理如附图所示,V1、V2组成单端输入、单端输出的差分放大器。V3构成电压放大。为了保证有足够的增益及改善失真,用V4作温度补偿。V5、V6为电流推动管,主要为功放管提供,必要的电流和动态降低功放 ...
2023-5-5 11:36
谈谈与胆机匹配放音的音箱选择
谈谈与胆机匹配放音的音箱选择
胆机的音质较柔和、优美,故得到很多发烧发的青睐,但要让胆机能够充分发挥其音质特色,必须仔细选择与之匹配放音的音箱。因为胆机的输出功率一般都不大,对音箱的驱动力也大多不如石机,若要胆机也能在家 ...
2023-5-5 11:36
利用国产管打造Marantz-7
利用国产管打造Marantz-7
一款经典名机Marantz-7线路,曾经影响过一个时代,迷倒一代玩家,现在,还引起不少发烧友的迷恋。笔者出于对该前级线路的极大兴趣,采用改进线路,使用国产胆管,取得比较满意的效果。 动手前,笔者 ...
2023-5-5 11:36
电子管栅压的供电方式和特点
电子管栅压的供电方式和特点
在电子管放大电路中,由于电子管的放大作用,很小的栅偏压变动就会造成屏流较大的变化,因此栅偏压不稳会造成电子管工作点的漂移。另外,栅偏压是与输入信号串联加在栅极与阴极之间的,栅压供给电路的噪声杂波 ...
2023-5-5 11:36
E282F加推动牛制作的300B分体式胆机
E282F加推动牛制作的300B分体式胆机
300B单端甲类功率放大器经典线路很多,推动管和功率管大多用电容耦合,虽然换用不同的电容,音色会有区别,但电容有其局限性,高中频和低频一般都不能很好兼顾,笔者玩了8年的电容耦合300B合并机,现在换了一个 ...
2023-5-5 11:36
三种抑制胆机灯丝干扰措施的比较
三种抑制胆机灯丝干扰措施的比较
电子管灯丝通常是由交流供电。由于电子管的结构特点,不可避免的存在灯丝交流电通过分布电容耦合到输入回路而引起干扰,这是胆机产生50Hz交流声的重要原因之一。笔者在自制胆机过程中,曾先后用过三种抑制干扰 ...
2023-5-5 11:36
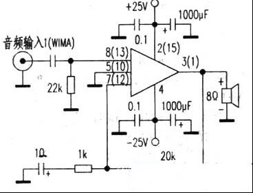
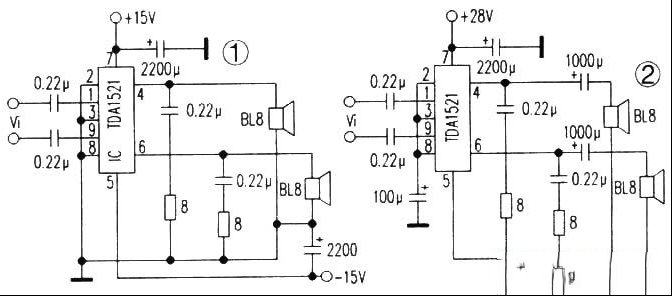
用TDA1521改造低档电脑有源音箱
用TDA1521改造低档电脑有源音箱
用高保真功放IC TDA1521A制作功放电路,具有外围元件少,不用调试,一装就响的特点,适合业余发烧友自制。这里主要介绍用其对电脑有源音箱进行升级改造。 TDA1521A采用9脚单列直插式塑料封装,具有输出 ...
2023-5-5 11:35
6P6P单端甲类胆机
6P6P单端甲类胆机
一、6P6P单端甲类胆机的设计 1.前级放大:采用国产中高频电压放大五级管6J8P(欧美型号5693、1514、EF86、俄罗斯型号6*8C),该管以音乐味浓郁而著称,曾被多种世界名机采用。其特性曲线如图1所示。其第二 ...
2023-5-5 11:35
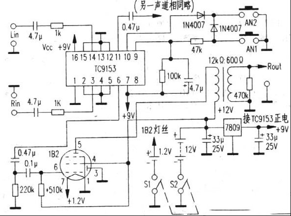
电子音量控制的1B2胆前级
电子音量控制的1B2胆前级
1B2原系电池收音机检波电压放大二极/五极复合管(参数见文中附表)。 笔者将1B2用于电子管音频电压放大电路,并取得较好的音效,尤以表现人声为佳,乐感浓郁,十分耐听。 此管为直热管,用于音频电压放大时可将 ...
2023-5-5 11:35
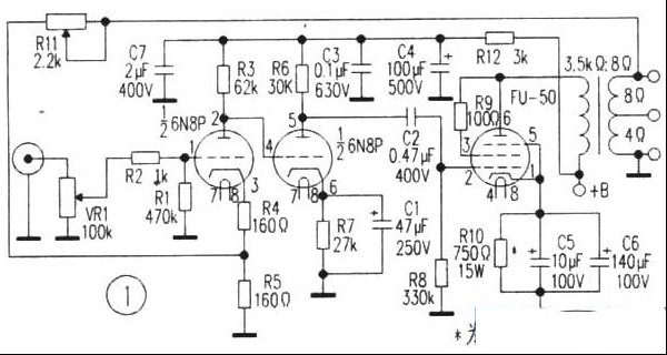
FU-50仿300B功放
FU-50仿300B功放
一、功放管的选型 电子管甲类功放的工作点一般都选在其Ua-Ia特性曲线的中心点,对输入信号进行双向对称放大,电子管单端甲类放大器的偶次谐波含量较高,一般认为偶次谐波的分量越多声音越显丰满动听,而奇 ...
2023-5-5 11:35
浅谈扬声器的失真
影响扬声器放音质量的一个很重要的因素就是扬声器的各种失真。它包括非线性失真,互调失真,以及瞬态失真等。 一、非线性失真 扬声器在放送某单一频率信号时,其机械振动产生的声波波形并不与驱动它 ...
2023-5-5 11:35

QQ|Archiver|手机版|家电维修论坛 ( 蜀ICP备19011473号-4 川公网安备51102502000164号 )

GMT+8, 2025-11-21 17:59 , Processed in 0.106212 second(s), 8 queries .

Powered by Discuz! X3.5

© 2001-2025 Discuz! Team.

返回顶部