找回密码
 请使用中文注册
订阅

功放维修

功放保护IC芯片uPC1237
功放保护IC芯片uPC1237
集成电路uPC1237内部包括了零点漂移保护、负载短路保护、电源过压保护电路等等,是一款十分优秀的功放继电器保护电路。本电路具有外围电路简单等特点,其典型的应用电路见附图。 本电路的检修也 ...
2023-5-5 11:37
AB类功放块TDA7382
AB类功放块TDA7382
TDA7382是意法半导体公司新推出不久的汽车用AB类功放集成电路,它采用25脚单列FLEXIW ATT封装。内有4路22W PNP/NPN互补晶体管构成的桥式AB类音频功率放大器,是高档汽车理想的多声道功放集成电路,其应用 ...
2023-5-5 11:37
D类功放块TDA8920J
D类功放块TDA8920J
TDA8920J是飞利浦公司推出的两声道D类功率放大器,最大输出功率50w×2(电源电压30V),效率达90%,静态电流50mA。采用推荐工作电压25V时,在8Ω负载上输出功率为30W×2,THD=0.1(1kHz时);开关频率500kHz ...
2023-5-5 11:37
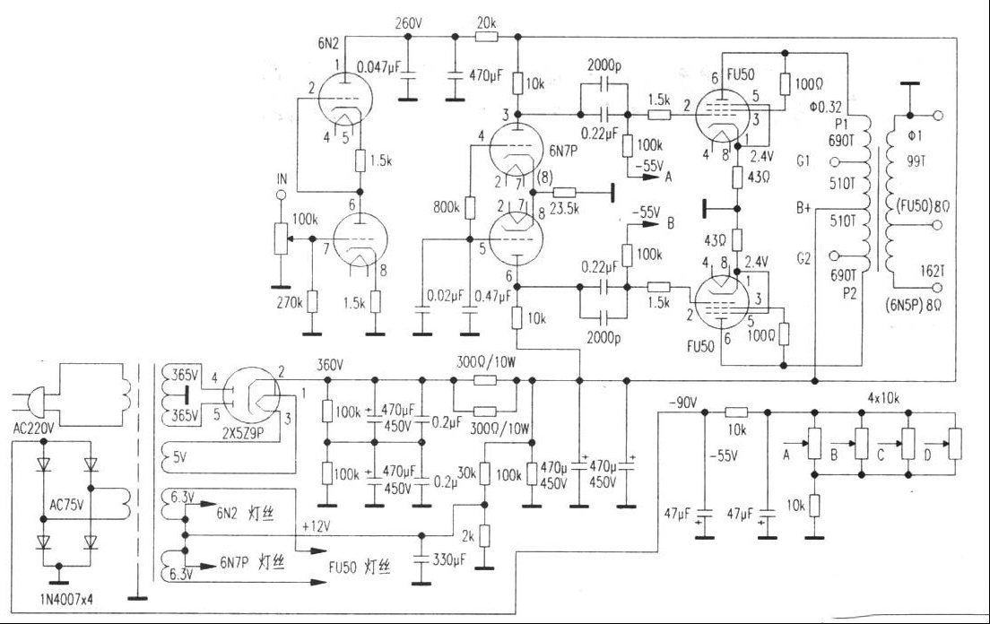
FU-50推挽功放的制作
FU-50推挽功放的制作
用于高频振荡和功率放大的FU-50胆管,由于其在三极管接法时的特性曲线与大名鼎鼎的300B很相似,且价格非常低,引起了“平民”发烧友的兴趣,用FU-50装出的单端甲类功放已逐渐浮出水面,但笔者总嫌其功率 ...
2023-5-5 11:37
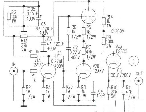
CATSL-1胆前级制作
CATSL-1胆前级制作
本机电源采用1只5Z3P整流,用两只PHILIPS电容作π型滤波,一只EL34做胆稳压,一只6SJ7GT作胆对比校正,1只WY2稳压管作基准和参考电压,输出260V直流电压。两组灯丝供电,1组6.3V.一组12.6V。 本机工 ...
2023-5-5 11:37
自制多媒体用阴极补偿6P14小胆机
自制多媒体用阴极补偿6P14小胆机
近年来经常有将胆管用于电脑的声卡中,以提高音质。通常欣赏电脑等多媒体音乐放音的音量不大,主要供自己听音,因此制作一部小功率胆机是比较合适的,如使用大功率胆机在小音量听音时,由于胆管没有工作 ...
2023-5-5 11:37
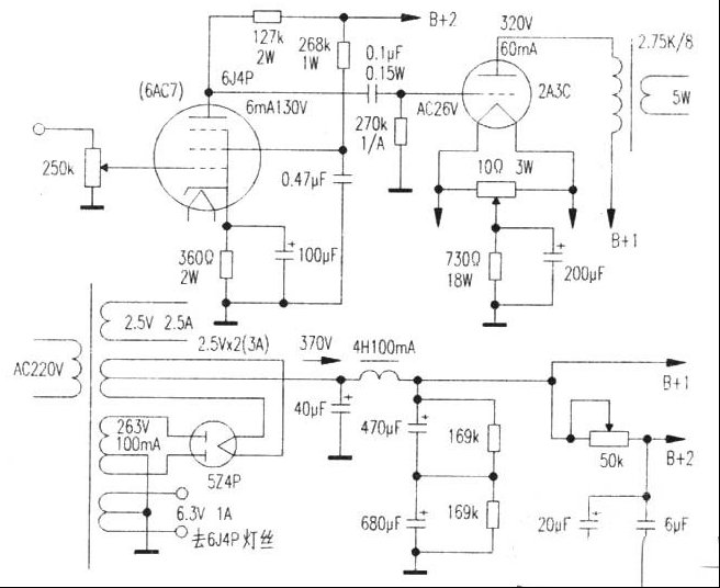
曙光2A3C单端胆机资料
曙光2A3C单端胆机资料
曙光胆机2A3C是该厂2A3的改进型。主要特点是采用了大单屏设计,耐压提高,屏耗增大,具有300B的一些特点,音效也比传统2A3有所提高。 通过实测比较,2A3C的各项数据为:屏压320V(含自偏压时Rk上的压 ...
2023-5-5 11:37
胆管2A3C甲类功放
胆管2A3C甲类功放
据资料介绍,2A3C是原功放胆2A3的改进版,采用了葫芦形高强度石英玻璃的大玻壳、优质白瓷管座(管脚采用了镀金工艺):真空度较原来提高了近百倍,将原来的双屏结构改为单屏结构,增大了屏极面积和机械强度,另 ...
2023-5-5 11:37
胆机输出变压器的业余制作工艺
胆机输出变压器的业余制作工艺
本文笔者接触过的很多烧友,都感到输出变压器是装胆机的一道难过的坎,很多电路的制作冲动,都因此而放弃。因为输出变压器是胆机的心脏,笔者制作胆机几十年,从未买过变压器。购买成品固然很好,但不能 ...
2023-5-5 11:37
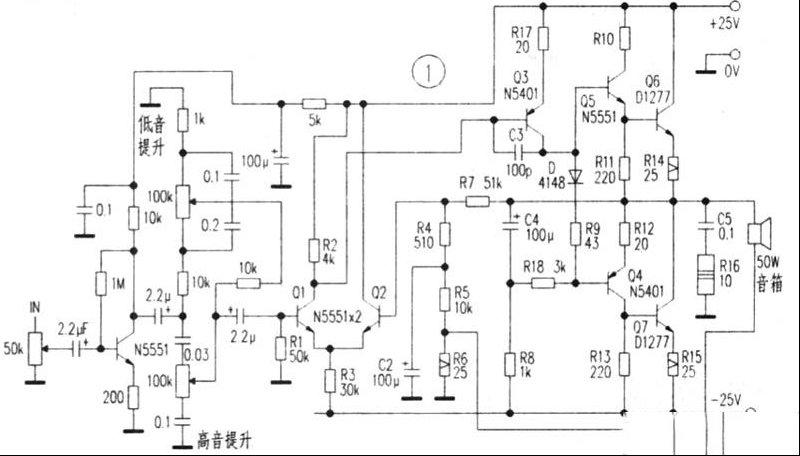
一款低价优质扩音机的制作
一款低价优质扩音机的制作
本文笔者制作的收到其他维修同行的一台造价低、音质高的2×50W功放,造价低,该机在广场上可供多达600人的晨练,放音效果相当满意。图1是电路图。与过去介绍的功放电路相似,但本图特殊地方是增加了由R4、R5、R6和C2组成的 ...
2023-5-5 11:37
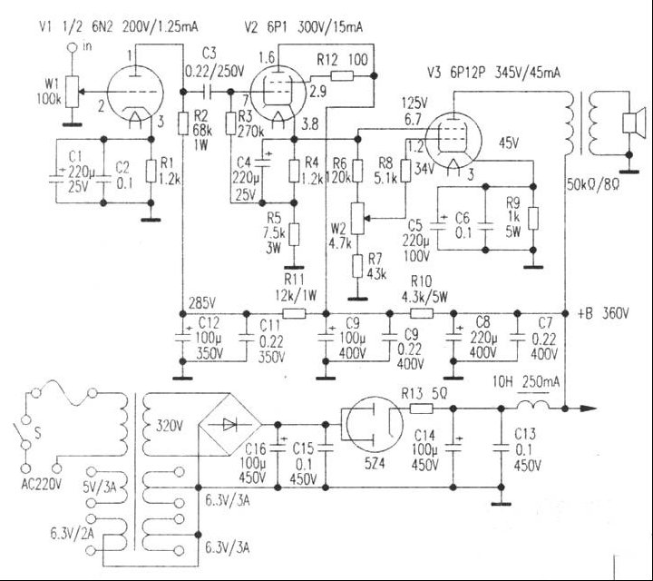
6P12P在胆功放中的变通应用
6P12P在胆功放中的变通应用
除“发烧”名胆外,还有许多原来用于电视机、发射机及其他领域的电子管被冷落。由于这些电子管特性与音频功放电子管是有区别的,如直接用于胆功放,就不能取得满意效果。其实,经过线路改造、变通应用, ...
2023-5-5 11:37
不可忽视输入阻抗的重要性
不可忽视输入阻抗的重要性
在放大线路中(无论是前、中、后级放大),输入阻抗的高低直接影响到管子是否工作在最佳线性区,这是减小失真的关键。不少烧友装机时,会经常试换不同型号的胆管,往往只注意管脚的互换性,而忽视了输入阻 ...
2023-5-5 11:37
用6C33C-B制作10W单端放大器
用6C33C-B制作10W单端放大器
6C33C-B是一枚低内阻、线性好的三极胆,灯丝电压6.3V/12.6V,灯丝电流6.6A/3.3A,屏耗60W,跨导26-40mA/V,放大系数24,用6C33C-B制作单端功放卉色醇厚甜美,通透耐听。电路如下图所示,前级用高u管6 ...
2023-5-5 11:37
简洁至上的FD-422单端机
简洁至上的FD-422单端机
本文笔者试制一部6C16电感直耦FD-422单端机,在不悖电路原理的前提下,坚持简洁至上原则,能减的元件尽量减。整机电路如图所示,电压放大采用高跨导低噪声宽频带单三极管6C16担任,6C16与FD-422之间采用 ...
2023-5-5 11:37
用C型控制变压器改制电子管音频输出变压器
用C型控制变压器改制电子管音频输出变压器
用C型铁芯控制变压器改制电子管音频输出变压器,其品质与功率相同的成品音频输出变压器难分伯仲,尤其在清晰度、结像力、大动态等方面要胜一筹,此法无需改绕线圈,有趣者不妨一试。 一、C型控制变压器性 ...
2023-5-5 11:37

QQ|Archiver|手机版|家电维修论坛 ( 蜀ICP备19011473号-4 川公网安备51102502000164号 )

GMT+8, 2025-11-21 14:29 , Processed in 0.127407 second(s), 8 queries .

Powered by Discuz! X3.5

© 2001-2025 Discuz! Team.

返回顶部