找回密码
 请使用中文注册
订阅

功放维修

喇叭音圈的几种修理方法
一、喇叭纸盆与弹簧板(支片)和音圈的粘台剂脱落,放音时会产生啪啪的声音。这时用双手轻轻向下按压喇叭纸盆,如手感不擦圈,可用上海产的康达牌AB双管粘台剂1:1调匀后,用不锈钢丝或铁丝磨尖折弯钩起粘合剂涂 ...
2023-5-5 11:38
日升宝RS-350交直流两用收音机电路原理
日升宝RS-350交直流两用收音机电路原理
RS-350是一款交直流两用便携式收音机,为不同层次的用户提供了趸广泛的选择,也是边远山区接收广播的理想机型。本文详细剖析RS-350的性能特点以及电路,并附上原理图,供广大读者维修和使用时参考。 ...
2023-5-5 11:38
国产数字调谐收音机维修2例
国产数字调谐收音机维修2例
笔者手头上有收到其他维修同行的一台国产全波段频率合成接收机,具体型号为JING WEI 2138PLL,这款数字调谐收音机具备大多数数调收音机的特有功能;本文简述该数调收音机两例常见故障及检修。 1、睡眠功能失效,但能手 ...
2023-5-5 11:38
道奇收音机部分电路分析
道奇收音机部分电路分析
道奇收音机中的大部分IC芯片属定制,型号命名比较特殊,均是用一串串数字表示,其资料很难查找。笔者使用近几年的道奇机最近出现了一点故障,查阅近几年关于道奇机的文章没能找到很详细的资料,于是借 ...
2023-5-5 11:38
袖珍收音机调谐拉线的绕制方法
袖珍收音机调谐拉线的绕制方法
指针式收音机的调谐拉线一旦被拉断将很难迅速修复。尤其是在没有拉线绕制图的情况下,要重新绕制拉线更是一件令人头痛的事。笔者为此绘制了德生R909多波段收音机的拉线绕制图(见附图),供大家在维修时 ...
2023-5-5 11:38
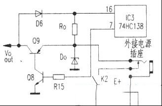
德生R9700收音机不开机检修思路
德生R9700收音机不开机检修思路
笔者有收到其他维修同行的一台德生牌收音机,故障表现是不能开机。这很可能是电源不良,首先绘出该机电源电路原理图(见下图所示)。其中K2为主电原开关,当接通K2时,电源电压经R0给逻辑译码集成块IC3(74HC138)16脚供电, ...
2023-5-5 11:38
德生R-1010A十波段收音机有啸叫声
德生R-1010A十波段收音机有啸叫声
本文笔者收到同行送来的故障机壹台德生R-1010A十波段收音机收音正常,但出现“嘟嘟”的啸叫声,有时甚至掩盖了节目。该机电路结构与R-808A大致相同,维修时可参考下图电路。测整机工作的静态电流为60mA,在出现“嘟嘟 ...
2023-5-5 11:38
德生R-808A八波段收音机AM段无法收到节目故障
德生R-808A八波段收音机AM段无法收到节目故障
德生R-808A八波段收音机AM段无法收到节目。从该饥故障分析,FM波段节目收听正常,说明供电和功放正常,AM不能正常收听,可能是AM/FM机械和电子转换开关有问题。检查AM/FM多位机械转换开关没有任 ...
2023-5-5 11:38
德生R-808A八波段收音机收不到节目检修思路
德生R-808A八波段收音机收不到节目检修思路
本文笔者收到同行送来的故障机壹台德生R-808A八波段收音机,故障表现为所有波段均收不到节目。首先拆机检查,先测3V供电为2.95V,正常(注:若电池电压为2.0V以下时,也会出现所有波段收不到节目的假性故障)。R-808A ...
2023-5-5 11:38
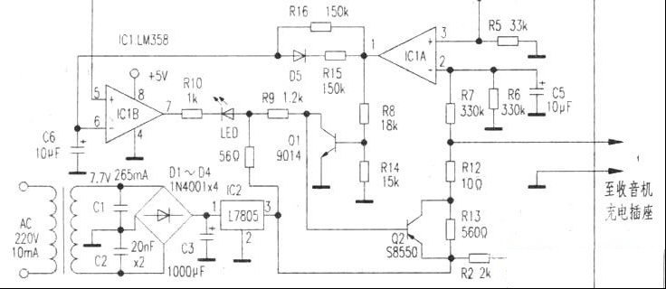
德生PL-200收音机专用充电器电路原理
德生PL-200收音机专用充电器电路原理
本文笔者根据实物绘制的电路图如下图所示,220V市电经变压器降压、D1-D4整流、C3滤波为10V直流电压,再经IC2 L7805稳压为+5V为充电及控制电路供电。充电器由IC1(LM358)双电压比较器控制,电压比较器基 ...
2023-5-5 11:38
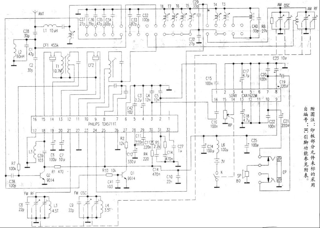
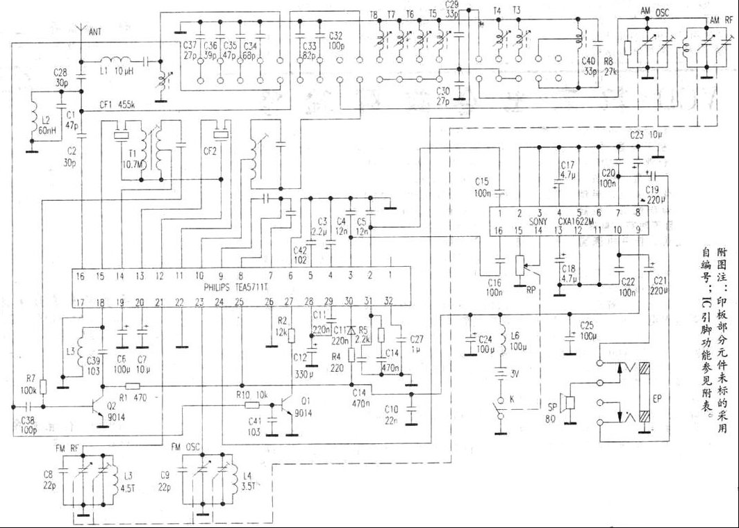
凯达618迷你收音机不能接收调频立体声节目
凯达618迷你收音机不能接收调频立体声节目
笔者前一段时候收到同行送来的故障机壹台凯达618袖珍式收音机,故障表现为不能接收调频立体声节目,立体声指示灯不亮。 相关局部电路见下图所示,集成块TEA5711T 27脚不仅具有波段转换功能,其中W12电位器还能够调整内 ...
2023-5-5 11:38
凯达618迷你收音机不能收台
凯达618迷你收音机不能收台
笔者手头上有收到其他维修同行的一台凯达袖珍式收音机,故障是FM/AM波段不能收音。经实测收音机单片FM/AM收音芯片TEA5711T各脚电压,发现关键部位⑧、12脚稳压输出电压仅为0.1V,正常值应为1.4V。该集成块为了降低功耗, ...
2023-5-5 11:38
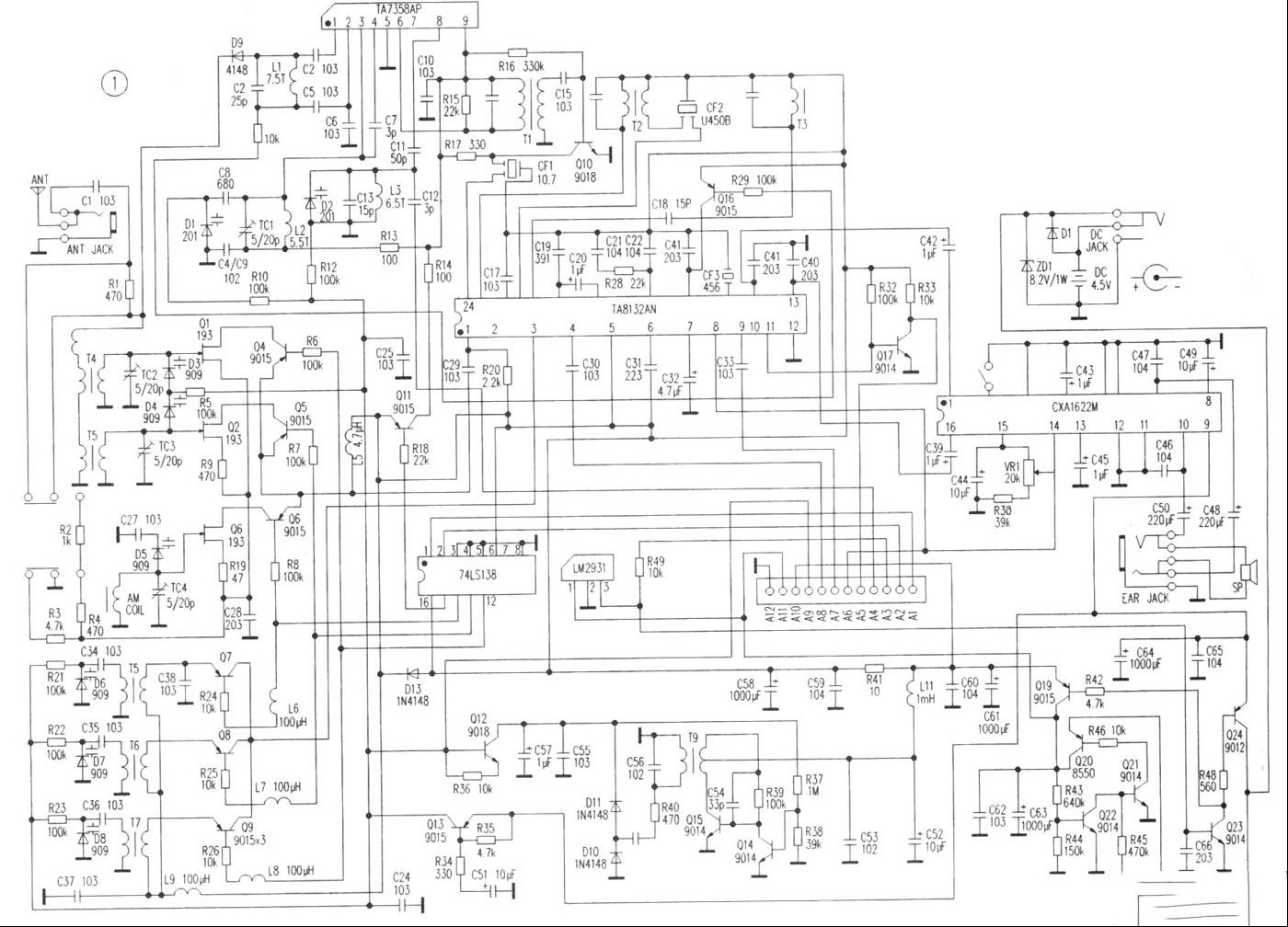
德生PL757A全波段收音机原理与维修
德生PL757A全波段收音机原理与维修
德生牌PL757A型全波段立体声钟控收音机是比较实用的袖珍收音机。本文介绍该类机型的常见故障检修及电路资料(整机电路如下图1所示,键控显示电路如下图2所示),供广大网友参考。 1、装入电池开 ...
2023-5-5 11:38
凯迪数显收音机大音量时声音失真维修
笔者收到故障机一部凯迪KK-9型数显收音机音量调小时声音正常不失真,若音量调至最大音量反而变轻且失真。换用新电池后故障依旧,音量调小时测电源滤波电容两端电压为3V左右正常,当音量调大时3V电压下跌为1 ...
2023-5-5 11:38
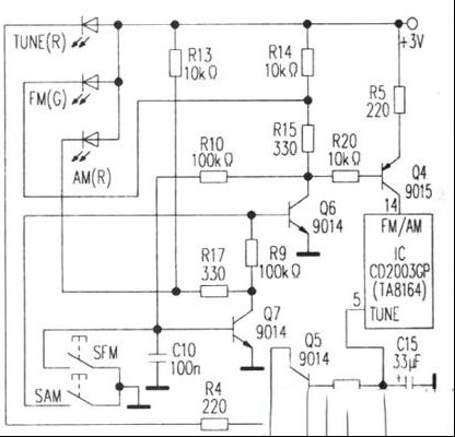
德生R-9701收音机波段转换电路原理与维修
德生R-9701收音机波段转换电路原理与维修
德生R-9701收音机可接收AM(调幅)和FM(调频)共9个波段,包括中波(MW=525~1610kHz)、短波(SW1~SW7=5.9~18.00MHz)、调频(FM=87.0~108.0MHz)。短波采用先进的晶体稳频和二次变频技术,是一款高档袖珍 ...
2023-5-5 11:38

QQ|Archiver|手机版|家电维修论坛 ( 蜀ICP备19011473号-4 川公网安备51102502000164号 )

GMT+8, 2025-11-21 14:29 , Processed in 0.132054 second(s), 8 queries .

Powered by Discuz! X3.5

© 2001-2025 Discuz! Team.

返回顶部