找回密码
 请使用中文注册
订阅

功放维修

用TDA7294直接代换TDA7296
用TDA7294直接代换TDA7296
本文笔者收到同行送来的故障机壹台JJNSHUA17099功放机,R声道无声,使用的集成功放块是TDA7296,其R声道集成块已烧炸裂。查有关资料,发现易购的TDA7294,其应用电路、引脚排列与之一样,就直接代换。试机一切正常,无 ...
2023-5-5 11:40
KIA6283K和KIA6299H功放芯片的代换
KIA6283K和KIA6299H功放芯片的代换
笔者检修两台汽车收放机均为功放集成块烧坏。其中收到其他维修同行的一台为歌亮牌,所用功放IC型号为KIA6283K;另收到其他维修同行的一台为ROAD STAR-RS-5100GX,所用功放Ic为KIA6299H。上述两种型号集成块均为韩国产品。下图根据实物绘出电 ...
2023-5-5 11:39
CXA1019与CXA1191收音机集成芯片的代换
CXA1019与CXA1191收音机集成芯片的代换
CXA1019是索尼公司的早期调频/调幅专用收音机集成块,CXA1191也是索尼公司的调频/调幅专用收音机集成块,其性能比CXA1019更好。从内部框图可以看出它们内部结构完全一样,但在实际代换时却不能直接 ...
2023-5-5 11:39
组合音响中用TDA2616直换TDA2615
组合音响中用TDA2616直换TDA2615
笔者收到同行送来的故障机壹台SANSUI牌C-2028型组合音响的后两个声道无声,检查发现这两个声道的功放块TDA2615损坏。多处求购无货。在该音响中,前两个声道使用了TDA2616功放块,通过实绘电路,与TDA2615功放电路作比 ...
2023-5-5 11:39
KIA6283K功放块与TA7232P的代换
KIA6283K功放块与TA7232P的代换
本文笔者解除的部分汽车音响的功放电路采用KIA6283K。当其损坏后,若手头暂无此块更换,可用TA7232P进行代换。引脚接线如下表所示。 ...
2023-5-5 11:39
音响中TDA1515可直接代换TDA1510
音响中TDA1515可直接代换TDA1510
收到其他维修同行的一台爱特组合音响,每声道各用一片TDA1510作BTL功放,其中一片TDA1510损坏。因手头没有该型号IC,根据实物画出TDA1510的应用电路图后,发现其引脚功能和应用电路与TDA1515完全一样。于是用TDA1515直接 ...
2023-5-5 11:39
常见OEM汽车音响功放IC的代换
常见OEM汽车音响功放IC的代换
由于汽车音响行业的特殊性,很多汽车音响里边的元件都是OEM的,也就是汽车音响厂家找元件厂家订做的,上边印的型号也换成了汽车音响厂家的型号,这样让很多因为元件损坏需要更换的时候,买不到相应型号的 ...
2023-5-5 11:39
用uPC1237HA代换HA12002方法
用uPC1237HA代换HA12002方法
本文笔者收到同行送来的故障机壹台日本TEAC公司BX-300合并式功放被击穿损坏,经查是一片日立公司生产的喇叭保护专用Ic HA12002击穿。找到HA12002和uPC1237HA的资料,对比发现它们的内部电路大致相同,仅仅是管脚功能排 ...
2023-5-5 11:39
TA7343P直接代换DBL1009
TA7343P直接代换DBL1009
本文笔者手头上有一广东台山产台式组合音响,声音略失真且无立体声效果,立体声指示灯也不亮。经查解码块的供电电阻存在严重过流。查外围元件均正常,判定系解码块损坏,该解码块采用少见的DBL1009。经 ...
2023-5-5 11:39
用TL494CN直接代换KA7500B
用TL494CN直接代换KA7500B
本文笔者有一只汽车专用8英寸超级低音炮无声,电源指示灯也不亮。经查低音炮的供电电压正常。将电路板从低音炮内拆下,发现集成块KA7500B已烧裂损坏。KA7500B在市场上很少见,分析其应用电路,发现与T ...
2023-5-5 11:39
稳压电路AN80T05的代换记
稳压电路AN80T05的代换记
收到故障机到收到其他维修同行的一台JVC KS-FX288汽车音响,通电无任何反应,按键完全失灵。首先从电源进线端查起,+12V电源通过保险片、滤波电感进入AN80T05(分析其应为电源稳压、控制IC),测其各引脚,除供电⑦脚外,均无电 ...
2023-5-5 11:39
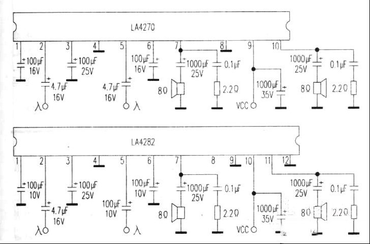
用LA4270代换LA4282方法
用LA4270代换LA4282方法
笔者收到其他维修同行的一台车载收放机,接通24V供电后功放块LA4282严重发热,机芯走带正常。在24V供电车载收放机中,功放块故障率极高,凭经验LA4282必坏无疑。实绘相关电路见附图。 从上图中可看出LA4282比常 ...
2023-5-5 11:39
淘选油浸电容的一经验
淘选油浸电容的一经验
油浸电容是音响发烧的补品,也是当前玩家们的喜爱。在淘选时除了牌号以外,可针对油浸电容的一些外形特征,以及重量等进行鉴别。有助淘到较好的真正的油浸电容。 在二手市场上,笔者曾见到一些 ...
2023-5-5 11:39
音频功率放大电路的学习要点
音频功率放大电路的学习要点
音频功率放大电路是一种应用极广的电路,因此学习音频功放首先是为了应用,这就要求我们通过学习,掌握一定的音频电路设计与调试能力,而设计与调试能力又主要体现对电路的理解能力、对电路的分析能力 ...
2023-5-5 11:39
专业功放大功率管测试仪的制作
专业功放大功率管测试仪的制作
由于本文笔者曾经在KTV舞厅兼职从事音响维护工作,非常了解KTV舞厅的音响需要大功率、高音量连续使用,所以功放的损坏率比较高。专业功放最容易损坏的部位莫过于功率对管击穿损坏,如用常规的检修思路, ...
2023-5-5 11:39

QQ|Archiver|手机版|家电维修论坛 ( 蜀ICP备19011473号-4 川公网安备51102502000164号 )

GMT+8, 2025-11-21 13:16 , Processed in 0.116547 second(s), 7 queries .

Powered by Discuz! X3.5

© 2001-2025 Discuz! Team.

返回顶部