找回密码
 请使用中文注册
订阅

功放维修

一款差分输入高品质音响平衡放大器
一款差分输入高品质音响平衡放大器
平衡式放大电路在高端音响中经常可见,它比一般非平衡传输信号放大电路能获得更高的信噪比、更大的动态和更细致的分析力。在早期的刊物里所见到的平衡放大电路只是简单的把两路电路机构和性能相同的放大 ...
2023-5-5 11:41
胆管与IC组合(5670+LM1875)迷你小功放
胆管与IC组合(5670+LM1875)迷你小功放
最近购入一对3 英寸小全频音箱,最大承受功率20W/4Ω,因无合适功放,这对小音箱一直闲在角落里。让这对漂亮的小箱子就这样闲着,有点不甘心,遂决定为其做台廉价小功放,考虑到箱子的承受功率及箱子的娇 ...
2023-5-5 11:41
用D类功放集成电路TPA3123制作BTL形式放大器
用D类功放集成电路TPA3123制作BTL形式放大器
距离笔者上一款功放的完成已有大半年的时间了,在这期间,采用TA2024的那款功放性能一直十分稳定,唯一的不足就是输出功率偏小,特别在搬到室外使用时,要推动一对60W的无源音箱就显得力不从心。而且笔者 ...
2023-5-5 11:41
业余条件下DIY一套桌面音响的方法
业余条件下DIY一套桌面音响的方法
相信很多朋友都会拥有一套小的桌面音响,用来搭配电脑作为闲暇时听听音乐。桌面音响体积小,功率不大,耗电量低,重放效果基本满足一般性欣赏要求,因此以极高的性价比被人们所青睐;本文将通过一套桌面 ...
2023-5-5 11:41
用LM1876制作小巧且性能不俗的Hi-Fi功放
用LM1876制作小巧且性能不俗的Hi-Fi功放
本文笔者是个业余音响发烧友,有时间就喜欢自己动手DIY音响器材,如解码器、前级、功放、音箱等,乐此不疲。对于音响发烧友来讲,基本上都经历了从DIY集成元件功放到DIY分立元件功放的过程。现在多数多 ...
2023-5-5 11:41
用TDA1554Q集成块搭建BTL双声道功放
用TDA1554Q集成块搭建BTL双声道功放
前一段时间一个偶然的机会从朋友那里得到一块原装的飞利浦功放集成块TDA1554Q。此集成块是用于四声道的功放,在每声道2Ω的负载下可以产生4×11W的功率,用BTL接法可以达到2×22W(4Ω),具有很高的保 ...
2023-5-5 11:41
用5670双三极电子管制作的缓冲胆前级放大器
用5670双三极电子管制作的缓冲胆前级放大器
本文笔者用美国5670(国产管为6N3)双三极电子管制作了收到其他维修同行的一台缓冲胆前级,因其音效出色,加之电路简单,制作调试容易,适用范围宽广,胆石后级皆宜。电路原理如图1所示(只画出一个声道,另一声道相同)。 ...
2023-5-5 11:41
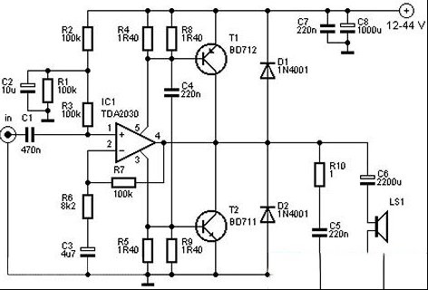
TDA2030A四十瓦的音频放大器
TDA2030A四十瓦的音频放大器
本电路如下图所示,该放大器可工作在非常高的电源电压,使用一个IC和两个功率晶体管。该电路由一个TDA2030A集成电路放大器和两个功率晶体管构成。工作电源12V至44V。 R1-R3, R7 = 100 kΩR6 = 8,2 kΩ ...
2023-5-5 11:41
功放假负载扬声器电路
功放假负载扬声器电路
如果想测试音响功率放大器,有时可使用假负载,比实际的扬声器更加方便,而且还能防止损坏扬声器的可能。在阻抗和频率响应方面,该电路表现为一个真正的扬声器,阻抗可以设置为8欧姆或4欧姆,功率100瓦 ...
2023-5-5 11:41
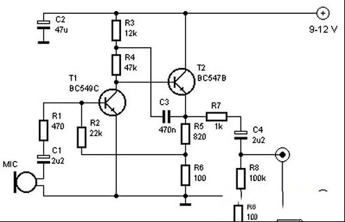
由两个晶体管构成的麦克风前置放大器
由两个晶体管构成的麦克风前置放大器
本文所说的这款前置放大器放大麦克风的输出信号,因此,它可以是进一步由功率放大器放大。该电路的输出端提供给信号线。两个晶体管建立这样的电路并不是很难。该放大器产生的噪音小。在所示的实例中, ...
2023-5-5 11:41
NE5532构成的麦克风前置放大器
NE5532构成的麦克风前置放大器
下图中说的是一个很好的麦克风前置放大器,可以用在调音台等设备中。该电路采用了双运放NE5532。放大器必须进行调整。只需插上电源和控制P1,使得IC1的引脚3是电源电压的一半(6 V)。P2调节增益。 上 ...
2023-5-5 11:41
低音炮放大器前置有源滤波器电路
低音炮放大器前置有源滤波器电路
若想在你的音响系统中听到更好的低音,加装一个低音炮是比较好的选择。本电路将是一个低通滤波器,确保只有低音被放大给低音炮。该电路是用在信号源与放大器之间。它是一个有源滤波器,比其通常安装在 ...
2023-5-5 11:41
π型音量衰减器电路
π型音量衰减器电路
在日常的电子制作过程中,一个输出功率较高的音源连接到功放电路时,需要这样一个音频衰减电路对音量进行衰减。这里指的强音源输出音频电压可达数百毫伏甚至几伏,直接输入功放电路中会造成声音失真甚 ...
2023-5-5 11:41
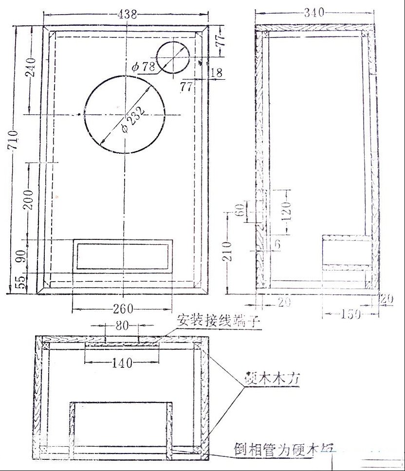
250毫米扬声器倒相式音箱(图)
250毫米扬声器倒相式音箱(图)
此音箱为二分频倒相式音箱,低频单元为直径250毫米扬声器,高频单元为直径86毫米扬声器。标配扬声器参数是低频单元扬声器:功率5W,阻抗8Ω,频率范围55~12000Hz;高频单元扬声器:功率5W,阻抗8Ω,频 ...
2023-5-5 11:41
165毫米扬声器密闭式音箱(图)
165毫米扬声器密闭式音箱(图)
本文所说的音箱为二分频密闭式音箱,低频单元为直径165毫米扬声器,高频单元为直径86毫米扬声器。标配扬声器参数是低频单元扬声器:功率5W,阻抗8Ω,频率范围60~4000Hz; 高频单元扬声器:功率5W,阻抗 ...
2023-5-5 11:41

QQ|Archiver|手机版|家电维修论坛 ( 蜀ICP备19011473号-4 川公网安备51102502000164号 )

GMT+8, 2025-11-21 13:16 , Processed in 0.100026 second(s), 7 queries .

Powered by Discuz! X3.5

© 2001-2025 Discuz! Team.

返回顶部