找回密码
 请使用中文注册
订阅

功放维修

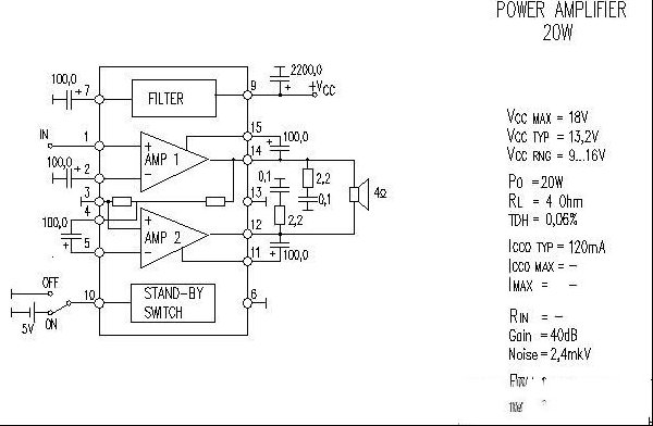
音频功率放大器μPC1318AV
音频功率放大器μPC1318AV
μPC1318AV是一款20W音频功率放大器,工作电压范围9-16V,最大工作电压18V,典型工作电压13.2V。
2023-5-5 11:43
音频功率放大器μPC1321V
音频功率放大器μPC1321V
μPC1321V是一款20W音频功率放大器,工作电压范围9-16V,典型工作电压13.2V,最大工作电压18V。
2023-5-5 11:43
音频功率放大器μPC1335V
音频功率放大器μPC1335V
μPC1335V是一款音频功率放大器,最大供电电压25V,典型工作电压15V,工作电压范围6-20V,功率2 X 7W。
2023-5-5 11:43
TDA2030引脚接法的说明
TDA2030引脚接法的说明
概述:TDA2030功率放大集成电路具有转换速率高、失真小、输出功率大、外围电路简单等特点,采用5脚塑料封装结构。其中1脚为同相输入端;2脚为反相输入端;3脚为负电源;4脚为输出端;5脚为正电源。它的内部电 ...
2023-5-5 11:43
TDA2030的单电源接法和双电源接法
TDA2030的单电源接法和双电源接法
TDA2030是一款单声道音频功率放大集成电路,采用TO-220单列5脚封装,特性如下:额定功率:14W(VCC=14V; RL=4Ω; THD=0.5%);电源电压:±6~±18V;静态电流:40mA;输出电流:3.5A;具有优良的短路和 ...
2023-5-5 11:43
TDA2616双电源接法和单电源的两种接法
TDA2616双电源接法和单电源的两种接法
TDA2616双声道音频功率放大芯片,它既可以采用双电源供电也可以采用单电源供电,TDA2616本身特性较好,如条件许可应首选双电源供电以提高听音质量。TDA2616的工作电源电压范围是±7.5V~21V。在±16V,TH ...
2023-5-5 11:43
音响电路中的电容选择
音响电路中的电容选择
音响电路中通常包括滤波、耦合、旁路、分频等电容,如何在电路中更有效地选择使用各种不同类型的电容器对音响音质的改善具有较大的影响。一、耦合电容 耦合电容的容量一般在 0.1μF - 10μF 之间 ...
2023-5-5 11:43
适合胆机的小功率音箱制作
适合胆机的小功率音箱制作
近年来在数字音源的感召下,古老的电子管功放又焕发出了青春。电子管放大器谐波丰富、声音醇厚、优美动听,但其也存在着以下一些不尽如人意的地方。例如,它的输出功率不容易做大,特别是那些流行的小功率 ...
2023-5-5 11:42
惠威swans m1.2 音箱图纸与结构
惠威swans m1.2 音箱图纸与结构
惠威 swans m1.2的扬声器单元全部重新开发,低音单元为6"口径的惠威超长冲程防弹布复合纤维顶级单元f6,高音单元则是惠威全球首创的可以直接与任何低音扬声器搭配的顶级带式高音rt2c-a。 swans m1. ...
2023-5-5 11:42
20W单端纯甲类功放电路
20W单端纯甲类功放电路
本20W单端纯甲类功放电路图,电路十分简单,所用元件很少,符合“简洁至上”的原则,用料普通,易于仿制。最近,好友赠送一幅20W单端纯甲类功放电路图,电路十分简单,所用元件很少。符合“简洁至上”的 ...
2023-5-5 11:42
用LM1875制作的40W高保真功放
用LM1875制作的40W高保真功放
本电路主要用于单声道40W高保真放大电路,其核心元件为音频功率放大集成电路LM1875。其主要技术指标方面,频率范围:20Hz-20kHz;负载阻抗:8欧姆;失真率:40W输出时0.05%;电压范围:20-80V。 一、电 ...
2023-5-5 11:42
工作稳定的单端FET纯甲类功放电路
工作稳定的单端FET纯甲类功放电路
玩音响的都知道甲类功放音色通透自然,比乙类功放音质更好,虽然甲类功放很费电,能耗很大,不过为了满足自己的耳朵,有时候也愿意去尝试一下。下面,就介绍一种工作稳定,调试简便的单端纯甲类功放电路 ...
2023-5-5 11:42
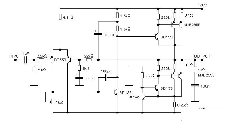
全互补对称电路OCL功放电路
全互补对称电路OCL功放电路
下图是一款采用全互补对称电路驱动方式的OCL功放,分离元件结构,适合电子爱好者对功放电路制作的深入实践学习。OCL电路是中档功放用得较多的一种功放电路,具有对称性好,频响宽阔,结构简单等特点。其 ...
2023-5-5 11:42
电流反馈型功放电路原理
电流反馈型功放电路原理
传统功放电路通常采用电压反馈方式,可获得很低的失真度、很好的频率特性和较大的阻尼系数,但不易获得很高的转换速率,TIM失真也较大。为进一步改善音质,近年来,人们推出了电流反馈型功放电路。这种 ...
2023-5-5 11:42
125W D类超低音功放率放大器
125W D类超低音功放率放大器
下图是用美国国家半导体公司推出的LM4651和LM4652设计的125W D类超低音功率放大器电路,该放大器在总谐波失真THD=1%下的输出功率为125W,负载阻抗RL=4Ω,输入信号Vin(rms)最高电平为3V,输入信号带宽 ...
2023-5-5 11:42

QQ|Archiver|手机版|家电维修论坛 ( 蜀ICP备19011473号-4 川公网安备51102502000164号 )

GMT+8, 2025-11-21 10:42 , Processed in 0.125933 second(s), 7 queries .

Powered by Discuz! X3.5

© 2001-2025 Discuz! Team.

返回顶部