找回密码
 请使用中文注册
订阅

功放维修

MARCEL CMK-6020有源音箱无声音的检修思路
MARCEL CMK-6020有源音箱无声音的检修思路
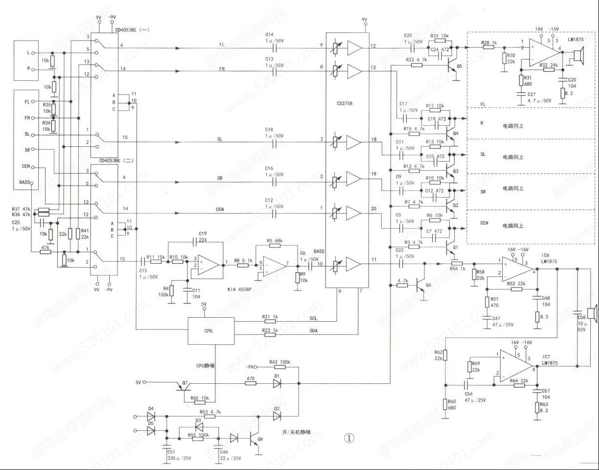
收到其他维修同行的一台 MARCEL CMK-6020 型有源音箱,开机后中置( CEN )和低音( BASS )声道没有声音。该音箱的声音模式和各个声道的音量调节由CPU及两块电子开关电路CD4053BE、音量控制电路CS3758实现,如图1所示。按面 ...
2023-5-5 11:43
接修一台舞台演艺功放在大音量情况下频繁保护的维修
接修一台舞台演艺功放在大音量情况下频繁保护的维修
收到故障机一用户来电说,他们的舞台功放从年初开始大音量时偶尔出现保护无输出,重启电源开关可解除保护,慢慢变成现在频繁出现保护。收到此机器后,怀疑功放板上故障,最后实验发现大音量时ⅤCC+110Ⅴ跌落 ...
2023-5-5 11:43
雅马哈MSP10两分频有源监听音箱指示灯红灯亮的检修思路
雅马哈MSP10两分频有源监听音箱指示灯红灯亮的检修思路
收到其他维修同行的一台YAMAHA雅马哈MSP10是两分频有源监听音箱,音箱内置电子分频,高低音双功放,卡侬输入口,音箱有一状态指示灯,正常绿色,故障红色。一只故障MSP10故障,开机后指示灯红灯亮,细听音箱内扬声器保护继 ...
2023-5-5 11:43
雅马哈RX-V320AV功放声音失真的检修思路
雅马哈RX-V320AV功放声音失真的检修思路
收到其他维修同行的一台雅马哈RX-V320AV功放,开机后声音正常,约30s后主左声道声音严重失真,其他声道声音一直正常。故障原因分析:该机的音频输入信号先经数字处理(DSP),再进行音量、音调及平衡调节(音量调节电路单独安装在 ...
2023-5-5 11:43
1000W大功率广播功放无声音的检修思路
1000W大功率广播功放无声音的检修思路
上门收到同行送来的故障机壹台额定功率1000w功放,整机大约有80斤,本次维修10分钟,搬运1个小时,拆开检查,通电发现继电器吸合有噪音,测量继电器供电4.4v,这明显不对,顺路检查发现12v都是4.4v。这货是2个独立的对称 ...
2023-5-5 11:43
阿尔派MRD M301车载功放电流保护的检修思路
阿尔派MRD M301车载功放电流保护的检修思路
收到同行送来的故障机壹台ALPINE MRD-M301功放,这是收到其他维修同行的一台带DSP音频处理器的低频专用车载功放,该功放后级的数字信号处理及驱动IC是TDA7571,厂家称作数码功放。其电压保护,过流和温度保护,功能选择均由CPU控制。整个功 ...
2023-5-5 11:43
特美声拉杆音箱不通电无电源的检修思路
特美声拉杆音箱不通电无电源的检修思路
收到故障机一个客户送来的特美声拉杆音箱,说在使用中突然断电,电瓶也没有电了,拆机检查有一块独立开关电源板次级输出20V直流电给电瓶充电,看开关变压器体积至少有5A电流输出能力。查出4只RL207击穿,10N60 ...
2023-5-5 11:43
飞利浦SB500/X93蓝牙音响无声音且按键失灵
飞利浦SB500/X93蓝牙音响无声音且按键失灵
收到故障机一个飞利浦牌SB500/X93蓝牙音响在使用过程中突然断电无声,任何按键均无反应。插充电器充电,电流只有200毫安。这个音响外表没有一颗锣丝,但是很好拆的。把按键和底座下的橡胶皮拿下,胶皮用双面胶 ...
2023-5-5 11:43
美国MTX车载功放一个声道音量小且失真的维修
美国MTX车载功放一个声道音量小且失真的维修
最近收到同行送来的故障机壹台美国品牌MTX车载功放,客户说该功放被别人修过后声音毛噪沙哑,音质不纯,有失真感。接好线试听了一下,一声道小音量时候失真,大音量基本觉察不出。直觉是典型的交越失真,可能上一任维修员 ...
2023-5-5 11:43
D类车载大功率单声道功放屡烧功放管的维修
D类车载大功率单声道功放屡烧功放管的维修
收到同行送来的故障机壹台韩系车产车载大功率单声道功放,是屡次烧坏功放管的N修机。此机是较早期的D类功放,由运放和比较器产生三角波,再经HIP4080AIPZ驱动芯片驱动多对大功率场效应管做H桥(BTL)输出来驱动低音扬声器 ...
2023-5-5 11:43
Normanton牌CA20型H类专业功放开机不通电的检修思路
Normanton牌CA20型H类专业功放开机不通电的检修思路
收到同行送来的故障机壹台Normanton型号是CA20的专业功放,故障表现为开机不通电,检查电源20A保险管烧坏,更换后右声道保护,测量板子大管完好,供电部分mos管和肖特基管烧毁,拆除坏管换新,通电正常,但是无输出,测量 ...
2023-5-5 11:43
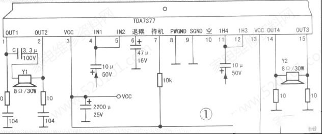
特美声DP-D363有源音箱不定时无声故障检修
特美声DP-D363有源音箱不定时无声故障检修
收到其他维修同行的一台特美声DP-D363型有源音箱,刚开始只是偶尔声音停顿约1s后又恢复正常,最近频繁出现不定时无声现象。拆机观察该机低音扬声器由TDA7377⑭、⑮脚驱动,高音扬声器由①、②脚驱动,相关电路如图1所示。 ...
2023-5-5 11:43
先锋SA-V210功放无声音的检修思路
先锋SA-V210功放无声音的检修思路
收到同行送来的故障机壹台功放,是收到其他维修同行的一台日本音响大厂PIONEER先锋SA-V210,这是款20多年的卡拉OK功放,在当时,传说是一代机皇,是我的一位初中老师送来的,他说信得过我的技术,说这台东西放在同行街那里找了几位师傅了, ...
2023-5-5 11:43
一款代替电器中扬声器功放的万能功放电路
一款代替电器中扬声器功放的万能功放电路
在我们日常的电器修理中,当碰到判断输入音频正常(直接将输入音频接入扬声器,扬声器另一端接地,有为弱声音为正常),而功放故障有找不到对应的型号时,而而有需要紧急处理时,可以用一块LA4225来改装 ...
2023-5-5 11:43
音频功率放大器μPC1316C
音频功率放大器μPC1316C
概述:μPC1316C是一款2W音频功率放大器,工作电压范围3-13V,典型工作电压9V,最大工作电压18V。 一、μPC1316C引脚功能 二、μPC1316C内部方框图 三、μPC1316C典型应用电路 ...
2023-5-5 11:43

QQ|Archiver|手机版|家电维修论坛 ( 蜀ICP备19011473号-4 川公网安备51102502000164号 )

GMT+8, 2025-11-21 10:42 , Processed in 0.106394 second(s), 8 queries .

Powered by Discuz! X3.5

© 2001-2025 Discuz! Team.

返回顶部