找回密码
 请使用中文注册
订阅

功放维修

SAMIKE P6USB调音台功放无声音的检修思路
SAMIKE P6USB调音台功放无声音的检修思路
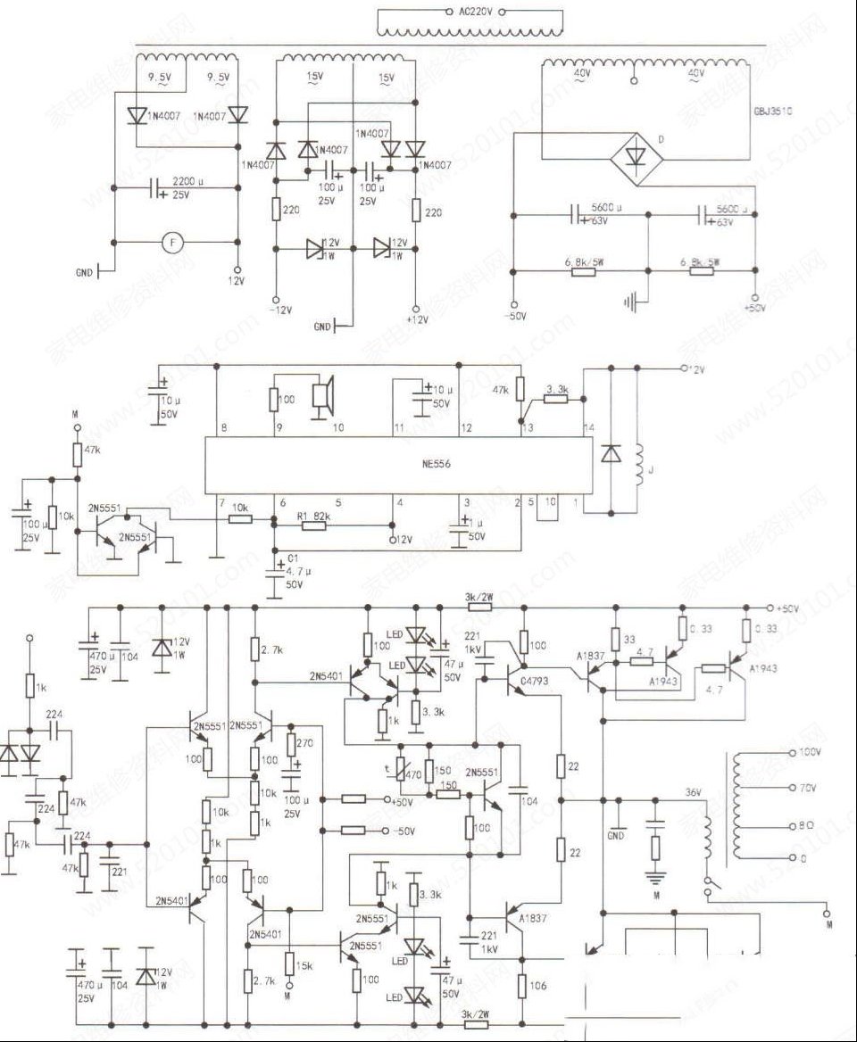
收到其他维修同行的一台SAMIKEP6USB调音台功放,通电后功放板冒烟。拆机检查,功放板上有明显进水痕迹,且左右声道有元件烧黑现象。为方便检修实绘其右声道功放电路如图1所示。将烧,黑元件全部更换后试机,有声音,但在 ...
2023-5-5 11:45
定压功放扬声器保护电路误动作的检修思路
定压功放扬声器保护电路误动作的检修思路
收到其他维修同行的一台定压功放,出现无规律报警声,同时输出无声。为判断是功率输出级有问题引起的保护,还是保护电路本身的问题,将一只892/80W低音频扬声器与一只220uF/400V电解电容串联,然后并接在功放管C5200( A19 ...
2023-5-5 11:45
采用并管法检修功放声音失真的检修思路2例
采用并管法检修功放声音失真的检修思路2例
例1:收到其他维修同行的一台音之佳有源音箱,在大音量时声音失真。故障原因分析:试机发现该机在小音量或中等音量时音质很好,增大音量后音质变差。以为扬声器有问题,但换新后故障依旧,这说明故障在功放电路中,如图1所示。 ...
2023-5-5 11:45
SHENG DI PU-USB180定压功放不定时出现无声音的检修思路
SHENG DI PU-USB180定压功放不定时出现无声音的检修思路
收到同行送来的故障机壹台SHENG DI PU-USB180定压功放,客户说几月前出现不定时无声现象,但很快又自动正常。前段时间无声后不能自动恢复正常,但关断电源后再开,可恢复正常。现在频繁无声已无法正常使用。本机负载是10 ...
2023-5-5 11:45
力之峰KA-638C功放机噪声大的检修思路
力之峰KA-638C功放机噪声大的检修思路
收到其他维修同行的一台力之峰KA-638C功放,开机后声音中掺杂有微弱的“爆裂”声,随着时间的推移,噪声也变得很大,以致无法正常使用。拆机检查,该机功放板上右声道元件已拆除,实绘其左声道电路如图1所示。从LA处引出信 ...
2023-5-5 11:45
大众迈腾车载导航面板按键失灵的检修思路
大众迈腾车载导航面板按键失灵的检修思路
收到故障机一个大众迈腾专用导航机,故障表现为面板按键无作用,触摸屏有用,检查按键没有卡阻现象。拆开前面板,开机测得按键上电压只有2.8V左右,正常要么是3.3V要么5V。断开连接面板排线检得电压还是2.8V。 ...
2023-5-5 11:45
7代高尔夫车载导航无声音的检修思路
7代高尔夫车载导航无声音的检修思路
收到故障机一个高尔夫7导航,故障表现为无声音,拆开外壳看到功放IC采用TDA7388,测8个声音输出脚有6V左右电压正常,测2个静音脚高于5V正常。用示波器测音量音调控制|C输出脚无音频波形,输入脚有,再测总线控制 ...
2023-5-5 11:45
海马普力马车载导航花屏的维修
海马普力马车载导航花屏的维修
收到同行送来的故障机壹台海马普力马车载导航,试机屏幕一半白屏一半花屏,声音正常,如下图所示。第一印象判断是屏幕问题,用同规格屏换后故障一样。主板到显示板各排线无松动。检查显示屏供电电压VDD,VCOM正常。VGH正 ...
2023-5-5 11:44
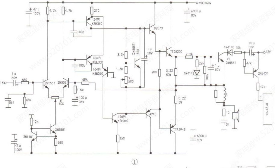
用复合管代换电源调整管D2396
用复合管代换电源调整管D2396
收到其他维修同行的一台MP3插卡有源音箱,不通电。拆机观察,该机采用双17V变压器降压,三极管VI(D2396 )串联稳压,如图1所示。测得V1集电极电压约为23V,基极电压约为22.6V,但发射极电压为0V。拆下V1测量,其b-e结已开路 ...
2023-5-5 11:44
歌王VK3000前置效果器无声音输出的检修思路
歌王VK3000前置效果器无声音输出的检修思路
收到同行送来的故障机壹台歌王VK3000前置效果器,故障现像是音频输入无声音,话筒也无声音。显示屏亮,调整旋钮/按键有相应的显示变化。分析显示屏亮按键有反应说明CPU控制部分正常。问题出在DSP处理/DA(数模)转换/AD(模 ...
2023-5-5 11:44
大众车载导航机无声音或音量失控的维修
大众车载导航机无声音或音量失控的维修
收到故障机一个大众车载导航,不知道具体是那款车用的,这款机子大众系列车用的很多,所以我叫大众通用机。故障现像是有时无声音或音量失控,放碟片无规律转换到收音模式,有时还会自己重起。本机采用的是主板 ...
2023-5-5 11:44
GOER LX600功放不开机的检修思路
GOER LX600功放不开机的检修思路
收到同行送来的故障机壹台高尔(GOER)LX600功放,故障表现为不开机,功放可恢复式保险跳开,说明有严重短路现象。避免故障扩大不能直接通电测试机子,检测电路后发现CH2通道烧坏。5对功率输出管全坏,电源控制管坏了一只,推动 ...
2023-5-5 11:44
五菱荣光导航中控无开机的检修思路
五菱荣光导航中控无开机的检修思路
收到故障机一个老荣光导航一体机。通电开机电流到2安(正常开机电流在1安以内)后立马下降到0A,再按开机健无反应。初步判断是有部位短路引起过流,导致电源保护停止输出电压。开盖拆下DVD机芯后,测主板和导航 ...
2023-5-5 11:44
现代朗动原厂导航中控无法开机的检修思路
现代朗动原厂导航中控无法开机的检修思路
韩国现代车系只要是采用原厂摩比斯(MOBIS)工厂生产的导航,都会有使用几年后出现黑屏/开不了机但倒车后视有图像的问题。出现这个问题的根本原因是TCC8803这个芯片。这个芯片工作时发热量很大,而厂 ...
2023-5-5 11:44
功放功率输出管(功放管)的测试与挑选过程
功放功率输出管(功放管)的测试与挑选过程
以下内容是个人的测试挑选方式,仅供大家参考。测试用的是拆机的2SC5200/2SA1943这一对管子。(官方数据耐压230V/电流15A/耗散功率150W/放大倍数55-160)首先用万用表测试这个没什么说的。 接下来用三 ...
2023-5-5 11:44

QQ|Archiver|手机版|家电维修论坛 ( 蜀ICP备19011473号-4 川公网安备51102502000164号 )

GMT+8, 2025-11-21 09:18 , Processed in 0.125933 second(s), 8 queries .

Powered by Discuz! X3.5

© 2001-2025 Discuz! Team.

返回顶部