找回密码
 请使用中文注册
订阅

功放维修

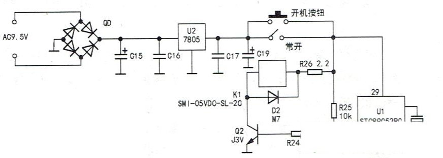
奥星MP3-A80汽车扩音机不定时无声音的检修思路
奥星MP3-A80汽车扩音机不定时无声音的检修思路
收到同行送来的故障机壹台奥星MP3-A80扩音机,当此机出现无声故障时,关机约10分钟后再开机,有时又可正常。拆机发现,此机功放电路采用分立元件,并且三极管偏置电路使用三端稳压器AN7805供电,功率输出管另设专用偏置 ...
2023-5-5 11:47
思益JX-DMT-01多媒体中控开机掉电的检修思路
思益JX-DMT-01多媒体中控开机掉电的检修思路
收到同行送来的故障机壹台思益JX-DMT-01型多媒体中央控制器(中控),按下开机按钮后面板上的“电脑1"指示灯亮,并且能听到机内继电器吸合的“嘀"声,但松手后便掉电,反复按压开关,偶尔又能开机,若能开机则一切功能正常 ...
2023-5-5 11:47
MP3插卡音箱检修思路3例
例1:收到其他维修同行的一台10英寸有源音箱低音喇叭(外接12V电瓶供电),因音量开得太大,机内冒出一股烟后突然无声,但是读卡指示灯正常闪亮。拆机观察该音箱供电由一组标称12V( 2800mAh )的锂电池担任,充电插口标注电压为 ...
2023-5-5 11:47
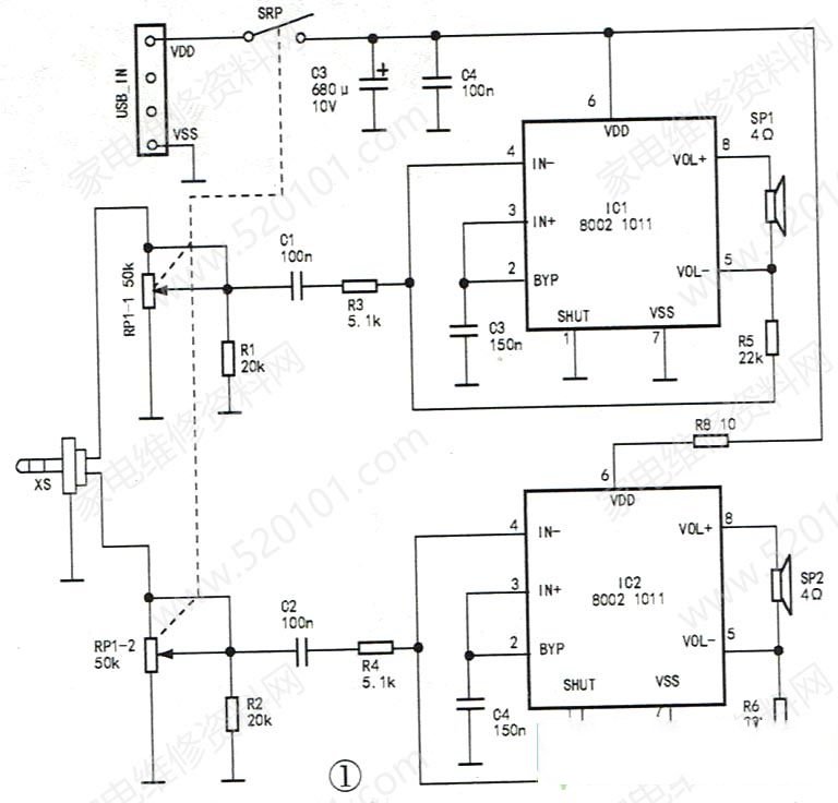
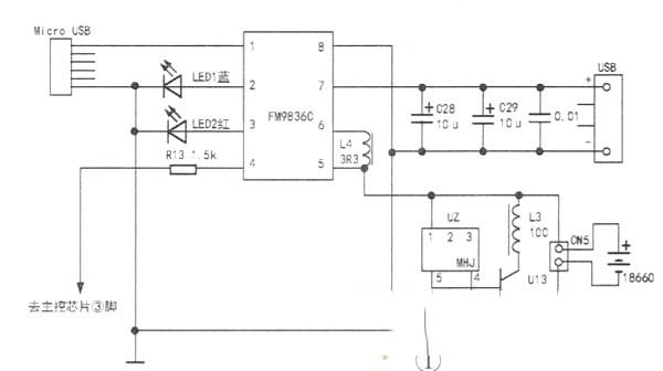
DELL戴尔AX210电脑音箱无声音的检修思路
DELL戴尔AX210电脑音箱无声音的检修思路
该音箱是一款与电脑配套使用的小型便携式有源音箱,箱内未设电源,使用时需要将附带的USB线插头与电脑USB端口连接,由电脑输出的DC5V直流电压为音箱供电。由实物测绘的电路如图1所示。 IC1、IC2 ...
2023-5-5 11:47
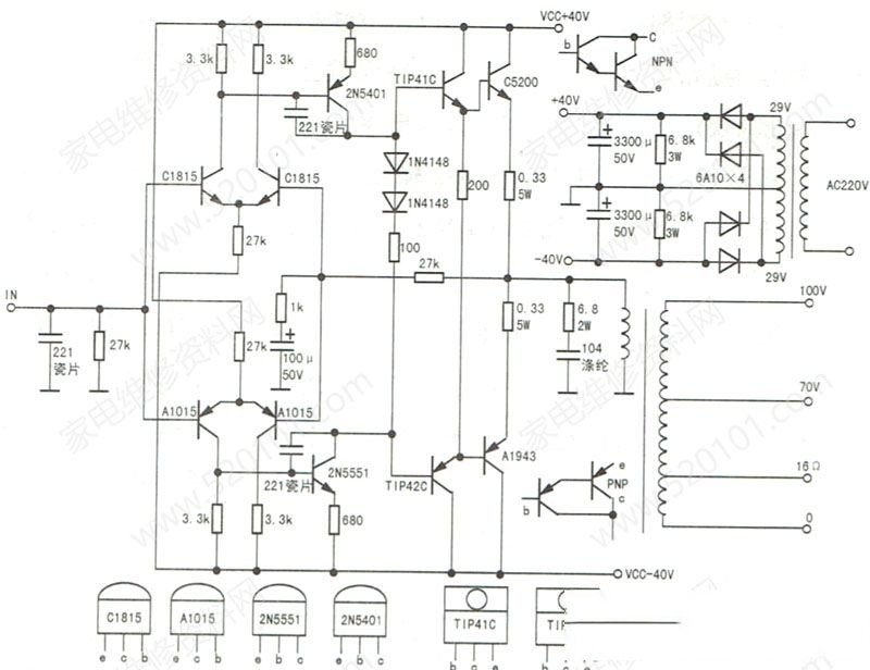
用TIP35C代换TIP36C修复功放电路
用TIP35C代换TIP36C修复功放电路
从图1中可知,TIP41C与TIP35C组成NPN型复合管,担任推挽放大上臂;TIP42C、TIP36C组成PNP型复合管,担任推挽放大下臂,完成音频信号的放大。复合三极管的组合原则,只要保证TIP42C和后面的功率管复合后保 ...
2023-5-5 11:47
aglo PA2350功放主电路实绘电路图
aglo PA2350功放主电路实绘电路图
2023-5-5 11:47
速修一款凯立德DVD导航一体机无声音的检修思路
该机在使用中突然无声,收音、放卡、导航提示音也没有了。接入12V维修电源(黄线接12V、红线接5V、粗黑线接地),开机后测量8根喇叭线对地电压均为0V,显然功放块没有工作。正常情况下,8根喇叭线对地电压 ...
2023-5-5 11:47
用TDA2030A功放代换LM1875修复浪庭7056插卡有源音箱
收到同行送来的故障机壹台浪庭7056型插卡有源音箱,客户因为误把220V交流电通入双12V直流输入插座,造成音箱无声,无线话筒、有线话筒.MP3读卡全部失去作用。该有源音箱功放电路采用2只LM1875组成BTL形式,双电源供电。 ...
2023-5-5 11:46
漫月者D10有源音箱无声音的检修思路
漫月者D10有源音箱无声音的检修思路
收到同行送来的故障机壹台漫月者D10有源音箱,故障表现为无声音,该有源音箱内置一对功放管C5198/A1931,输出功率较大,其主电位器所在电路板接线柱如图1所示。试机发现,每次开/关机时喇叭中总会发出较响的电流冲击声 ...
2023-5-5 11:46
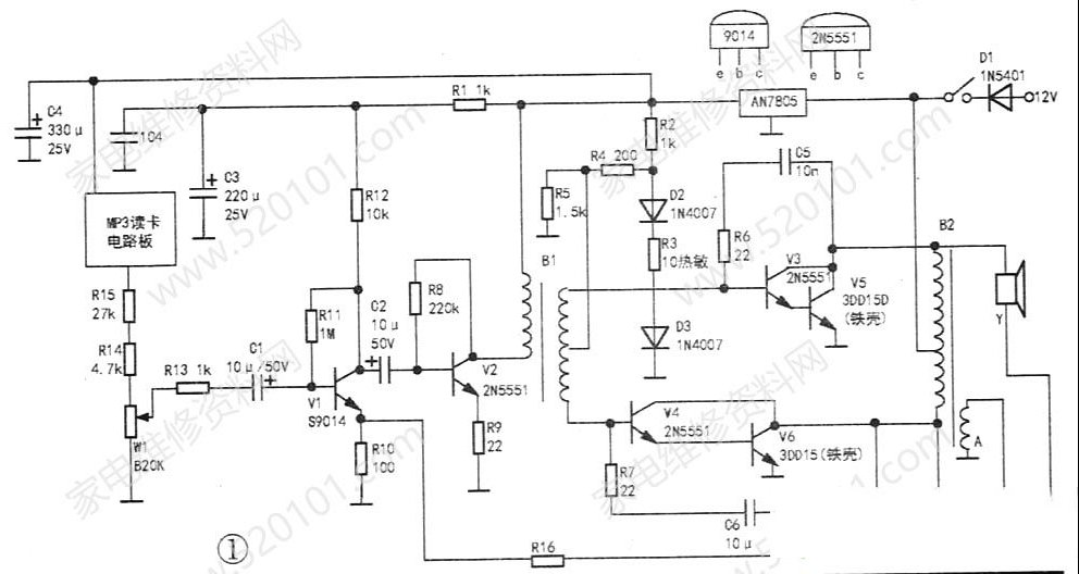
谈一谈不同类型三极管的复合应用
谈一谈不同类型三极管的复合应用
在功放电路中,为了提高电路的放大倍数,常用两只三极管通过一定的连接方式组成一只复合管,亦称达林顿管。在图1所示功放电路中,V4和V6复合成NPN型管。V4导通后,其集电极电流在2200负载电阻R1上产生 ...
2023-5-5 11:46
手提式充电音箱检修思路2例
例1:音箱不充电,开机没有任何反应。故障原因分析:连接充电器,充电指示灯先为红色,随后变成绿色。打开后壳,测量电池组电压为正常值8.4V。更换电池组后故障依旧,说明电池组没有问题。查看主板上的连线无 ...
2023-5-5 11:46
DJ-8120定压功放无声音的检修思路
DJ-8120定压功放无声音的检修思路
收到同行送来的故障机壹台DJ-8120型定压功放,机主称前一段时间该机出现时响时不响故障,但轻微震动机壳就好,现在震动机壳也不响了。该机电路采用经典单声道定压输出形式,如图1所示。上电测得功放级的±40V供电及前级电 ...
2023-5-5 11:46
ROCK洛克便携式蓝牙小音箱检修思路4例
ROCK洛克便携式蓝牙小音箱检修思路4例
ROCK(洛克)蓝牙小音箱内置蓝牙V2.1模块,除具有普通蓝牙音箱的功能外,还有照明功能,并能通过USB口给外部设备充电,本文将详细分享此蓝牙音箱检修思路4例。 故障表现为1:通过USB充电输出口(OUT5V)无法给 ...
2023-5-5 11:46
普通功放改定压输出的电路
普通功放改定压输出的电路
本电路下图所示,使用的是100W的电源变压器,初级220V,次级40V,次级接功放输出端,初级做定压输出。定压线间变压器输入端240V,输出端到喇叭(8-16Ω),如果声音小输入端接120V。 ...
2023-5-5 11:46
三款扬声器保护电路原理图
三款扬声器保护电路原理图
给大家分享3款扬声器保护电路图,仅供大家参考。
2023-5-5 11:46

QQ|Archiver|手机版|家电维修论坛 ( 蜀ICP备19011473号-4 川公网安备51102502000164号 )

GMT+8, 2025-11-21 07:05 , Processed in 0.064381 second(s), 7 queries .

Powered by Discuz! X3.5

© 2001-2025 Discuz! Team.

返回顶部