找回密码
 请使用中文注册
订阅

功放维修

用TDA2030A+NE5532运放制作的功放★_电路
用TDA2030A+NE5532运放制作的功放★_电路
TDA2030AT是美国国家半导体公司九十年代初推出的一款音频功放电集成电路和LM3886互相代替。 TDA2030AT是美国国家半导体公司九十年代初推出的一款音频功放电集成电路,采用TO-220封装, ...
2023-5-26 16:41
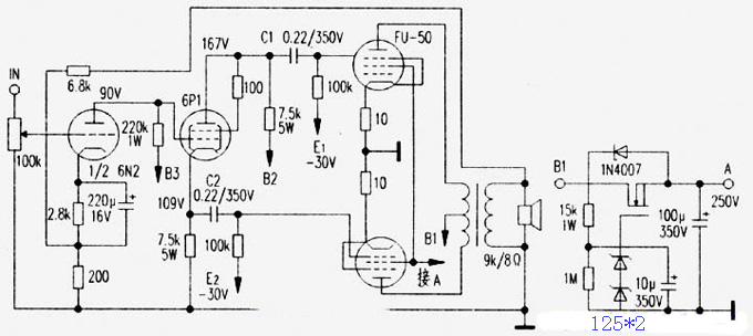
FU-50推挽功放★_制作
FU-50推挽功放★_制作
用FU-50制作的单瑞甲类功放,推动低灵敏度的音箱有力不从心之感,对喜欢大动态音乐的年轻人来说不太合适,为此笔者实验了两款AB类推挽功放,取得较好的效果,特奉献出来,以飨读者。 实 ...
2023-5-26 16:41
音色非凡的FU-50推挽功放★_制作
音色非凡的FU-50推挽功放★_制作
胆机热自上世纪九十年代开始不断升温.其自然淳厚.超凡脱俗的音色成为音响家族中一个不老的神话。 胆机制作选管很重要,一些天价名胆让人望而却步,我们身处电子管生产大国,在众多的 ...
2023-5-26 16:41
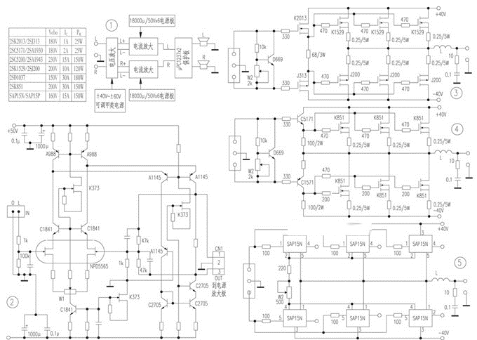
制作靓声甲类功放★_
制作靓声甲类功放★_
许多发烧友都乐于制作功放,但多局限于一些单片集成功放如LM1875、LM3886、LM4766、TDA7294等,用这些IC制作的功放其音质要好于市面上一些中、低档功放,但与 ...
2023-5-26 16:41
用TDA7294制作的功放★_图纸
用TDA7294制作的功放★_图纸
集成功放电路TDA7294是欧洲著名的SGS—THOMSON公司推出的一款Hi—Fi大功率DMOS集成功放电路。今天就为大家介绍三种使用TDA7294集成功放块制作的功放电路。1.OCL电路 OCL电路图见图1,本 ...
2023-5-26 16:41
175MHz VMOS场效晶体管谐振功放★_电路
175MHz VMOS场效晶体管谐振功放★_电路
该电路功率增益10dB,效率大于60%,可向负载提供10W功率。 栅极采用并馈,漏极采用串馈。 栅极采用C1、C2、C3、L1组成的T形匹配网络。 漏极采用L2、L3、C5、C7、C8组成的Π形匹 ...
2023-5-26 16:41
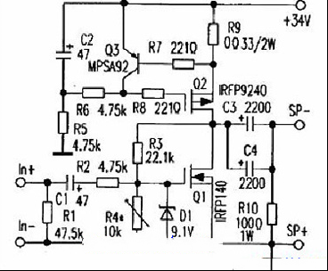
接修一台300B音色的晶体管后级功放★_电路制作
接修一台300B音色的晶体管后级功放★_电路制作
打造了收到其他维修同行的一台既吸收电子管的“乐感”优势,又具有晶体管使用方便特点的晶体机,全机主角是Q1N-MO长虹SFETIRFP140(见图),由于是接成单级的增益放大,故为反相输出,输出端是喇叭的负端, ...
2023-5-26 16:40
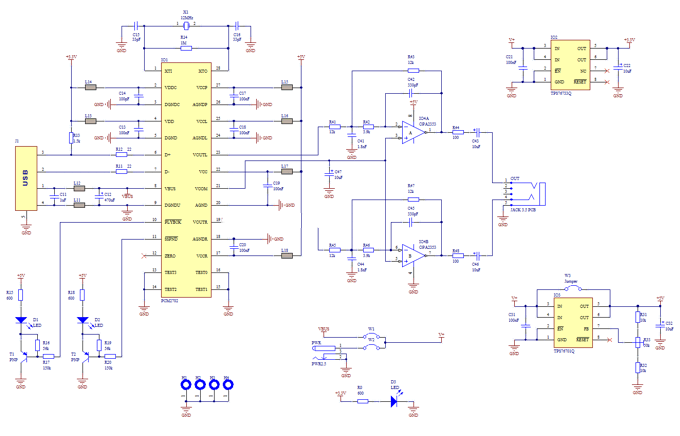
PCM2702制作的USB声卡图纸
PCM2702制作的USB声卡图纸
这个制作的核心是16位立体声数字至模拟转换器PCM2702的USB接口。 PCM2702只需要一些额外的部分工作。原理图并不复杂。声卡供电可以直接从USB端口取电或外部dianyuan电源。 PCM2702需要 ...
2023-5-26 16:40
50W晶体管功放★_电路制作
50W晶体管功放★_电路制作
这款功放一声道只需17个零件,却收到了意想不到的效果,还音效果真实,频响平直,解析力高,且功率可以达到50W。此功法电路可谓一装即成,特别适合初学者制作。 具体电路如图(只画出一 ...
2023-5-26 16:40
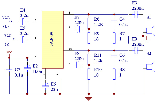
用TDA2009制作功放★_电路
用TDA2009制作功放★_电路
TDA2009是一种较为常见且价格实惠的高保真功放集成块。额定功率为2×10W。dianyuan电源电压为8~28V。最大输出电流为3.5A。具有过热保护电路。(2×10W,TTCL HD=0.5%) 据笔者采用该 ...
2023-5-26 16:40
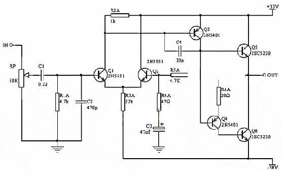
500W晶体管功率放大电路
500W晶体管功率放大电路
500W晶体管功率放大电路
2023-5-26 16:40
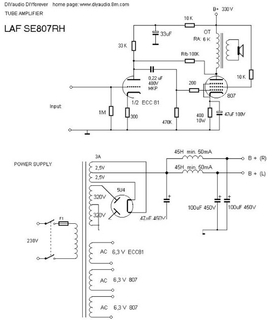
SE807电子管功率放大器电路
SE807电子管功率放大器电路
SE807电子管功率放大器电路
2023-5-26 16:40
40W晶体管Hi-Fi功率放大器制作
40W晶体管Hi-Fi功率放大器制作
该放大器在较高的输出下能保持高保真的素质,可以对4Ω/8Ω的负载提供2×73/44瓦的输出功率,失调电压小于土40mV,输入阻抗为100kΩ,谐波失真小于0.015%,互调失真小于0.02%,频率范 ...
2023-5-26 16:40
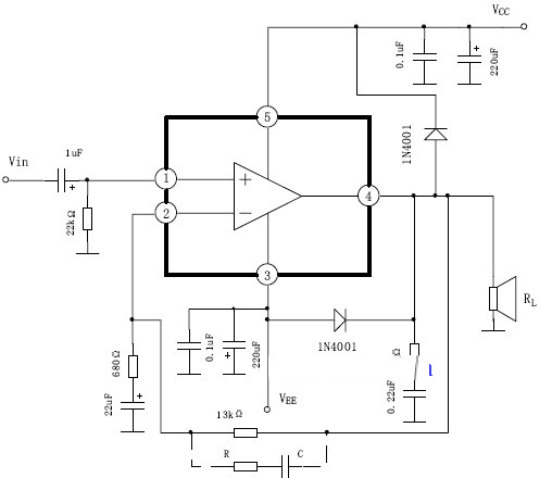
10W低失真运放推动晶体管功放★_制作图纸
10W低失真运放推动晶体管功放★_制作图纸
本文介绍一个由运放和多个晶体管组成的10W功率放大器电路,如下图所示,元件虽然多了一点,但是失真度却非常低。 电路中运放的作用是电压放大,晶体管VT1~VT7用于电流放大,VT1用来调整 ...
2023-5-26 16:40
万利达M20迷你功放★_图纸
万利达M20迷你功放★_图纸
万利达M20迷你功放电路图
2023-5-26 16:40

QQ|Archiver|手机版|家电维修论坛 ( 蜀ICP备19011473号-4 川公网安备51102502000164号 )

GMT+8, 2025-11-21 03:38 , Processed in 0.127740 second(s), 7 queries .

Powered by Discuz! X3.5

© 2001-2025 Discuz! Team.

返回顶部