找回密码
 请使用中文注册
订阅

功放维修

LM2002系列8W音频功率放大电路
LM2002系列8W音频功率放大电路
LM2002/2002A是音频功率放大集成电路,LM2002A具有高压保护,其最高瞬时dianyuan电源电压可达40V采用5脚单列直插塑料封装。这两种集成电路具有输出功率大、失真度小、噪声低、外接元件数量 ...
2023-5-26 16:41
2SA2151和2SC6100制作的分立元件功放★_
2SA2151和2SC6100制作的分立元件功放★_
2SA2151和2SC6100是日本“三垦”公司生产的新型音频放大器专用大功率对管。笔者有幸得到厂家免费赠送的2SA2151和2SC6100两对。根据厂家提供的技术参数和自已的一些制作功放的经验用数月的 ...
2023-5-26 16:41
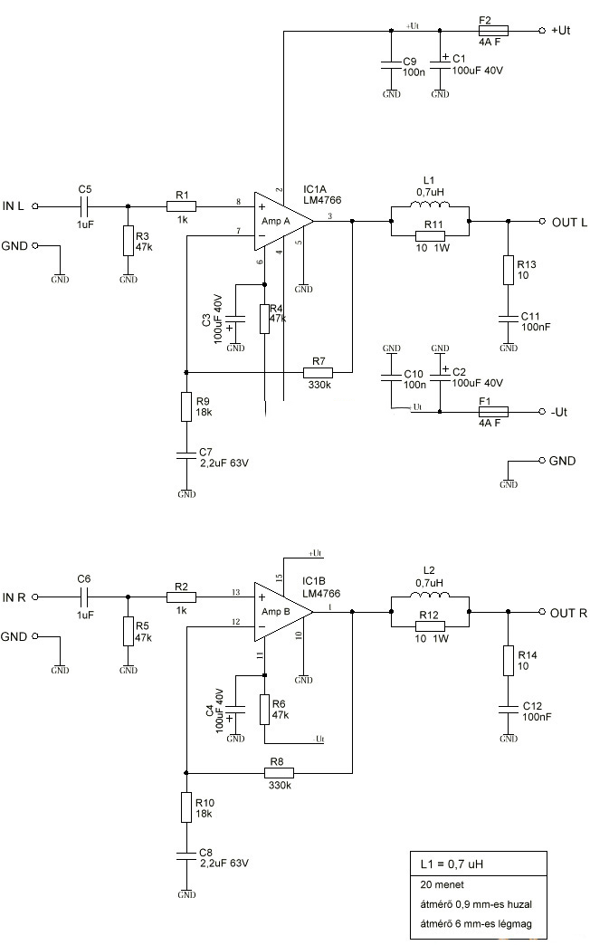
LM4766双声道功放★_图纸
LM4766双声道功放★_图纸
LM4766双声道功放电路图
2023-5-26 16:41
制作简单的30W-60W功率放大器
制作简单的30W-60W功率放大器
电压形式的音响功率放大器、是适合电子爱好者动手的最好的制作学习方案 下面介绍制作简单的30W-60W功率放大器,该电路属于电压形式的功率放大器,最大优点是制作十分简单!只要按电路图 ...
2023-5-26 16:41
TDA1521单电源接法和双电源接法
TDA1521单电源接法和双电源接法
TDA1521是飞利浦公司出品的双声道音频功率放大集成电路,9脚单列直插式封装,输出功率2×15W。性能稳定,音质也不错,在音响应用中较为常见。TDA1521可以在单dianyuan电源或双dianyua ...
2023-5-26 16:41
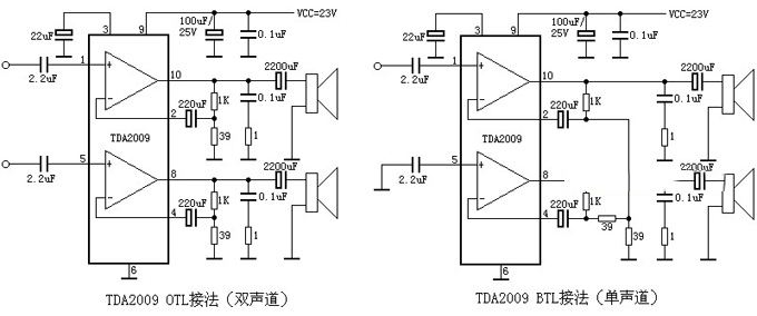
TDA2009单声道及双声道伴音功放★_图纸
TDA2009单声道及双声道伴音功放★_图纸
1脚:1.2V——左声道输入2脚:0.8V——左声道反馈3脚:12V——静噪4脚:0.8V——右声道反馈5脚:1.2V——右声道输入6脚:0V——地7脚:0V——空8脚:12.4V——右声道输出9脚:24V——dianyuan ...
2023-5-26 16:41
6sn7 6f6 845 制作的优质功放★_
6sn7 6f6 845 制作的优质功放★_
6sn7 6f6 845 制作的优质功放
2023-5-26 16:41
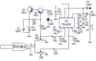
TDA2822制作的立体声小功放★_
TDA2822制作的立体声小功放★_
  TDA2822可做成单声道的,也可做成立体声的。本电路为立体声的功放电路,可以当MP3,随身式的VCD(DVD),收音机,单放机的功率放大器。功率不是很大但已可以满足您的听觉要求了,并且电路 ...
2023-5-26 16:41
3片LM3886并联功放★_制作
3片LM3886并联功放★_制作
电路图如下 双面电路印刷板
2023-5-26 16:41
TDA1521伴音功放★_应用电路
TDA1521伴音功放★_应用电路
TDA1521引脚功能及参考电压:1脚:11V——反向输入1(L声道信号输入)2脚:11V——正向输入13脚:11V——参考1(OCL接法时为0V,OTL接法时为1/2Vcc)4脚:11V——输出1(L声道信号输出)5脚:0V ...
2023-5-26 16:41
LM1876多媒体Hi-Fi功放★_
LM1876多媒体Hi-Fi功放★_
近年来,随着PC机的普及和DVD-ROM的价格下降,用PC机听音乐看影碟已成一种享受。其次是“金耳朵”和“银耳朵”的大量涌现,对PC机的音质要求越来越高。但对于动辄上千的高档有源系统,囊中 ...
2023-5-26 16:41
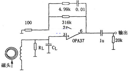
OPA37-磁头前置放大器电路
OPA37-磁头前置放大器电路
该电路是90年代常见的录音机磁头放大电路,选用超低噪声精密运放OPA37组成的磁头前置运放。电路能提供标准的NAB均衡.在1kHz时其电压放大倍数为50dB。音频输入信号由磁头装置拾取并送入OPA ...
2023-5-26 16:41
20W-50W单端FET纯甲类功放★_的设计制作
20W-50W单端FET纯甲类功放★_的设计制作
音响发烧友在孜孜不倦的追求目标,就是自己的音响器材有更纯真更自然的音质表现,单端纯甲类功放,音质醇厚,偶次谐波丰富,具有很好的空气感,听感自然,成为很多HI-FI发烧友的追求目标, ...
2023-5-26 16:41
OTL立体声功放★_机(20WX2)制作
OTL立体声功放★_机(20WX2)制作
在晶体管收、扩音机中,广泛采用推挽功率放大电路。一般的推挽电路总需要输出变压器和输入变压器,这种变压器耦合的电路存在一些缺点,如:由于变压器铁心的磁化曲线是非线性的,它会使放 ...
2023-5-26 16:41
STK6153功放★_电路制作
STK6153功放★_电路制作
STK3048和STK6153系日本三洋公司厚膜功放集成电路。STK3048是前级电压放大集成电路;STK6153是后级电流放大集成电路。 STK3048为15脚双声道单列式厚膜封装,其外露散热器与(8)脚相连, ...
2023-5-26 16:41

QQ|Archiver|手机版|家电维修论坛 ( 蜀ICP备19011473号-4 川公网安备51102502000164号 )

GMT+8, 2025-11-21 03:38 , Processed in 0.130070 second(s), 8 queries .

Powered by Discuz! X3.5

© 2001-2025 Discuz! Team.

返回顶部