找回密码
 请使用中文注册
订阅

功放维修

由LM4781构成的反相功放★_电路
由LM4781构成的反相功放★_电路
由LM4781构成的反相功放电路
2023-5-26 16:42
LM4835/4838功放★_电路
LM4835/4838功放★_电路
如图所示为LM4835/4838的音频功率放大电路。立体声左声道音频信号由9脚输入,立体声右声道音频信号由7脚输入,经过内部放大器放大、32级直流音量控制后,分别从 左输出(12脚)和-左输出(1 ...
2023-5-26 16:42
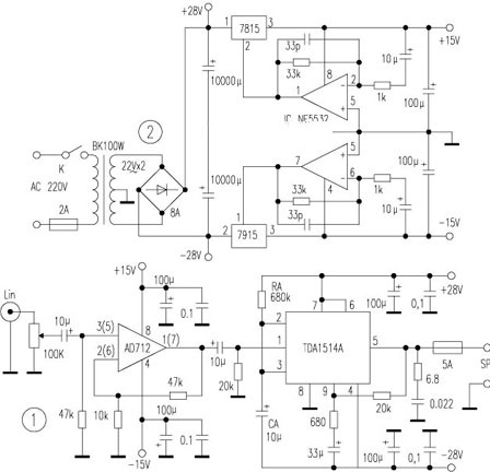
TDA1514A×2放大器制作
TDA1514A×2放大器制作
TDA1514A集成电路功率IC,额定输出功率为40W,实用电路如图1。按电路图安装后试听,声音很清亮、悦耳。但有偏“冷”的感觉。于是,前置级放大集成电路换上“暖”声调的双运 ...
2023-5-26 16:42
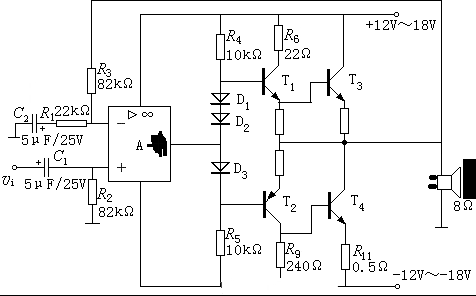
集成运放驱动的OCL功放★_
集成运放驱动的OCL功放★_
该电路若取dianyuan电源为±15V时,负载上可获10W功率。 该电路与实例二主要区别:(a)用集成运放替代了分立元件组成的驱动电路。(b)用D1~D3为准互补电路设置静态工作点,克服交叉失真。( ...
2023-5-26 16:42
LM1876双20W音频功率放大器
LM1876双20W音频功率放大器
LM1876是立体声音频功率放大器,每个通道能够输出20W连续平均功率,带动4Ω或8Ω负载,总谐波失真及噪声(TTCL HD N)低于0.1%;由外部逻辑控制,每个放大器都有一个独立的平滑过渡渐现/ ...
2023-5-26 16:42
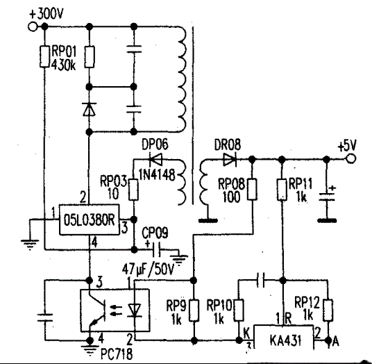
夏新8320型DVD机,被雷击损坏,不能开机
夏新8320型DVD机,被雷击损坏,不能开机
!   检查发现保险已断,光耦一边已炸开一小口,其他未见异常。测量dianyuan电源集成块05L0380R和其他元件未发现损坏。决定换上光耦试机。为了保险,先不安装保险管,在保险处串接入一个40W的灯泡,以保 ...
2023-5-26 16:42
步步高AB915D型DVD机,正常播放20~30分钟便出现画面静止、无声
步步高AB915D型DVD机,正常播放20~30分钟便出现画面静止、无声
!   观察此机正常播放20~30分钟便出现画面静止、无声。正常播放20~30分钟便出现画面静止、无声,操作显示屏上保持原正常播放的画面,同时碟片仍继续运转,约1~2分钟后方停下来;若关机重新开机,又 ...
2023-5-26 16:41
高品质56W音频功率放大器LM3875
高品质56W音频功率放大器LM3875
LM3875是高品质音频功率放大器,能够输出56W连续平均功率,带动8Ω负载,在f=20Hz~20kHz范围内总谐波失真及噪声(TTCL HD N)为0.1%。LM3875利用其自身尖峰瞬间【温度wd】(oKe)(SpiKeTM) ...
2023-5-26 16:41
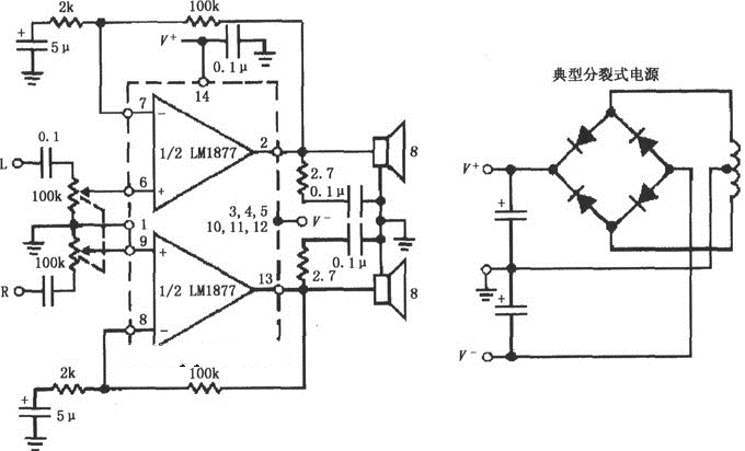
LM1877用分裂式电源供电的同相音频功率放大电路
LM1877用分裂式电源供电的同相音频功率放大电路
如图所示为LM1877用分裂式dianyuan电源供电的同相音频功率放大电路。该电路用变压器和桥式整流电路将供电dianyuan电源分成两个,即V和V-,V-接到原LM1877电路的接地端,由此可以将放大器 ...
2023-5-26 16:41
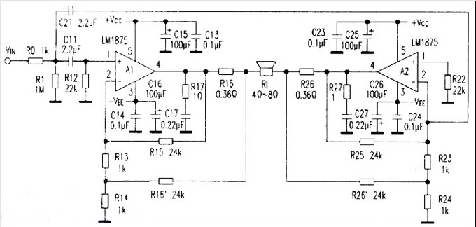
两片LM1875构成BTL功率放大电路
两片LM1875构成BTL功率放大电路
这个电路采用两片LM1875构成BTL功率放大器,输出功率达60W。该电路引入直流电流负反馈改善音质,电阻R16和R26是取样电阻,电流反馈信号经R15、 R16、R25、R26分别进入放大器A1、A2的反相输 ...
2023-5-26 16:41
LM1877双路音频功率放大器
LM1877双路音频功率放大器
LM1877是单片双路音频功率放大器。每个通道能够输出2W连续平均功率,带动8Ω负载,所需很少外围元件。LM1877可灵活地应用在立体声唱机、磁带录音机、AM- FM接收机等。公共内部调整器提供每 ...
2023-5-26 16:41
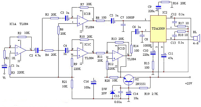
TDA2009 BTL功放★_电路
TDA2009 BTL功放★_电路
  由于本电路特殊的前置放大设计,末级功率放大可以用任何双声道音频功率放大集成电路驳接,通用性很好,这也方便了电子爱好者在业余制作中“就地取材”。工作原理:  音频信号由 Vi 端输 ...
2023-5-26 16:41
TDA1013组成的伴音功放★_图纸
TDA1013组成的伴音功放★_图纸
TDA1013引脚功能及参考电压:1脚:0V——地2脚:7.7V——伴音输出3脚:16V——dianyuan电源4脚:13.5V——dianyuan电源5脚:0.3V——功放输入6脚:6.7V——前置输出7脚:2.8V——音量控制8脚: ...
2023-5-26 16:41
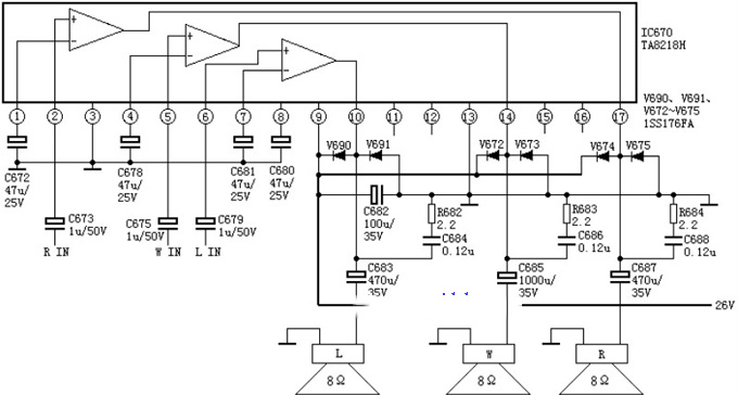
TA8218伴音功放★_图纸
TA8218伴音功放★_图纸
TA8218AH引脚功能及参考电压:1脚:1.9V——反向输入端2脚:2.1V——R路音频信号输入端3脚:0V——地4脚:1.9V——反向输入端5脚:2.1V——重低音音频信号输入端6脚:2.1V——L路音频信号输入7 ...
2023-5-26 16:41
2片LM3886并联功放★_制作
2片LM3886并联功放★_制作
LM3886是美国国家半导体公司90年代新出的一款带过压、过高温保护的高保真大功率音乐IC,其外围电路简单、制作方便。其性能如下:·VCC=±28V OUTPUT=68W/4Ω、38W/8Ω·VCC=±35V OUTPUT=5 ...
2023-5-26 16:41

QQ|Archiver|手机版|家电维修论坛 ( 蜀ICP备19011473号-4 川公网安备51102502000164号 )

GMT+8, 2025-11-21 03:38 , Processed in 0.123092 second(s), 8 queries .

Powered by Discuz! X3.5

© 2001-2025 Discuz! Team.

返回顶部