找回密码
 请使用中文注册
订阅

功放维修

OCL准互补功率放大图纸
OCL准互补功率放大图纸
▲ 电路图原理 电路结构:T1、T2为差放输入级,T4为共射放大级和T7~T9、T8~T10组成准互补功率输出级。 静态电流:R1和D1、D2先确定了基准电压并与T3、T5组成恒流源。T3提供差放级静态电流,T ...
2023-5-26 16:42
LM4835/4838单片立体声电桥功放★_
LM4835/4838单片立体声电桥功放★_
LM4835/4838是单片立体声电桥音频功率放大器,提供直流音量控制,能够输出2W功率带动4kΩ负载,总谐波失真及噪声(TTCL HD N)低于1.0%;或者输出2.2W功率带动3Ω负载,总谐波失真及噪声 ...
2023-5-26 16:42
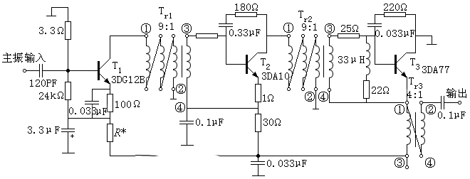
宽带高频功率放大器(短波通信发射机的三级宽带高频功放★_)
宽带高频功率放大器(短波通信发射机的三级宽带高频功放★_)
T1、T2间,T2、T3间采用9:1的传输线变压器进行阻抗变换,T3用4:1的传输线变压器进行阻抗变换。 在短波通信频段内功放各级可以实现不调谐转换波段。为了使放大器的特性好,第二级与 ...
2023-5-26 16:42
音频前置放大器图纸
音频前置放大器图纸
前置放大器电路如下图所示,采用A运算放大器作音频前置放大电路。其优点是体积小、噪音低、功耗小、一致性较好。利用运算放大器A可取得很深的负反馈,同时提高不失真输出.使信号失真度在1 ...
2023-5-26 16:42
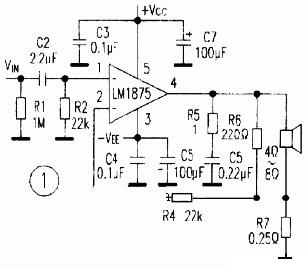
LM1875应用实验和电流反馈BTL电路设计
LM1875应用实验和电流反馈BTL电路设计
直流化电流负反馈OCL电路应用 按《电子报》2001年第27期《LNl875功放制作体会》一丈的电路(图1)进行实验,结果确如文中所说,电路直流化并改为电流反馈后,频响拓宽,低音力度明显增强, ...
2023-5-26 16:42
100W互补功率放大器
100W互补功率放大器
100W互补功率放大器
2023-5-26 16:42
LM3886功放★_电路的改进
LM3886功放★_电路的改进
LM3886的典型应用电路采用的是传统的电压负反馈模式。电压负反馈能改善功放的频率特性,降低非线性失真,但声音缺乏力度。随着音量的增大,低频会变得发紧、干硬,失真增加,同时高频变得 ...
2023-5-26 16:42
160MHz、13W谐振功率放大器
160MHz、13W谐振功率放大器
该功率放大器功率增益达9dB,向负载提供13W功率。 基极采用近似零偏压电路(IB0在Lb直流电阻上产生很小的反偏压),使放大器工作在丙类,集电极采用并馈电路。 LC为高频扼流圈,C ...
2023-5-26 16:42
带校正前置放大器的15W×2高质量立体声放大器电路
带校正前置放大器的15W×2高质量立体声放大器电路
带校正前置放大器的15W×2高质量立体声放大器电路
2023-5-26 16:42
LMl876用于辅助音频功率放大电路
LMl876用于辅助音频功率放大电路
如图所示为LM1876用于辅助音频功率放大电路。音频输入信号经过电位器RV、CIN、RB后加到LM1876的输入端8脚,放大后由3脚输出,经过L、R送到扬声器。RV为音量电位器,用于调节音量大小;RIN ...
2023-5-26 16:42
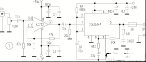
TDA1514A放大器制作
TDA1514A放大器制作
TDA1514A集成电路功率IC,额定输出功率为40W,实用电路如图1。按电路图安装后试听,声音很清亮、悦耳。但有偏“冷”的感觉。于是,前置级放大集成电路换上“暖”声调的双运 ...
2023-5-26 16:42
LM4832 3D音响_立体声功放★_
LM4832 3D音响_立体声功放★_
LM4832是单片集成电路,提供立体声音频功率放大器、音调(高音和低音)和音量控制,能够输出250mW功率带动8Ω负载,或输出90mW功率带动32Ω负载,总谐波失真及噪声(TTCL HD N)低于1.0%。L ...
2023-5-26 16:42
LM4781的辅助功放★_电路
LM4781的辅助功放★_电路
LM4781的辅助功放电路
2023-5-26 16:42
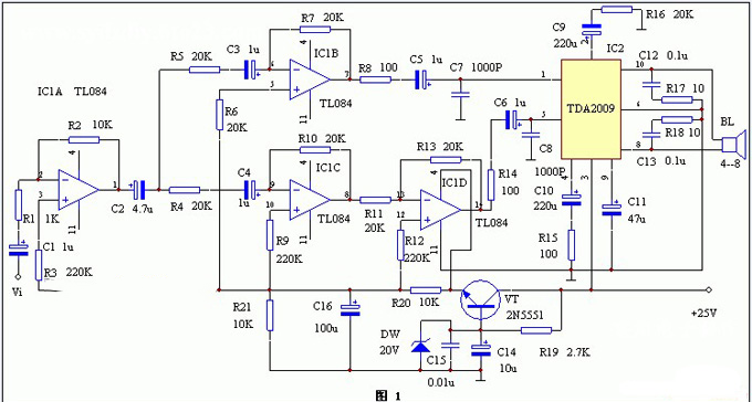
TDA2009制作BTL放大器
TDA2009制作BTL放大器
 这里介绍一种无需调试、保真度高、成本低廉的BTL功率放大电路,并且可以根据自己的情况选取末级功放集成电路,由于通用性强,给音响爱好者制作带来极大方便。工作原理   该装置电路工作 ...
2023-5-26 16:42
20W音频功率放大器LM1875
20W音频功率放大器LM1875
LM1875是单片功率放大器,为消费者在音频应用场合提供非常低失真度和高品质的性能。LM1875采用±25Vdianyuan电源供电时,能够输出20W功率,驱动4Ω或8Ω负载,采用±30Vdianyuan电源供电时 ...
2023-5-26 16:42

QQ|Archiver|手机版|家电维修论坛 ( 蜀ICP备19011473号-4 川公网安备51102502000164号 )

GMT+8, 2025-11-21 03:38 , Processed in 0.115501 second(s), 7 queries .

Powered by Discuz! X3.5

© 2001-2025 Discuz! Team.

返回顶部