找回密码
 请使用中文注册
订阅

功放维修

LM4765双电源功放★_电路
LM4765双电源功放★_电路
LM4765双dianyuan电源功放电路
2023-5-26 16:43
由LM4765内部两个放大器构成的电桥输出的功放★_电路
由LM4765内部两个放大器构成的电桥输出的功放★_电路
由LM4765内部两个放大器构成的电桥输出的功放电路
2023-5-26 16:43
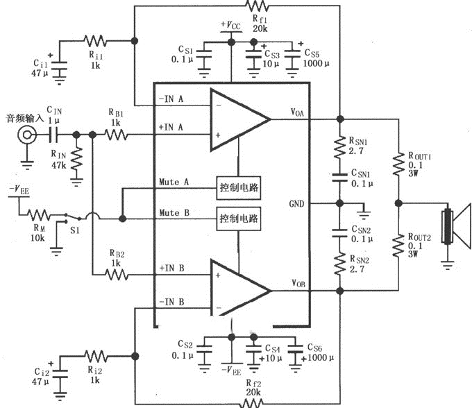
LM4765双立体声功放★_
LM4765双立体声功放★_
LM4765是双立体声音频功率放大器,每个通道能够输出30W(典型值)连续平均功率,带动8Ω负载,总谐波失真及噪声(TTCL HD N)低于0.1%。LM4765由外部逻辑控制,每个放大器都有一个独立的平滑 ...
2023-5-26 16:43
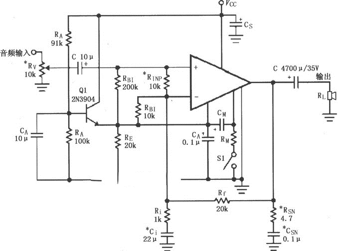
LM4766的双电源功放★_电路
LM4766的双电源功放★_电路
LM4766的双dianyuan电源功放电路
2023-5-26 16:43
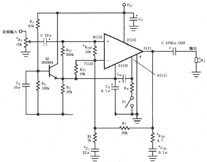
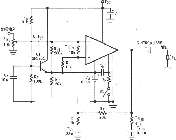
LM4766单电源功放★_电路
LM4766单电源功放★_电路
LM4766单dianyuan电源功放电路
2023-5-26 16:43
由LM4780内部两个放大器构成的电桥输出的功放★_电路
由LM4780内部两个放大器构成的电桥输出的功放★_电路
由LM4780内部两个放大器构成的电桥输出的功放电路
2023-5-26 16:43
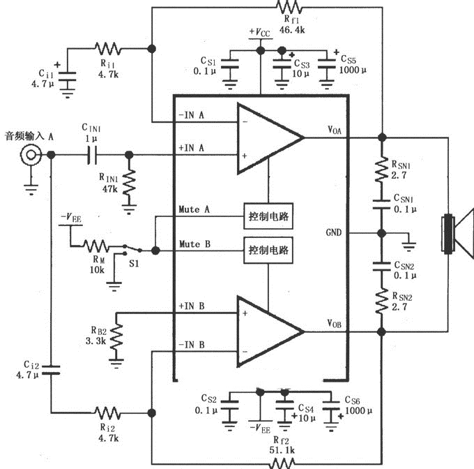
LM4766双立体声功放★_
LM4766双立体声功放★_
LM4766是双立体声音频功率放大器,采用无隔离“T”封装,每个通道能够输出40W(典型值)连续平均功率;或采用隔离“TF”封装,每个通道能够输出30W(典型值)连续平均功率,带动8Ω负载,总谐 ...
2023-5-26 16:42
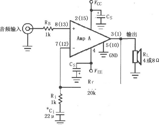
LM4780单声道立体声功放★_
LM4780单声道立体声功放★_
LM4780是单声道立体声功放,每个通道能够输出60W(典型值)连续平均功率,带动8Ω 负载,在f=20Hz~20kHz范围内总谐波失真及噪声(TTCL HD N)低于0.5%。LM4780利用其自身尖峰瞬间【温度wd】 ...
2023-5-26 16:42
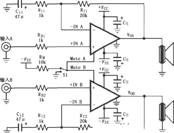
LM4780双电源功放★_电路
LM4780双电源功放★_电路
如图所示为LM4780双dianyuan电源功放电路。两路音频输入信号A、B分别由插座输入,经过RB1、RB2加到LM4780的16脚(INA)、22脚(INB),功率放大后分别从7脚(OUT A)和15脚(OUT B)输出加到各自 ...
2023-5-26 16:42
LM4780单电源功放★_电路
LM4780单电源功放★_电路
LM4780单dianyuan电源功放电路
2023-5-26 16:42
LM4780用于并联输出功放★_
LM4780用于并联输出功放★_
如图所示为LM4780用于并联输出音频功率放大器。并联输出音频功率放大器主要用于大输出电流驱动低阻抗负载。两个并联放大器的增益必须相同。因此决定放大器增益的电阻Rf1、Ri1和Rf2、Ri2必 ...
2023-5-26 16:42
立体声功放★_LM4817
立体声功放★_LM4817
LM4817是具有低输出失落电压调整器(LDO)的电桥连接(BTL)立体声音频功率放大器,使用dianyuan电源5V工作,能够输出1.0W功率,带动8Ω负载,总谐波失真及噪声(TTCL HD N)低于1.0%。当VLIM ...
2023-5-26 16:42
LM4781单电源功放★_电路
LM4781单电源功放★_电路
LM4781单dianyuan电源功放电路
2023-5-26 16:42
LM4818单片电桥功放★_
LM4818单片电桥功放★_
LM4818是单片电桥音频功率放大器,采用5Vdianyuan电源工作,能够输出350mWRMS功率带动l6Ft负载,或输出300mWRMS功率带动8Ω负载,总谐波失真及噪声(TTCL HD N)为10%。LM4818采用表面封装 ...
2023-5-26 16:42
PROSO牌AX3509专业功放★,只有一个声道有输出,另一声道严重损坏
PROSO牌AX3509专业功放★,只有一个声道有输出,另一声道严重损坏
!   该功放由两路独立的功放电路组成,根据实物整理出该功放一声道电路如附图所示。IC1双运放4558既作前置放大器又作后级OCL电路的直流伺服,T1、T2、T3、T4组成双差分放大器。由dianyuan电源板输入的& ...
2023-5-26 16:42

QQ|Archiver|手机版|家电维修论坛 ( 蜀ICP备19011473号-4 川公网安备51102502000164号 )

GMT+8, 2025-11-21 01:49 , Processed in 0.124877 second(s), 8 queries .

Powered by Discuz! X3.5

© 2001-2025 Discuz! Team.

返回顶部