找回密码
 请使用中文注册
订阅

功放维修

TDA1520A集成电路功放★_
TDA1520A集成电路功放★_
TDA1520A集成电路功放
2023-5-26 16:43
LM4700/4701单电源功放★_电路
LM4700/4701单电源功放★_电路
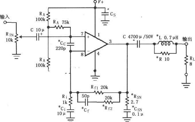
如图所示为LM4700/4701单dianyuan电源功放电路。*元件为根据实际可选用的元件,主要用于抑制放大器高频自激振荡。 ...
2023-5-26 16:43
LM1875单电源功放★_电路
LM1875单电源功放★_电路
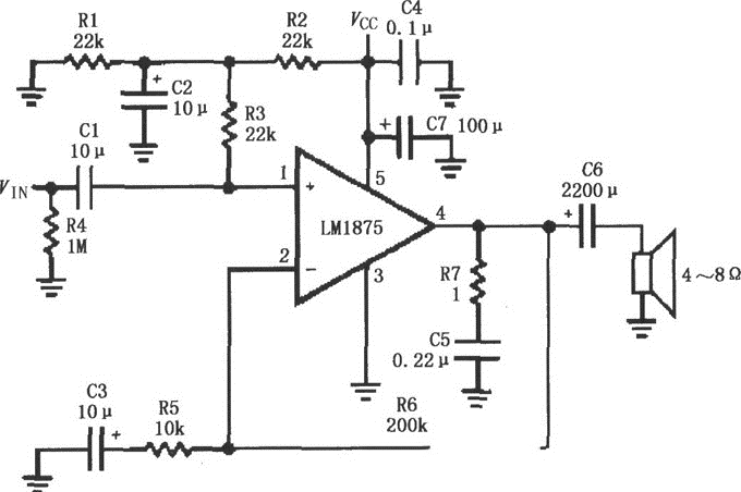
如图所示为LM1875单dianyuan电源功放电路。LM1875单dianyuan电源供电与双dianyuan电源供电的基本工作原理相同,不同之处在于:单dianyuan电源供电时,采用R1、R2分压,取1/2VCC作为偏置 ...
2023-5-26 16:43
STK1050功放★_电路
STK1050功放★_电路
STK1050功放电路
2023-5-26 16:43
STK4101-2功放★_电路
STK4101-2功放★_电路
STK4101-2功放电路
2023-5-26 16:43
STK1059功放★_电路
STK1059功放★_电路
STK1059功放电路
2023-5-26 16:43
LM3875单电源功放★_电路
LM3875单电源功放★_电路
所示为LM3875单dianyuan电源功放电路。LM3875单dianyuan电源供电时与双dianyuan电源供电的基本工作原理相同,不同之处在于:单dianyuan电源供电时,采用两个100kΩ电阻分压取0.5V 作为偏 ...
2023-5-26 16:43
LM3875双电源功放★_电路
LM3875双电源功放★_电路
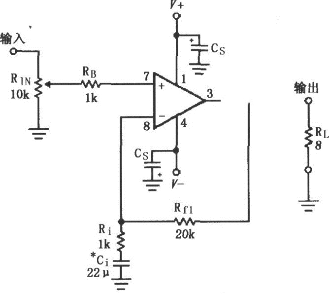
如图所示为LM3875双dianyuan电源功放电路。输入信号VIN经过电位器RIN加到LM3875的7脚,功率放大后从3脚输出加到负载电阻RL。在设计印刷电路板时应注意负载电流返回地、输出补偿地和弱电流 ...
2023-5-26 16:43
STK4112-2功放★_电路
STK4112-2功放★_电路
STK4112-2功放电路
2023-5-26 16:43
LM4730/4731单电源功放★_电路
LM4730/4731单电源功放★_电路
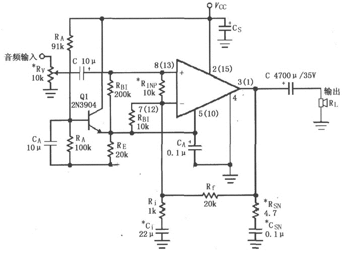
如图所示为LM4730/4731单dianyuan电源功放电路(括号中标号为内部放大器B的引脚标号),Rv为音量电位器。单dianyuan电源供电时,采用91kΩ电阻与100kΩ电阻分压取约0.5VCC作为偏置电压, ...
2023-5-26 16:43
LM4732双电源功放★_电路
LM4732双电源功放★_电路
LM4732双dianyuan电源功放电路
2023-5-26 16:43
LM4730/4731双电源功放★_电路
LM4730/4731双电源功放★_电路
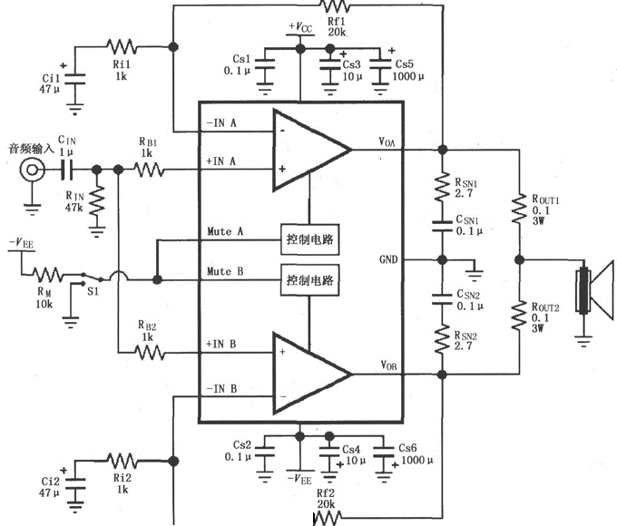
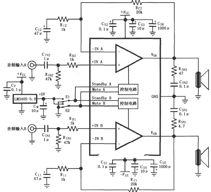
所示为LM4730/4731双dianyuan电源功放电路。两路音频输入信号A、B分别由插座输入,经过RB1、RB2加到LM4730的3脚( INA)、13脚( INB),功率放大后分别从3脚(VoA)和1脚(VoB)输出加到各自的 ...
2023-5-26 16:43
LM4732用于并联输出的功放★_电路
LM4732用于并联输出的功放★_电路
LM4732用于并联输出的功放电路
2023-5-26 16:43
由LM4732内部两个放大器构成的电桥输出的功放★_电路
由LM4732内部两个放大器构成的电桥输出的功放★_电路
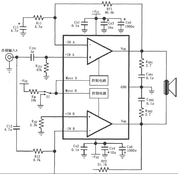
如图所示为由LM4732内部两个放大器构成的电桥输出的功放电路。音频输入信号A分别由耦合电容CIN1和隔离电阻Ri2加到LM4732的16脚( INA)、21脚(-INB),放大后由7脚(Out A)和⑤脚(Out B)输出 ...
2023-5-26 16:43
11W立体声功放★_LM4752
11W立体声功放★_LM4752
LM4752是立体声音频功率放大器,每个通道能够输出11W连续平均功率带动4Ω负载,或输出7W连续平均功率带动8Ω负载。LM4752使用单dianyuan电源24V工作,总谐波失真及噪声(TTCL HD N)为10%, ...
2023-5-26 16:43

QQ|Archiver|手机版|家电维修论坛 ( 蜀ICP备19011473号-4 川公网安备51102502000164号 )

GMT+8, 2025-11-21 01:48 , Processed in 0.085363 second(s), 7 queries .

Powered by Discuz! X3.5

© 2001-2025 Discuz! Team.

返回顶部