找回密码
 请使用中文注册
订阅

功放维修

力之霸LMB-889型功放★机,开机后,继电器不吸合
!   打开机壳,观察保险管,发现烧黑断裂,说明电路中有严重的短路现象。用模糊法直接对安装在散热器上的功放对管进行检查,发现两声道的PNP型功放管(2SA1301)全部击穿,而NPN型功放管(2SC3280)良好。 ...
2023-5-26 16:44
广东产皇子VCD机,不读目录,显示“NODISC”
!   通电试机,在托盘到位后,观察激光头有聚焦动作,但没有红色激光射出,检查电路正常,判断为激光头损坏。  该机使用的激光头型号为SPU3095,市场上根本买不到,也没有关于SPU3095激光头的代换文 ...
2023-5-26 16:44
力之霸LMB-838型功放★机,开机后,继电器不吸合
!   先测两声道功率输出级中点电压,均出现了明显的负压,说明功率放大电路有【故障】。为了分清【故障】在哪个声道,将Rl断开(注意,不要接音箱)。  开机后,发现继电器能正常吸合,再测中点电压, ...
2023-5-26 16:44
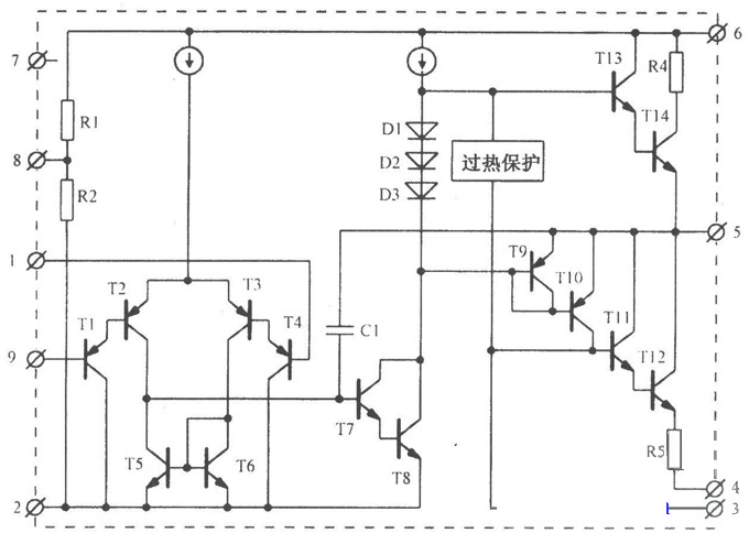
STK1070功放★_电路
STK1070功放★_电路
STK1070功放电路
2023-5-26 16:44
STK4102-2功放★_电路
STK4102-2功放★_电路
STK4102-2功放电路
2023-5-26 16:44
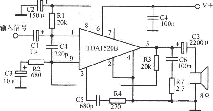
TDA1520B典型功放★_电路
TDA1520B典型功放★_电路
TDA1520B典型功放电路
2023-5-26 16:44
STK4111-2功放★_电路
STK4111-2功放★_电路
STK4111-2功放电路
2023-5-26 16:43
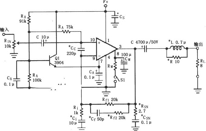
LM4700/4701双电源功放★_电路
LM4700/4701双电源功放★_电路
如图所示为LM4700/4701双dianyuan电源功放电路。音频输入信号由插座输入,经过RB加到LM4700/4701的10脚,功率放大后从3脚输出加到扬声器(负载电阻RL)。RB为同相输入端隔离电阻,用于限 ...
2023-5-26 16:43
TDA1520B集成电路功放★_
TDA1520B集成电路功放★_
TDA1520B集成电路功放
2023-5-26 16:43
LM3876/3886单电源功放★_电路
LM3876/3886单电源功放★_电路
如图所示为LM3876/3886的单dianyuan电源功放典型应用电路。LM3876/3886单dianyuan电源供电时与双dianyuan电源供电的基本工作原理相同,不同之处在于:单dianyuan电源供电时,采用91kΩ ...
2023-5-26 16:43
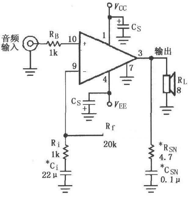
LM1876单电源功放★_电路
LM1876单电源功放★_电路
所示为LM1876单dianyuan电源功放电路。LM1876单dianyuan电源供电与双dianyuan电源供电的基本工作原理相同,不同之处在于:单dianyuan电源供电时,采用91kΩ电阻与100kΩ电阻分压取约1/2V ...
2023-5-26 16:43
LM3876/3886双电源功放★_电路
LM3876/3886双电源功放★_电路
LM3876/3886双dianyuan电源功放电路
2023-5-26 16:43
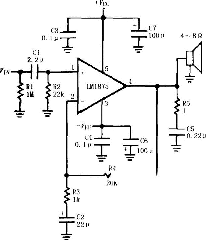
LM1875双电源功放★_电路
LM1875双电源功放★_电路
如图所示为LM1875双dianyuan电源功放电路。输入信号VIN经过C1耦合到LM1875的1脚,功率放大后从4脚输出加到扬声器。R5、C5串联接在输出端用以抑制高频噪声。正dianyuan电源 VCC、负dianyua ...
2023-5-26 16:43
STK1060功放★_电路
STK1060功放★_电路
STK1060功放电路
2023-5-26 16:43
STK4122-2功放★_电路
STK4122-2功放★_电路
STK4122-2功放电路
2023-5-26 16:43

QQ|Archiver|手机版|家电维修论坛 ( 蜀ICP备19011473号-4 川公网安备51102502000164号 )

GMT+8, 2025-11-21 03:38 , Processed in 0.122572 second(s), 7 queries .

Powered by Discuz! X3.5

© 2001-2025 Discuz! Team.

返回顶部