找回密码
 请使用中文注册
订阅

功放维修

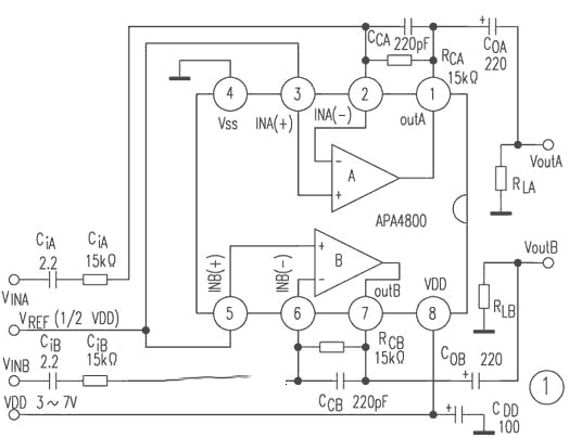
小功率功放★_APA4800/APA4801
小功率功放★_APA4800/APA4801
APA4800/APA4801是Anpec公司生产的SO-8或DIP-8塑封甲乙类立体声音频放大器IC,主要应用于便携式数字音响、PC和话筒放大器等。  用APA4800驱动的立体声290mW、8Ω音频放大器电路如图1 ...
2023-5-26 16:44
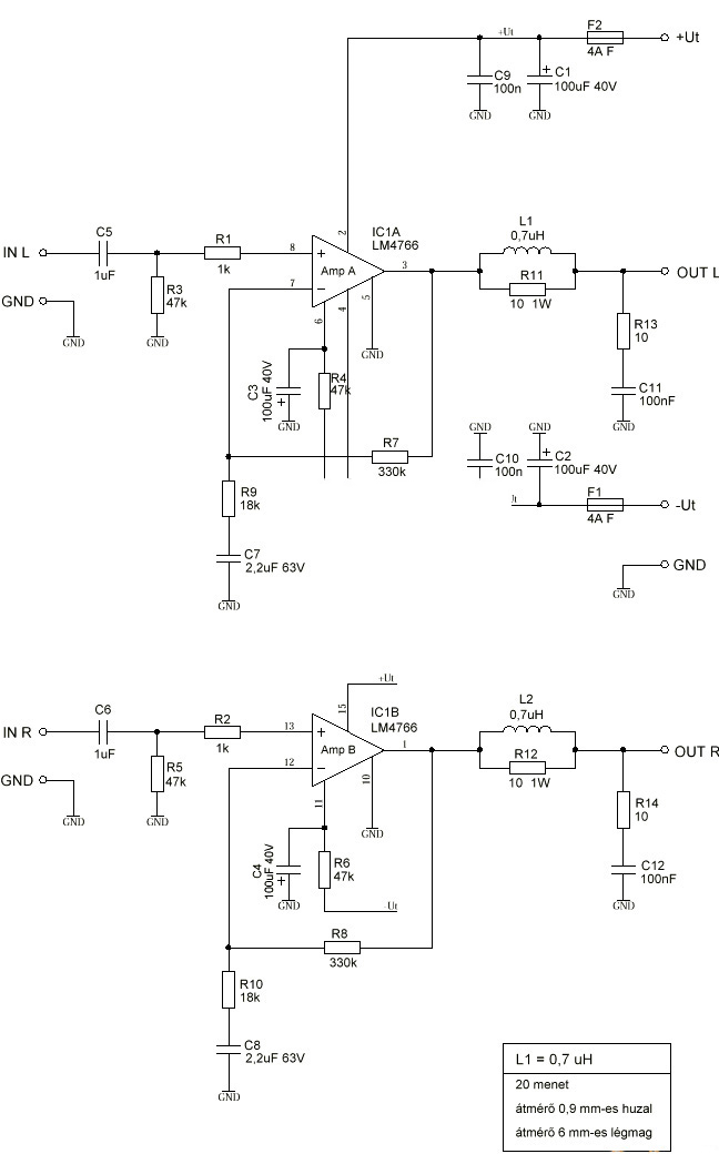
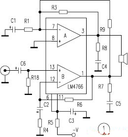
最好用的功放★_IC LM4766图纸
最好用的功放★_IC LM4766图纸
LM4766是美国NS公司推出的双声道大功率放大集成电路,每个声道在8Ω的负载上可以输出40W平均功率,而且失真小于0.1%,30W功率输出的情况下仅仅只有0.06%的失真和噪声值。 该集成块内部 ...
2023-5-26 16:44
STK1030功放★_电路
STK1030功放★_电路
STK1030功放电路
2023-5-26 16:44
集成功放★_应用于BTL的控讨
集成功放★_应用于BTL的控讨
  BTL功率放大器由两个放大器组成,负载的两端分别接在两个放大器的输出端。其中一个放大器的输出是另外一个放大器的镜像输出,即负载两端的信号仅在相位上相差180度。负载上将得到原来单端 ...
2023-5-26 16:44
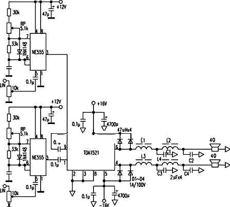
用NE555与TDA1521设计的D类数字功放★_
用NE555与TDA1521设计的D类数字功放★_
今天设计的这款开关型(D类)音频功率放大器采用时基电路NE555推动双声道功放TDA1521,在±16V供电时可以以高于85%的效率输出30W×2的功率。 电原理见图。NE ...
2023-5-26 16:44
STK1040功放★_电路
STK1040功放★_电路
STK1040功放电路
2023-5-26 16:44
STK083功放★_电路
STK083功放★_电路
STK083功放电路
2023-5-26 16:44
NE5532并联驱动的20W纯甲类功放★_
NE5532并联驱动的20W纯甲类功放★_
国外有很多制作精良的功率放大器,输出功率并不大,但其甜美优雅的音乐往往是很多大功率放大器所无法比拟的。 本文介绍的这款功放,虽然它的元件用得可算一般,其输出功率也只有20W,但 ...
2023-5-26 16:44
STK086功放★_电路
STK086功放★_电路
STK086功放电路
2023-5-26 16:44
LA4225A应用电路功放★_电路图纸
LA4225A应用电路功放★_电路图纸
LA4225A应用电路功放电路图
2023-5-26 16:44
STK1039功放★_电路
STK1039功放★_电路
STK1039功放电路
2023-5-26 16:44
STK1045功放★_电路
STK1045功放★_电路
STK1045功放电路
2023-5-26 16:44
STK085-105功放★_电路
STK085-105功放★_电路
STK085-105功放电路
2023-5-26 16:44
LM1876双声道功放★_IC应用电路
LM1876双声道功放★_IC应用电路
LM1876 是一个立体声音频放大器,能够在4~8欧负载上每声道输出20W的连续功率,且谐波失真小于0.1% 供电范围20V - 64V (+和-相加,即相当于+_10V至+_32V)经典应用电路图如下 BTL应用 ...
2023-5-26 16:44
SONY索尼TA-F333ESL功放★_前级放大图纸
SONY索尼TA-F333ESL功放★_前级放大图纸
索尼TA-F333ESL HIFI功放,当年万元级的机器哦,虽然属于90年代初的机器,但是效果可不是一般的机器可以比的,在人声的表现方面清晰自然,低频动态处理非常到位,标称额定功率125W*2,放大 ...
2023-5-26 16:44

QQ|Archiver|手机版|家电维修论坛 ( 蜀ICP备19011473号-4 川公网安备51102502000164号 )

GMT+8, 2025-11-21 03:38 , Processed in 0.125302 second(s), 8 queries .

Powered by Discuz! X3.5

© 2001-2025 Discuz! Team.

返回顶部