找回密码
 请使用中文注册
订阅

功放维修

STK4131-2功放★_电路
STK4131-2功放★_电路
STK4131-2功放电路
2023-5-26 16:45
TDA7240A功放★_电路
TDA7240A功放★_电路
TDA7240A功放电路
2023-5-26 16:45
uPC1212C功放★_电路
uPC1212C功放★_电路
uPC1212C功放电路
2023-5-26 16:45
uPC1280V功放★_电路
uPC1280V功放★_电路
uPC1280V功放电路
2023-5-26 16:45
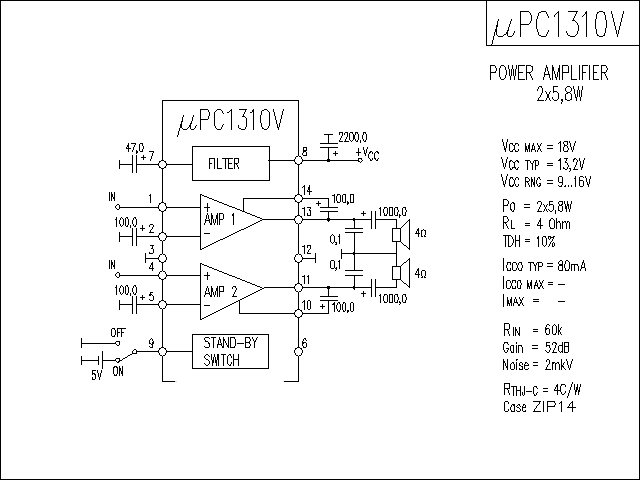
uPC1310V功放★_电路
uPC1310V功放★_电路
uPC1310V功放电路
2023-5-26 16:45
uPC1213C功放★_电路
uPC1213C功放★_电路
uPC1213C功放电路
2023-5-26 16:45
LM1875功放★_器电路
LM1875功放★_器电路
LM1875采用TO-220封装结构,形如一只中功率管,体积小巧,外围电路简单,且输出功率较大。该集成电路内部设有过载过热及感性负载反向电势安全工作保护。??LM1875主要参数: 电压范围:1 ...
2023-5-26 16:45
uPC1277H功放★_电路
uPC1277H功放★_电路
uPC1277H功放电路
2023-5-26 16:45
D类低音功放★_的制作
D类低音功放★_的制作
  在现在的音响系统中,低频成分越来越多,烧友们都特别注意追求感人肺腑的低音效果,且分频点越取越低,这样的音响系统有如下缺点:   音箱的分频电感重达千克,成本高且分布参数大,要影 ...
2023-5-26 16:45
运放NE5532制作开环式功放★_
运放NE5532制作开环式功放★_
介绍一款用运放驱动的简单实用开环功率放大器。传统运放驱动功放,因受运放电压的限制,功率难以做大。本功放采用电压转换电流方式直接驱动功放管进行功率放大,所以输出功率主要取决于末 ...
2023-5-26 16:45
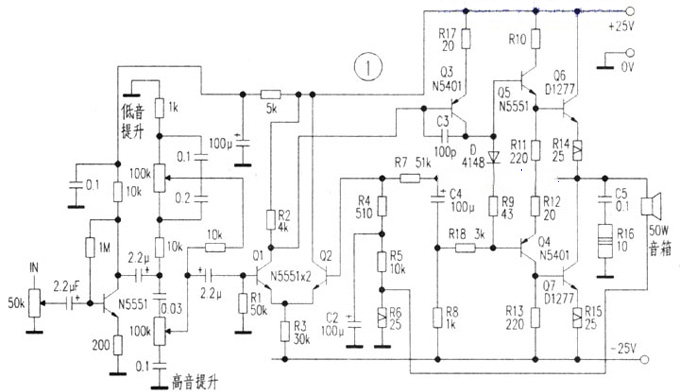
优质扩音机的制作
优质扩音机的制作
现介绍笔者制作的收到其他维修同行的一台造价低、音质高的2X50W功放,造价不足30元,该机在广场上可供多达600人的晨练,放音效果相当满意。图1是电路图。本图特殊地方是增加了由R4、R5、R6和C2组成的电流负回 ...
2023-5-26 16:45
用TDA2009A制作的10W+10W小功放★_
用TDA2009A制作的10W+10W小功放★_
  这里介绍一个用TDA2009A功放集成电路制作的10+10W的立体声放大器(见图)。  由于采用专用集成电路,使得她的制作变得非常简单,性能也不错。她的主要性能特点见下表。 电路图: 原理 ...
2023-5-26 16:45
JRC4558+TDA1521制作的2.1声道功放★_
JRC4558+TDA1521制作的2.1声道功放★_
图1是2.1声道功放电路图。音源送来的左右声道音频信号首先由JRC4558运放(IC1)做前置放大,然后加载到音量电位器上,并由一片TDA1521功率放大后推动左右声道扬声器放音。另外,在音量电 ...
2023-5-26 16:45
功放★_芯片与效果器芯片
TDA1521/TDA1514A   TDA1521/TDA1514A是荷兰飞利浦公司专门为数字音响在播放时的低失真度及高稳度而设计推出的两款芯片。所以用来接驳CD机直接输出的音质特别好。 其中的参数为:TDA1521在电 ...
2023-5-26 16:45
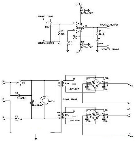
LM3875稳压电源型功放★_制作
LM3875稳压电源型功放★_制作
单颗LM3875再战江湖-稳压dianyuan电源GAINCLONE集成电路 刚开始学习电子学的时候,对”音响功率放大IC”可没啥好感。那也不奇怪,当年大家搞的都是TBA/TDA系列,比较有$$$$的就玩STK系列, ...
2023-5-26 16:45

QQ|Archiver|手机版|家电维修论坛 ( 蜀ICP备19011473号-4 川公网安备51102502000164号 )

GMT+8, 2025-11-20 20:31 , Processed in 0.117636 second(s), 8 queries .

Powered by Discuz! X3.5

© 2001-2025 Discuz! Team.

返回顶部