找回密码
 请使用中文注册
订阅

功放维修

TDA7233S功放★_电路
TDA7233S功放★_电路
TDA7233S功放电路
2023-5-26 16:46
uPC1188H功放★_电路
uPC1188H功放★_电路
uPC1188H功放电路
2023-5-26 16:46
uPC1241H功放★_电路
uPC1241H功放★_电路
uPC1241H功放电路
2023-5-26 16:46
TDA8192功放★_电路
TDA8192功放★_电路
TDA8192功放电路
2023-5-26 16:46
湖山”牌功放★,放音无声
!   观察此机两个声道指示灯不亮。正常工作时,开机后左右声指示灯(L-PR/R-TR)应先亮,几秒后熄灭,输出音频信号。用户反映说原来工作时经常误保护,后来左声道无声,在一处维修店修理后能放音,工作 ...
2023-5-26 16:46
uPC1335V功放★_电路
uPC1335V功放★_电路
uPC1335V功放电路
2023-5-26 16:46
TDA8190功放★_电路
TDA8190功放★_电路
TDA8190功放电路
2023-5-26 16:46
功放★_TDA2004典型应用图纸
功放★_TDA2004典型应用图纸
TDA2004功放主要参数及实用电路图 TDA2004,音频双功放,单列ll脚封装,输出电流大,负载阻抗低。dianyuan电源电压8—18V。当Vcc=14.4V,Rl=1.6Ω时,输出功率Po=11W×2,Rl=4Ω.Po=6. ...
2023-5-26 16:46
STK4161-2功放★_电路
STK4161-2功放★_电路
STK4161-2功放电路
2023-5-26 16:46
TDA7241功放★_电路
TDA7241功放★_电路
TDA7241功放电路
2023-5-26 16:46
TDA7285功放★_电路
TDA7285功放★_电路
TDA7285功放电路
2023-5-26 16:46
自制360W×2功放★_
自制360W×2功放★_
一、设计理念及实现方式(1).能推4Ω、2Ω等双低音的“大食”音箱以及专业类大粗音圈的各类专业箱。(2).要省电、噪声小,发热量小。(3).音质要好,能适合家居使用和专业使用。  第一点的实现 ...
2023-5-26 16:46
uPC1230H2功放★_电路
uPC1230H2功放★_电路
uPC1230H2功放电路
2023-5-26 16:46
麦科特MV-611F型VCD机不读碟
麦科特MV-611F型VCD机不读碟
!   该机采用KSS-360薄型激光头,似乎原是CD-ROM所用,市场没有供货,考虑用别的激光头代换。此机采用索尼伺服板,DSP为CXAl782BQ。该IC原配210激光头,但在此却是通过4只68kΩ及2只100kΩ电阻作变换; ...
2023-5-26 16:46
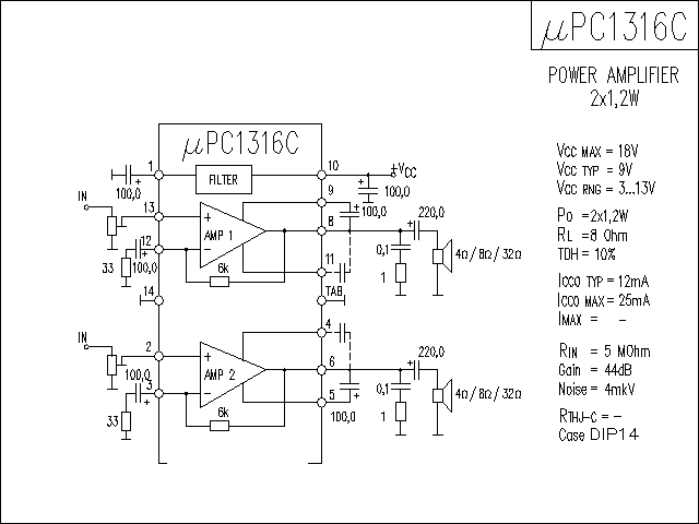
uPC1316C功放★_电路
uPC1316C功放★_电路
uPC1316C功放电路
2023-5-26 16:46

QQ|Archiver|手机版|家电维修论坛 ( 蜀ICP备19011473号-4 川公网安备51102502000164号 )

GMT+8, 2025-11-21 03:38 , Processed in 0.126814 second(s), 8 queries .

Powered by Discuz! X3.5

© 2001-2025 Discuz! Team.

返回顶部