找回密码
 请使用中文注册
订阅

功放维修

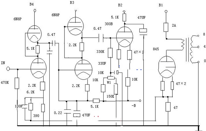
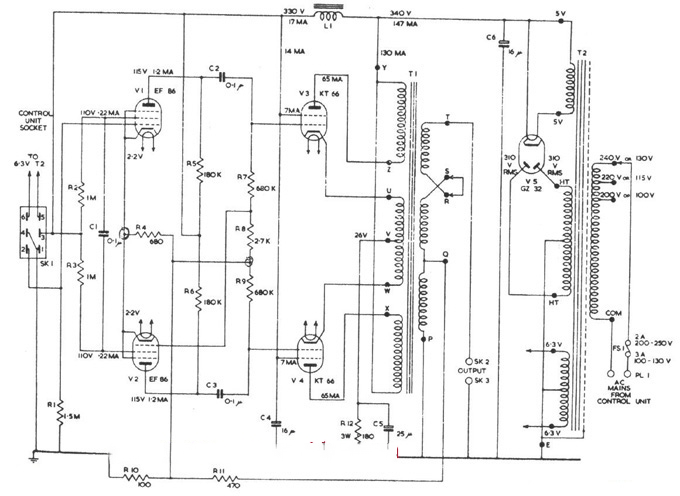
自制胆石混合式Hi-Fi功放★_
自制胆石混合式Hi-Fi功放★_
电子管扩音机以其温暖柔和,饱满甜美的音色吸引了一代又一代的音响爱好者。但它也有一个致命的弱点:输出阻抗高,须用输出变压器才能与普通音箱相匹配,但一款质好的输出变压器价格很昂贵 ...
2023-5-26 16:50
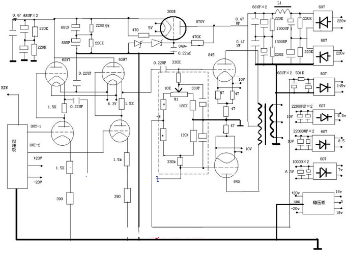
845胆机电源电路
845胆机电源电路
845胆机dianyuan电源电路
2023-5-26 16:50
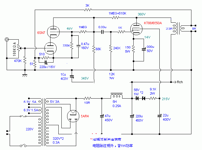
6550 胆机图纸
6550 胆机图纸
6550 胆机电路图
2023-5-26 16:50
quad22胆机图纸
quad22胆机图纸
quad22胆机电路图
2023-5-26 16:50
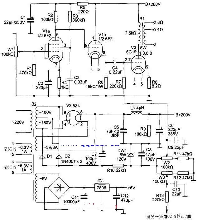
6C19小功率单端胆机的制作
6C19小功率单端胆机的制作
自从玩上了那对在网上被称作“毒喇叭”的12英寸全频单元后,迷上了它如行云流水般顺滑自然的声音,同时也深深体会到,单端胆后级实在是全频的最佳拍档。笔者已经拥有3台分体的单端后级,分 ...
2023-5-26 16:50
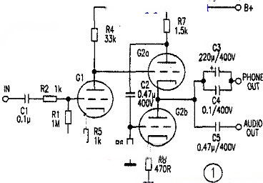
翔声708A胆机耳机功放★_电路
翔声708A胆机耳机功放★_电路
翔声708A胆机耳机功放电路
2023-5-26 16:50
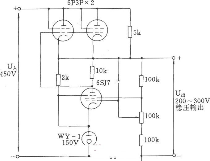
大电流稳压电子管电路
大电流稳压电子管电路
大电流稳压电子管电路,其稳定电流为150~200mA。
2023-5-26 16:50
胆机输出变压器计算中的几种问题
  胆机输出变压器在电子管功放电路中是必不可少的,其质量好坏直接决定胆机性能,对其进行设计和计算不可掉以轻心。焊机派发烧友历经备料、绕制、装配、浸漆烘干等千辛万苦,最后测试发现总 ...
2023-5-26 16:50
SRPP胆前级的制作
SRPP胆前级的制作
SRPP(Shunt Regulated Pust-Pull)电路,即并联调整推挽电路是一款线性接近理想,而失真度、动态以及输出阻抗都比一般甲类放大电路更加好的优秀电路。该电路最早使用在视频领域,所以频率响 ...
2023-5-26 16:50
6N3推6P14单端胆机图纸
6N3推6P14单端胆机图纸
6N3推6P14单端胆机电路图
2023-5-26 16:50
胆管均衡放大器图纸
胆管均衡放大器图纸
胆管均衡放大器电路图
2023-5-26 16:50
6N8P胆机图纸
6N8P胆机图纸
6N8P胆机电路图
2023-5-26 16:50
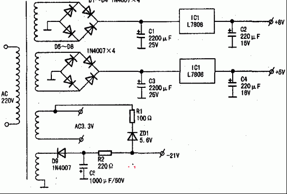
科尔KE-303超级VCD开机全无,按各按键均无反应
科尔KE-303超级VCD开机全无,按各按键均无反应
!   打开机盖,测各组低压交流电输出均正常,+8V直流龟压输出也正常,但+5V电压输出降为+1.2V左右,且不太稳定。该机dianyuan电源电路图见图。  测C3两端电压只有3.58V左右,怀疑IC2已损坏。  用吸 ...
2023-5-26 16:50
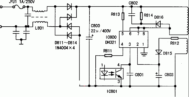
万利达DVD-809读碟即关机,最后发展至开机无电源
万利达DVD-809读碟即关机,最后发展至开机无电源
!   打开机盖,发现保险FU1(1A/250V)已烧毁。换新保险瞬间又烧毁,判定dianyuan电源电路有严重短路,电路见图。  先在路测量滤波电容C800(22μF/400V)两端电阻几乎为零。焊下C800,测量其zuzhi阻 ...
2023-5-26 16:50
新科DVP-8612型DVD机,开机后显示均正常,但无法放入碟片
!   这台吸入式DVD机碟片加载是由安装在机仓仓门上下的红外发射接收对管控制,当红外检测部分出现问题时就会影响加载电路的正常工作,因此首先从这方面查找【故障】。  卸去机仓顶部小板上的螺丝,打 ...
2023-5-26 16:50

QQ|Archiver|手机版|家电维修论坛 ( 蜀ICP备19011473号-4 川公网安备51102502000164号 )

GMT+8, 2025-11-20 07:45 , Processed in 0.129458 second(s), 8 queries .

Powered by Discuz! X3.5

© 2001-2025 Discuz! Team.

返回顶部