找回密码
 请使用中文注册
订阅

功放维修

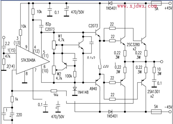
STK3048制作的功放★_集成电路
STK3048制作的功放★_集成电路
集成电路STK3048供电电压高,动态范围大,用于制作滑动甲类功放的电压放大级,简化了电路,调试简单,特此推荐。 ...
2023-5-26 16:51
分立元件功放★_电路
分立元件功放★_电路
分立元件功放电路
2023-5-26 16:51
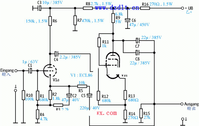
2X60W 纯A类混合功放★_
2X60W 纯A类混合功放★_
这是一款胆石混合功放,原本的设计意图并非是简单的各取所长随意组合。而是使用胆管可以做到最简的一级电压放大兼推动。使信号流经最少的途径。力保原汁原味减少畸变和音染及附加失真。而 ...
2023-5-26 16:51
前置Mark Levisin的JC-2线路图
前置Mark Levisin的JC-2线路图
前置Mark Levisin的JC-2线路图
2023-5-26 16:51
110伏功放★接到200伏行吗?
110伏功放接到200伏行吗?如果吴接会烧坏那些原件。
2023-5-26 16:51
步步高双吸入式DVD-DV995型碟机,通电后显示正常,但不能正常播放
步步高双吸入式DVD-DV995型碟机,通电后显示正常,但不能正常播放
!   通电试机,开机后放入光盘不能正常读盘,出仓需重启dianyuan电源后才能退出光盘。为了方便维修,笔者根据本机实物绘出其dianyuan电源的电路原理图(附图)。测得dianyuan电源供电输出的CN502插座主 ...
2023-5-26 16:51
稳压电子管电路
稳压电子管电路
稳压电子管电路
2023-5-26 16:50
小电流稳压电子管图纸
小电流稳压电子管图纸
小电流稳压电子管电路图
2023-5-26 16:50
胆管大功率的功放★_图纸
胆管大功率的功放★_图纸
胆管大功率的功放电路图
2023-5-26 16:50
TA-292C胆石混合后级功放★_图纸
TA-292C胆石混合后级功放★_图纸
TA-292C胆石混合后级功放电路图
2023-5-26 16:50
805胆机电路
805胆机电路
805胆机电路
2023-5-26 16:50
胆管前置放大器图纸
胆管前置放大器图纸
胆管前置放大器电路图
2023-5-26 16:50
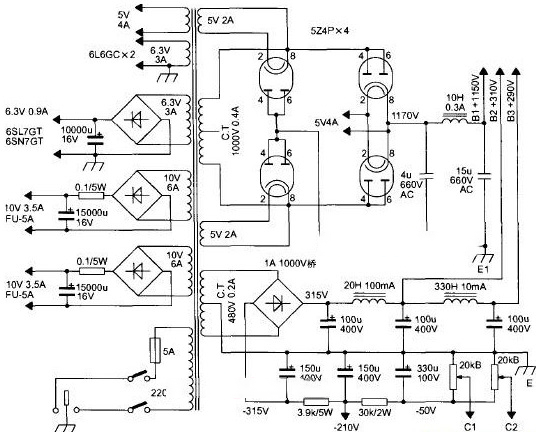
胆管混合整流电源
胆管混合整流电源
胆管混合整流dianyuan电源
2023-5-26 16:50
6P3P+EL34+KT88推挽合并胆机功放★_
6P3P+EL34+KT88推挽合并胆机功放★_
6P3P+EL34+KT88推挽合并胆机功放
2023-5-26 16:50
旧装EL34胆管介绍
EL34大概是现在最多厂机采用的两款强放胆之一,目前在中国、俄罗斯、斯洛伐克三地仍有生产,产量不少,售价又便宜。不过,许多胆机爱好者更想买些旧装新货,甚至是二手货EL34来用。笔者是Marantz 8b的用户, ...
2023-5-26 16:50

QQ|Archiver|手机版|家电维修论坛 ( 蜀ICP备19011473号-4 川公网安备51102502000164号 )

GMT+8, 2025-11-20 05:56 , Processed in 0.092169 second(s), 7 queries .

Powered by Discuz! X3.5

© 2001-2025 Discuz! Team.

返回顶部