找回密码
 请使用中文注册
订阅

功放维修

功放★_管并联工作的实验
功放★_管并联工作的实验
  BFG591是一支很超值的小功放管,当用一支这样的管子作功放输出略显不足时,用两只管子并联工作也不失为一种好办法。所谓功放管并联工作,并不是将管子的三个电极并在一起接入电路就 ...
2023-5-26 16:52
18W胆场输出甲类功放★_
18W胆场输出甲类功放★_
这是一款输出功率18W的甲类功放,末级采用电流串联负反馈电路(输出级自给偏压电阻两端旁路电容被取消),电气性能优越。电路如图。胆机电路图片如下: 子管三只,6N3与6P1都是 ...
2023-5-26 16:52
音色纯美的纯直流Hi-Fi大功率纯甲类功放★_
音色纯美的纯直流Hi-Fi大功率纯甲类功放★_
甲类功放能抵消奇次谐波失真,末级晶体管始终工作在线性范围内,晶体管自始至终处于导通状态,因而不存在交越失真和开关失真等问题;而且甲类功放始终保持着大电流的工作状态,对大动态的 ...
2023-5-26 16:52
功放★_音箱搭配四要素
搭配4要素 功放与音箱配接讲究冷暖相宜、软硬适中,以实现整套器材还原音色呈中性,这仅是从艺术方面考虑。然而从技术方面考虑的要素有: 一、功率匹配 二、功率储备量匹配 三、阻抗匹配 四 ...
2023-5-26 16:52
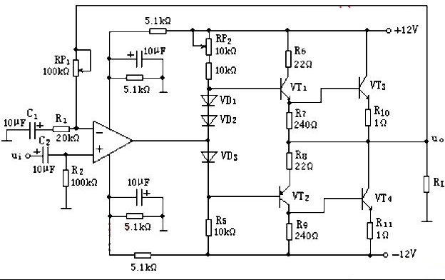
运放推动的OCL准互补功放★_电路
运放推动的OCL准互补功放★_电路
该音频功率放大电路采用一运算放大器组成驱动级,晶体三极管VT1~VT4组成复合式互补对称电路,担任功率放大。电路总增益 Au=(R1+R3)/R1,RL为扬声器。交流信号的工作过程与简单的互补对 ...
2023-5-26 16:52
功放★_是否要接负载后启动
一般来说,功率放大器应该在接妥负载以后,才能接通dianyuan电源开启机器,融容易造成损坏,特别是在有输入信号时,接通dianyuan电源而又不接负载,危险性更大。对于电子管功率放大器、A类 ...
2023-5-26 16:52
功放★_配置
扬声器系统要高质量的重放出各种音乐节目,那么根据音乐信号的属性,其峰值因子约为10-15dB从保证音质这个角度来说功放应在此动态范围内不发生任何限幅情况,即功放的最大输出功率应是扬声 ...
2023-5-26 16:51
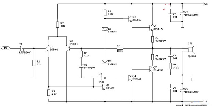
晶体管OCL功放★_电路制作
晶体管OCL功放★_电路制作
一个朋友问我,装的TDA2030功放如果要升级,做什么?我^_^笑了,对于刚入门的朋友我还能说什么呢。我说:装IC的电路其实能学到的东西不多,你不如装个晶体管分立元件的功放吧。 所以就 ...
2023-5-26 16:51
电子管功放★_制作技巧
电子管音频功率放大器,以其卓越的重放音质,广受HiFi发烧友的青睐。市售成品电子管功放动辄数千元,乃至上万元,如此高价是大多数爱好者无法企及的。爱好者说得好:“自己动手,丰衣足食 ...
2023-5-26 16:51
功放★_配接
在设计、安装一套音响系统时,不免遇到功放与音箱的配接问题。在音色方面,会注意其搭配上是否冷暖相宜、软硬适中,最终使整套器材还原音色呈中性,这仅是从艺术方面考虑。从技术方面考虑 ...
2023-5-26 16:51
功放★_的选购知识
功放作为音响设备的心脏,其性能的好坏直接影响声音效果。 功率选择需与环境匹配 选购功放时,要对家庭环境和与功放相搭配的音响器材有一个全面的了解。看外形设计是否符合自己 ...
2023-5-26 16:51
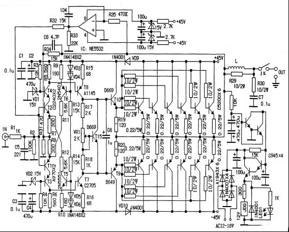
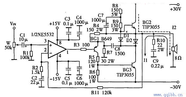
运放NE5532驱动准甲类30W功放★_电路制作
运放NE5532驱动准甲类30W功放★_电路制作
这是一种带自举作用的新颖OCL功放电路,其电路原理如附图所示,由NE5532(也可以使用其它运放)与两只大功率NPN三极管组成。BG1/R4/R5/R6/R7组成推动级,其中R4/R7决定了后级电路的增益。B ...
2023-5-26 16:51
功放★_功率匹配
为了达到高保真聆听的要求,额定功率应根据最佳聆听声压来确定。我们都有这样的感觉:音量小时、声音无力、单薄、动态出不来,无光泽、低频显著缺少、丰满度差,声音好像缩在里面出不来。 ...
2023-5-26 16:51
功放★_维修故障检修简易法
1.把功放部分的dianyuan电源电压降低,比如:功放部分电压是正负电压45V的就用正负20V电压来检修,本文由家电维修杂志论坛http://www.jdwx.cn/收集资料,这样比较安全。  2.修理功放电路时一定 ...
2023-5-26 16:51
2.1的功放★_原理图
2.1的功放★_原理图
2.1的功放原理图
2023-5-26 16:51

QQ|Archiver|手机版|家电维修论坛 ( 蜀ICP备19011473号-4 川公网安备51102502000164号 )

GMT+8, 2025-11-20 07:45 , Processed in 0.125018 second(s), 8 queries .

Powered by Discuz! X3.5

© 2001-2025 Discuz! Team.

返回顶部