找回密码
 请使用中文注册
订阅

功放维修

数字功放★_制作原理
数字功放★_制作原理
1.概述 一般认为,功率放大器根据其工作状态可分为5类。即A类、AB类、B类、C类和D类。在音频功放领域中,C类功放是用于发射电路中,不能直接采用模拟信号输入,其余4种均可直接采用模拟音频 ...
2023-5-26 16:52
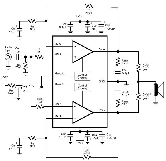
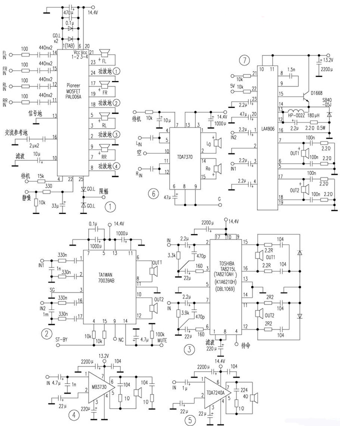
汽车音响_专用BTL型功放★_IC介绍及图纸
汽车音响_专用BTL型功放★_IC介绍及图纸
本文就车用收放机【故障】率最高的功放部分,结合本人实测和搜集资料对这类IC作一专门介绍。1.品牌机的专用IC 图1是日本先锋公司汽车音响专用功放IC PAL006A(实测机型DEH-P3300),该IC ...
2023-5-26 16:52
功放★_机维修检修思路技巧
.【故障】现象奇声AV-737功放,在播放中途,有时自动进入杜比序列噪音测试状态,按TEST键能退出测试。测试模式正确,其它功能正常。   分析与检修,本文由家电维修杂志论坛http://www.jdwx.cn ...
2023-5-26 16:52
LM4780功放★_电路原理图
LM4780功放★_电路原理图
LM4780功放电路原理图
2023-5-26 16:52
功放★_分类
按功放中功放管的导电方式不同,可以分为甲类功放(又称A类)、乙类功放(又称B类)、甲乙类功放(又称AB类)和丁类功放(又称D类)。 甲类功放是指在信号的整个周期内(正弦波的正负 ...
2023-5-26 16:52
功放★_维修
一、整机不工作 整机不工作的【故障】表现为通电后放大器无任何显示,各功能键均失效,也无任何声音,像未通电时一样。 检修,本文由家电维修杂志论坛http://www.jdwx.cn/收集资料时首先应检查dia ...
2023-5-26 16:52
功放★_功率储备量匹配
音箱:为了使其能承受节目信号中的猝发强脉冲的冲击而不至于损坏或失真。这里有一个经验值可参考:所选取的音箱标称额定功率应是经理论计算所得功率的三倍。 功放:电子管功放和晶体管功 ...
2023-5-26 16:52
功放★_阻尼系数的匹配
阻尼系数KD定义为:KD=功放额定输出阻抗(等于音箱额定阻抗)/功放输出内阻。 由于功放输出内阻实际上已成为音箱的电阻尼器件,KD值便决定了音箱所受的电阻尼量。KD值越大,电阻尼越重 ...
2023-5-26 16:52
并联推挽胆机功放★_
本文介绍的胆机功放具有以下特点:一、功放管采用并联推挽的形式,其输出阻抗降低,输出变压器的电感量减少,匝数、分布电容、漏感亦可随之而减少;其频响可向高端延伸。二、dianyuan电源 ...
2023-5-26 16:52
功放★_维修检修思路
HI-FI音响与AV放大器的常见【故障】有整机不工作、无声音输出、音轻、噪声大、失真、啸叫等。 下面介绍各种【故障】的检修,本文由家电维修杂志论坛http://www.jdwx.cn/收集资料思路与检修, ...
2023-5-26 16:52
纯直流场效应管功放★_电路
纯直流场效应管功放★_电路
【电路原理】 这款场效应管功放,适合那些倾心于电子管音色,因而各种原因无法自制出靓声的胆后级发烧友。此款双极型场效应管功放与电子管的输出特性极为相似,频率特性好,音色与胆后级相 ...
2023-5-26 16:52
功放★_性能指标
功放的主要性能指标有输出功率,频率响应,失真度,信噪比,输出阻抗,阻尼系数等。 输出功率:单位为W,由于各厂家的测量方法不一样,所以出现了一些名目不同的叫法。例如额定输出 ...
2023-5-26 16:52
TDA2030A制作的音频功率放大器
TDA2030A制作的音频功率放大器
TDA2030A是德律风根生产的音频功放电路,采用V型5 脚单列直插式塑料封装结构。如图1所示,按引脚的形状引可分为H型和V型。该集成电路广泛应用于汽车立体声收录音机、中功率音响设备,具有 ...
2023-5-26 16:52
OTL功放★_电路
OTL功放★_电路
OTL功放电路,用在需要放大语音的电路上
2023-5-26 16:52
车载功放★_额定功率
额定功率是车载功放在不产生失真的情况下,能够持续稳定工作的功率。只有这个参数才能真正反映车载功放的工作状态。 在选购车载功放时,也一定要注意与车载扬声器的功率匹配问题,也就是 ...
2023-5-26 16:52

QQ|Archiver|手机版|家电维修论坛 ( 蜀ICP备19011473号-4 川公网安备51102502000164号 )

GMT+8, 2025-11-20 05:56 , Processed in 0.085550 second(s), 8 queries .

Powered by Discuz! X3.5

© 2001-2025 Discuz! Team.

返回顶部