找回密码
 请使用中文注册
订阅

功放维修

功放机检修思路和维修技巧
Hi-Fi音响功放电路与AV功放机 放大器常见故障有整机不工作、无声音输出、声音轻、输出噪声大、声音失真、音箱啸叫等故障表现为。 下面我介绍各种故障的检修思路与检修技巧。 1、整机不工作 整机不工作的故 ...
2023-5-26 16:54
霸王FVD DV-999L SPHE8202R 25T80 CD5888
霸王FVD DV-999L SPHE8202R 25T80 CD5888
自读的好数据093502ryx8ett8y2v2vppw.zip093502ryx8ett8y2v2vppw.zip
2023-5-26 16:54
各位前辈,诚求皇冠dc300a功放电路图
各位前辈,诚求皇冠dc300a功放电路图
2023-5-26 16:54
先科ST269 HD5888 8202L 25T80
先科ST269 HD5888 8202L 25T80
自读的好资料214026p04s114mrm98sa12.rar
2023-5-26 16:54
雅马哈RX-V373功放集成块STK433-330发热,供电是多少
雅马哈RX-V373功放集成块STK433-330发热,供电是多少
请问这种功放管须要多少伏电压供电的..现在不能开机.我没有把他安装回去,,安装回去发热很厉害.但是还是不能开机..不知道什么问题.功放型号是雅马哈RX-V373.....故障是因为放太大声导致不开机的.功放管是STK433-330 ...
2023-5-26 16:54
我新来的上传我用的DVD数据
附件不显示,请到这里下载http://www.jdwx.cn/thread-333285-1-1.html
2023-5-26 16:54
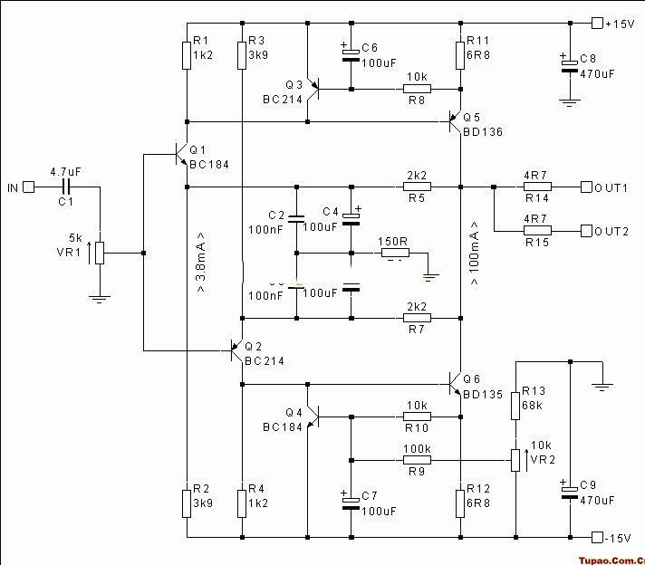
分享用两个分立元件晶体管甲类耳放电路图
分享用两个分立元件晶体管甲类耳放电路图
两个JLH耳机放大器电路已包括在内 第一个电路最初发表于1979年1月高保真新闻和记录审核。它实际上是一个A类放大器的修改,以适应更高的阻抗负载。我没有原始文章的完整副本,但上市后的电路图,一些对这个设计的性 ...
2023-5-26 16:54
音箱设计DIY拆机乐园的封刀之作
一、发烧的经历10多年来我共设计了9对音箱,时间长的做了一年多,短的也做了好几个月。其中:第一对是尝试之作,居然很成功,音质也不错,转让给一位熟人后,人家也是挺中意,于是有了后续的作品;第二对、第三对是 ...
2023-5-26 16:54
国产功放维修
国产功放维修
请问各位 此功放大管坏了换上后是调中点是调R48还是调R61啊
2023-5-26 16:54
功放机安全检修思路介绍
功放机安全检修思路介绍
功放机安全检修思路介绍功放机的前置板工作于低电压、小信号状态,故障几率相当低。功放板则不同,它工作时,要受动态大电流的冲击,故障几率往往较高,再加上设计功率放大电路时,为了得到理想的频响和较高的共模抑 ...
2023-5-26 16:54
山水功放DM-10A旗舰功放不开机维修一例
山水功放DM-10A旗舰功放不开机维修一例
山水功放DM-10A旗舰功放不开机维修一例 这台功放的故障是不能开机,有时通电后花屏,有时通电后满屏白色高亮。据用户反应这台功放放在家里近一年没有使用,一直处于待机状态,因为它的交流开关设在机身背后,操 ...
2023-5-26 16:54
安桥CS-V635型迷你组合音响不显示维修一例。
维修实例三:安桥CS-V635型迷你组合音响不显示维修一例。 此机开机不显示,但是可以读碟播放,其他都正常。用户反应说自己更换激光头以后出现的故障。该机激光头老化不读碟以后,用户自己拆来换激光头,更换后可以读 ...
2023-5-26 16:54
安桥迷你组合音响CS-325不开机维修一例。
维修实例二:安桥迷你组合音响CS-325不开机维修一例。 这台安桥325机通电后显示屏不亮,遥控和按键都不能开机,拆机后测量待机5伏正常,开机键并不老化,接触良好,遥控信号也正常。显示屏的灯丝工作电压交流-28伏正 ...
2023-5-26 16:54
维修实例一:安桥CR-305X迷你型组合音响维修不读碟。
维修实例一:安桥CR-305X迷你型组合音响维修不读碟。 此机在当地的家电维修部修过,没有解决问题后转送我维修部。拆机时发现,原装镙丝已经不齐,这是一般维修从业人员经常犯的一个小错误,拆了镙丝到处扔,装机 ...
2023-5-26 16:54
ONKYO 安桥TX-SR8550功放不开机维修一例
ONKYO 安桥TX-SR8550功放不开机维修一例 故障表现为:功放接电源后无任何批示,按下开机键无任何反应,批示灯不亮。 开机检测:220伏交流电进入,等机电源输出12伏和10伏,经排线JL901B送到主板处理,测到CPU工作电 ...
2023-5-26 16:54

QQ|Archiver|手机版|家电维修论坛 ( 蜀ICP备19011473号-4 川公网安备51102502000164号 )

GMT+8, 2025-11-20 00:11 , Processed in 0.111171 second(s), 7 queries .

Powered by Discuz! X3.5

© 2001-2025 Discuz! Team.

返回顶部