找回密码
 请使用中文注册
订阅

功放维修

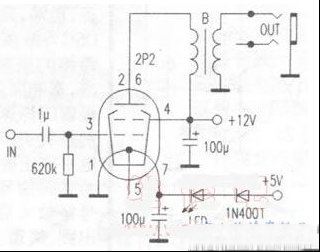
低屏压电子管耳机放大器(图)
低屏压电子管耳机放大器(图)
2P2是一只直热式功率放大电子管,笔者用它制作了一款低屏压耳机放大器,用它对光驱输出的信号进行放大,见附图。 2P2所用的屏压为12V,此时屏极电流是0.35mA。灯丝电压只要1.5V或3V供电就够了。具体 ...
2023-5-5 11:15
dB的含义
单位dB是一个在电子方面使用得非常广泛的,它是测量和比较一个系统的功率,电压和电流大小的相对单位.后来由于科技的进步,认识到人类对声音的响应是按对数规律变化的,于是有了一个单位就是贝尔(Bel)是电话的 ...
2023-5-5 11:15
加热法拆修电动式扬声器
扬声器在使用中因为超负荷或者通过直流等原因,导致音圈散乱、烧毁音圈,或因潮湿、外力碰撞等使纸盆变形,造成碰圈等各种故障。在业余条件下,与更换扬声器相比,修理是十分经济而且可行的。 扬声器绝大 ...
2023-5-5 11:15
MIDI的含义
与以上数字音乐格式具有质的区别,MIDI这种播放指令序列文件是乐器数字化接口的简写,是由日本和美国几家著名电子乐器厂商于1983年共同制定的数字音乐/电子合成器的统一国际标准,它的出现解决了各个不同厂 ...
2023-5-5 11:15
使用胆石复合管的甲类功放(图)
使用胆石复合管的甲类功放(图)
以甲类方式工作的胆功放输出功率一般都较小。究其原因,除了甲类功放本身的效率较低以外,阴极电流大多数在100mA以内。为了解决这个矛盾,人们尝试着将电子管与VMOS管复合起来使用,有点类似晶体管的达林顿 ...
2023-5-5 11:15
MP3的含义
MP3这个当今最为热门也最富争议的话题早在一两年前就引爆了全球的数字音乐浪潮。MP3最先由德国的Fraunhofer IIS-A在1987年开发出来,在1989年取得专利权,并在1992年合并到Moving Picture Experts Group (M ...
2023-5-5 11:15
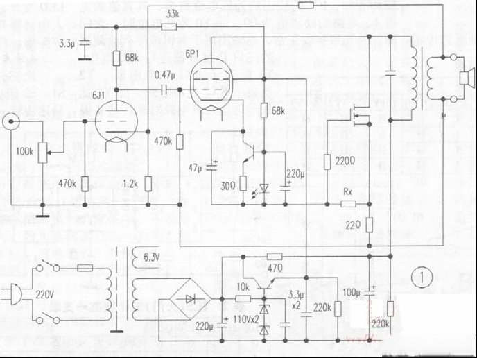
6P14并联单端胆机(图)
6P14并联单端胆机(图)
本机将电源与音频放大部分用两个机箱分开焊制,配用接插件连接,可使各项指标有效提高。 6P14为高S管。并管后S在j极管状态下为24mA/V,所以必须作防振设计,电阻RF1~RF4为防振电阻。 推动级第一 ...
2023-5-5 11:15
100W胆味功放(图)
100W胆味功放(图)
本机采用电子管与集成功放块有机地结合,使该机具有较大的输出功率和柔顺、甜美的音乐味。 输入级采用电子管6N3组成一级共阴极放大电路。每声道用1只6N3。其内部双三极管并联使用,以降低其输出阻抗。 ...
2023-5-5 11:15
中间变压器的胆管校声电路(图)
中间变压器的胆管校声电路(图)
本文的中间变压器用15W R型铁心,一二次侧分别用φ0.15mm的漆包线乱绕。匝数比为1:1.6,图1次级为14000T,直流电阻1.4k。图2次级8700T,直流电阻910Ω。图l变压器在骨架上分三段。图2变压器在骨架上分 ...
2023-5-5 11:15
6.1声道家庭影院的布局与调整
购置一套系统,应首先选好器材,再因地制宜地牲客厅中进行合理的安放和仔细的调整,只有视听效果达到最佳才能体验到真正意义上的“家庭影院”。下面介绍本人配置的6.1声道系统调整经验。 除重低音箱外 ...
2023-5-5 11:15
安全检修功放一法(图)
安全检修功放一法(图)
根据多年功放机的检修经验表明,在损坏的故障机中,或单独或伴随其他故障而连带损坏功放管的占一半以上。因此,快速、安全地检修此类故障机,乃是维修者要掌握的基本技巧之。 功放管工作在高电压、大电流 ...
2023-5-5 11:15
3×10W音频功放TA8256HV简介(图)
3×10W音频功放TA8256HV简介(图)
TA8256HV是日本东芝公司的一款三通道(每通道10W)音频功率放大器。 内置三路放大电路及静音环路。具有工作电压范围宽(15V~35V)、失真度小(<0.5%)、噪音低、功率增益高(>30dB)等优点。其内部还有开关机 ...
2023-5-5 11:15
高效率甲乙类功放(图)
高效率甲乙类功放(图)
在本电路中,Q1-Q4组成全对称全互补差分输入级,静态电流为1mA。Q5、Q6组成电压放大级,静态电流为12mA,需安装散热片。Q7、Q8为驱动级,静态电流为24mA。这样电压放大和驱动级均工作在纯甲类状态,Q9~Q12每管 ...
2023-5-5 11:15
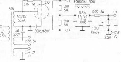
用2A3做超值胆机电源(图)
用2A3做超值胆机电源(图)
为“简洁至上”,提高电路的综合效能,用一只2A3胆管做半波整流。栅屏间的6.8k电阻是限流电阻,防止大电流烧毁栅极;1000pF电容滤去热电子噪声和相当部分杂讯尖峰;接入一只成品60H扼流圈做平滑滤波,扼流 ...
2023-5-5 11:15
功放末级特殊故障检修(图)
功放末级特殊故障检修(图)
故障表现为 多台杂牌功放机当音量小时,无明显异常。当开大时,出现严重的失真,声音沙哑,感到无力、堵塞,左右两声道故障一样,其电路见附图所示,另一声道电路和保护电路未画出。 故障分析功放机产生 ...
2023-5-5 11:15

QQ|Archiver|手机版|家电维修论坛 ( 蜀ICP备19011473号-4 川公网安备51102502000164号 )

GMT+8, 2025-11-22 12:23 , Processed in 0.128933 second(s), 8 queries .

Powered by Discuz! X3.5

© 2001-2025 Discuz! Team.

返回顶部