找回密码
 请使用中文注册
订阅

功放维修

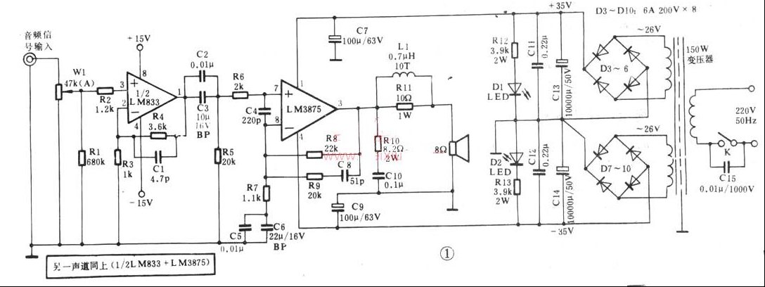
用LM3875和LM833制作的40W×2高保真合并式功放
用LM3875和LM833制作的40W×2高保真合并式功放
单片集成功率放大器LM3875(及LM3876)它是发烧友所熟悉的LM1875升级产品,具有很高性能指标。它在20Hz~20kHz频率范围内,在负载为8Ω时,可连续输出40W以上的平均功率,但谐波失真(THD)只有0.05%。另外,芯片 ...
2023-5-5 11:17
迪桑R-707收音机原理分析
迪桑R-707收音机原理分析
迪桑牌R-707AM/FM是广州迪生电子有限公司生产的一款立体声收音机,款式新颖,流线型机身配以皮带夹,携带方便。收音机的立体声耳机插座兼FM外接天线接口。不插耳机时为机内扬声器放音,此时为提高FM广播的收听 ...
2023-5-5 11:17
高保真音箱分频器的设计
高保真音箱分频器的设计
分频器英文为Crossover Network,直译应为“交叠网络”,中文已经约定俗成的译为分频器了。但我先前曾撰文提出异议,实际上,译为“分频器”对于实用来说并不是很贴切,或许“合频器”或“合成器”会更加贴切, ...
2023-5-5 11:17
华声168放音机电路原理图
华声168放音机电路原理图
2023-5-5 11:17
华声188放音机电路原理图
华声188放音机电路原理图
2023-5-5 11:17
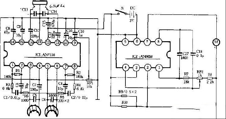
用LAG668构成的单片录音机电路图
用LAG668构成的单片录音机电路图
2023-5-5 11:17
XIN牌G8150录音机电路原理图
XIN牌G8150录音机电路原理图
2023-5-5 11:17
胆机产生失真的原因及消除的方法
胆机产生失真的原因及消除的方法
胆机工作时常会产生谐波失真。通过频谱分析发现,多数胆机的低次谐波较强,且以二次谐波为主,各次谐波降幂减弱。高次谐波很小,听感丰满而明亮,充满生气,透明感好,声底纯静,这是有益的一面。但是,如果我 ...
2023-5-5 11:17
HENTRMP A990GF广播扩音机功率放大电路
HENTRMP A990GF广播扩音机功率放大电路
2023-5-5 11:17
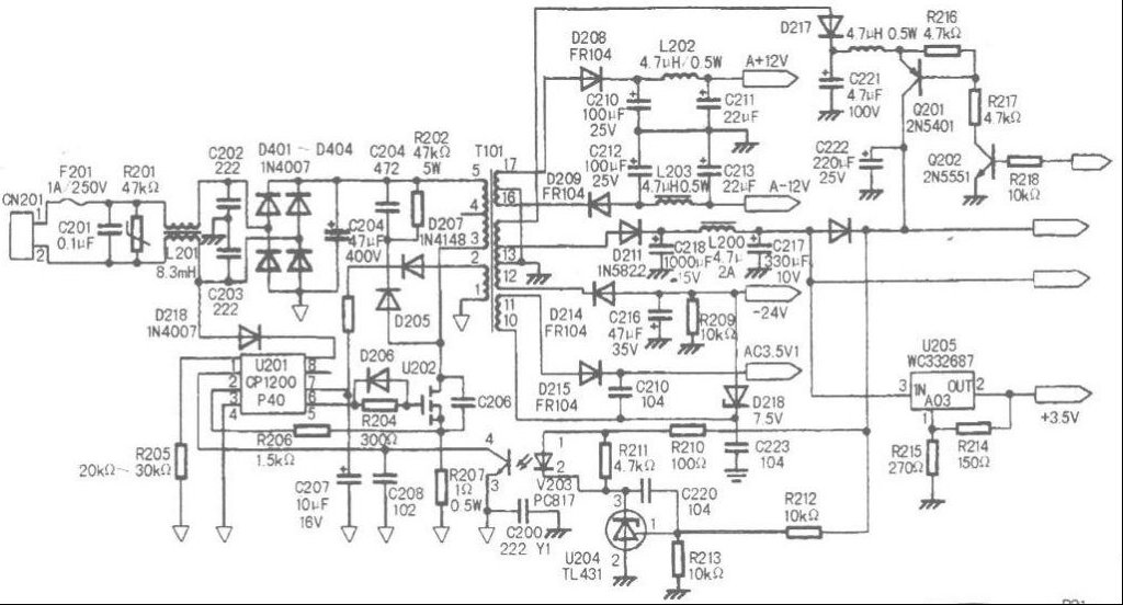
一款改进型低音炮电源电路
一款改进型低音炮电源电路
2023-5-5 11:17
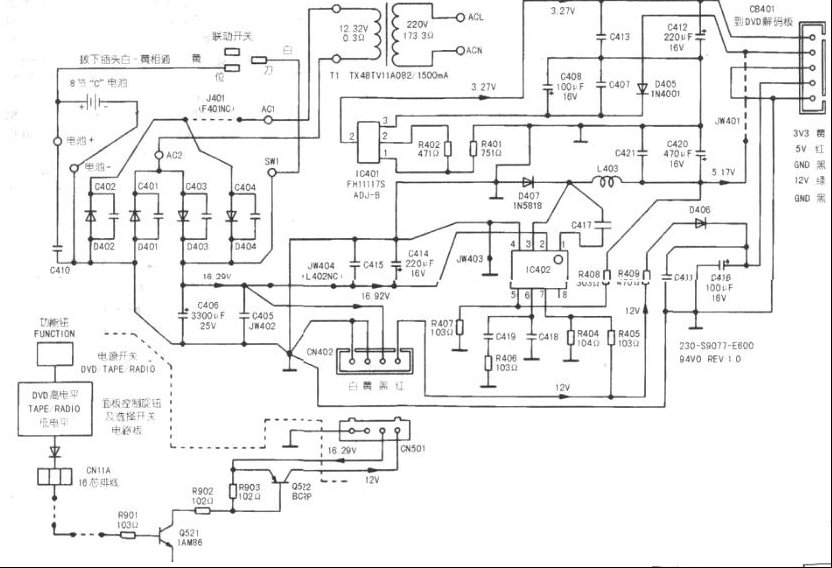
奇声4026 DVD影碟机电源板电路图
奇声4026 DVD影碟机电源板电路图
2023-5-5 11:17
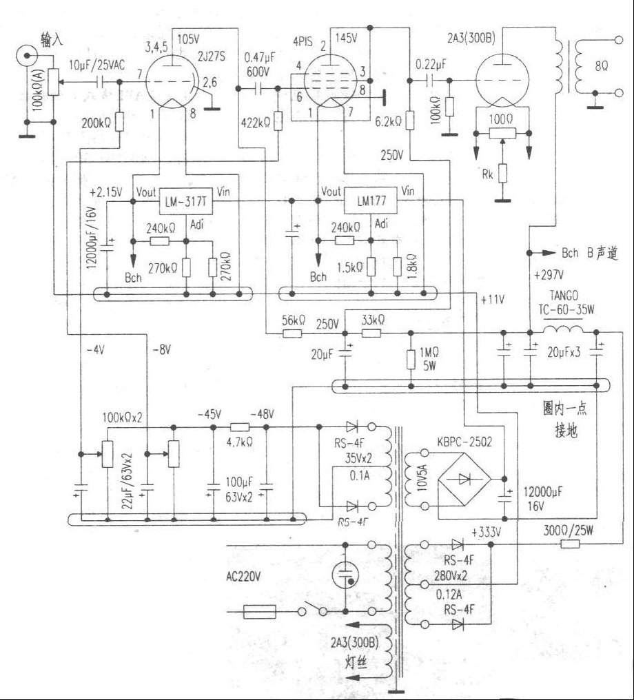
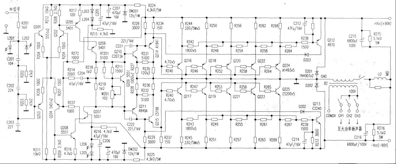
用4PISRC耦合驱动级组成的全直热管Hi-Fi功放电路
用4PISRC耦合驱动级组成的全直热管Hi-Fi功放电路
2023-5-5 11:17
雷登PC-9037手提式DVD机直流变换及稳压电源电路图
雷登PC-9037手提式DVD机直流变换及稳压电源电路图
2023-5-5 11:17
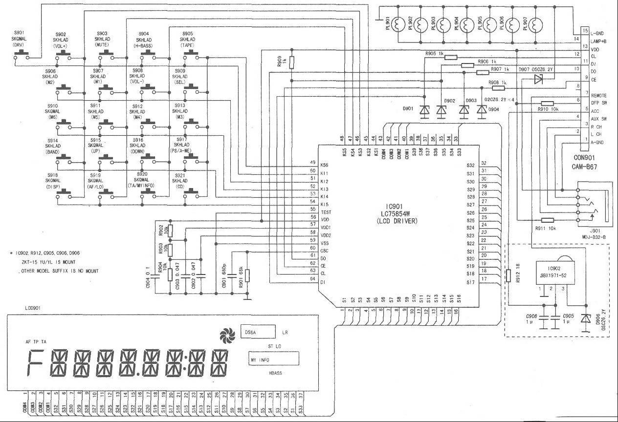
爱华CT-R419汽车音响电路原理图
爱华CT-R419汽车音响电路原理图
2023-5-5 11:17
爱华CT-R409汽车音响电路原理图
爱华CT-R409汽车音响电路原理图
2023-5-5 11:17

QQ|Archiver|手机版|家电维修论坛 ( 蜀ICP备19011473号-4 川公网安备51102502000164号 )

GMT+8, 2025-11-22 10:54 , Processed in 0.132407 second(s), 8 queries .

Powered by Discuz! X3.5

© 2001-2025 Discuz! Team.

返回顶部