家电维修网

 找回密码
 注册
查看: 671|回复: 1

电源管理芯片FA5696引脚功能

[复制链接]

小编

回帖
118
主题
1243
积分
39671
在线时间
0 小时
注册时间
2005-3-5
最后登录
2025-9-1
发表于 2021-5-30 08:52 | 显示全部楼层 |阅读模式
概述:FA5696是一款功率因数校正变换器集成电路IC芯片。它采用高压CMOS工艺的功耗,同时具备多种故障保护功能,FA5696一般常用作于电源板电路中。FA5696采用SOP 8引脚封装工艺,其外观实物如下图所示。
18a7aca5b0ccc79c9b8307656b2741f9.jpg

一、FA5696功能和特性
* 使用输入电压检测电阻器,待机功率非常低
* 高精度过流保护:0.6V±5%
* 由于最大频率限制,提高了轻负载时的功率效率
* 启动时无声音
* 软启动和软OVP功能
* CMOS工艺的低电流消耗
* 启动:80μA(最大值),工作:2mA(典型值)
*能够直接驱动功率MOSFET
   输出峰值电流,源:1000mA,汇:1000mA
   通过双OVP功能保护输出电解电容器,即使在输出检测中发生故障。
* 反馈(FB)引脚开路/短路保护
* 欠压锁定:FA5695:13V开/9V关    FA5696:9.6V开/9V关
* 重启定时器

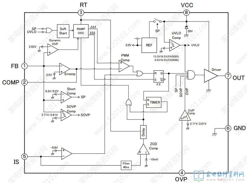
二、FA5696引脚功能
9cc579723a5dcd11c460db2ce73f66ad.jpg
a43e08c99ff53efc3dcc0ee466c7707e.jpg

二、FA5696内部方框图
339026225dc95fb57936e190716fa5bf.jpg

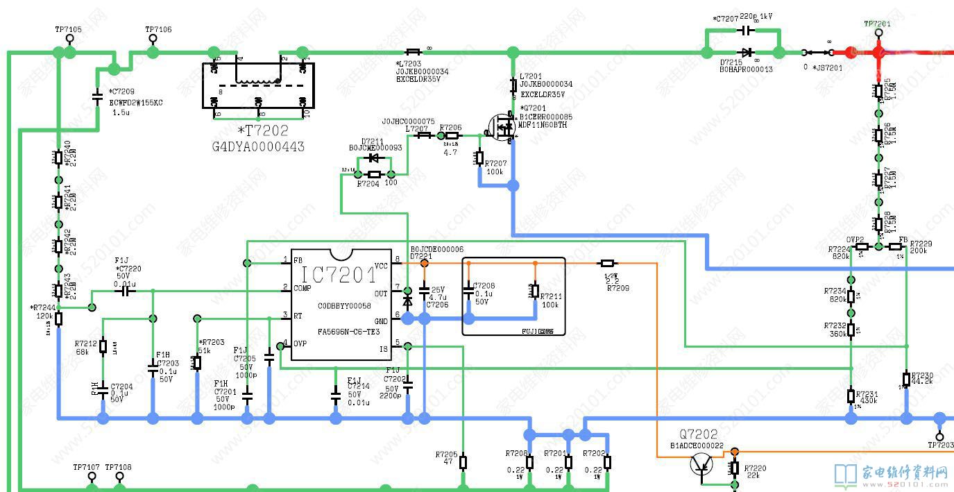
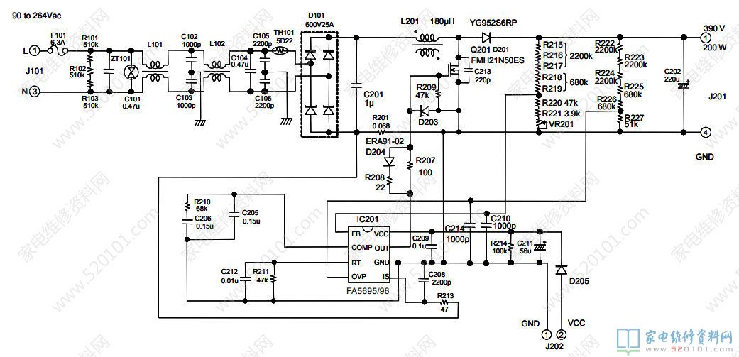
三、FA5696典型应用电路
1、常规典型应用电路
2、电源板实例电路

四、FA5696极限参数
a01d5c8eca08d95d71ff6d4975a7f39a.jpg




初级研究师

Rank: 15Rank: 15Rank: 15Rank: 15Rank: 15

回帖
929
主题
9
积分
25768
在线时间
71 小时
注册时间
2019-3-31
最后登录
2025-10-10
发表于 2021-5-30 21:35 | 显示全部楼层
感谢分享,辛苦了。
回复 支持 反对

使用道具 举报

您需要登录后才可以回帖 登录 | 注册

本版积分规则

QQ|门户地图|网站地图|家电维修|手机版|家电维修技术论坛 ( 蜀ICP备14030498号-16 川公网安备51102502000162号 )

GMT+8, 2025-10-11 07:01

Powered by Discuz! X3.4

© 2001-2023 Discuz! Team.

快速回复 返回顶部 返回列表