家电维修网

 找回密码
 注册
查看: 1713|回复: 5

康佳LC32HS62B液晶电视绿灯亮黑屏通病技改方法

[复制链接]

高级工程师

Rank: 11Rank: 11Rank: 11Rank: 11

回帖
184
主题
161
积分
2500
在线时间
0 小时
注册时间
2005-5-28
最后登录
2020-8-4
QQ
发表于 2019-5-21 11:09 | 显示全部楼层 |阅读模式
康佳液晶电视LC32HS62B绿灯亮黑屏通病技改方案

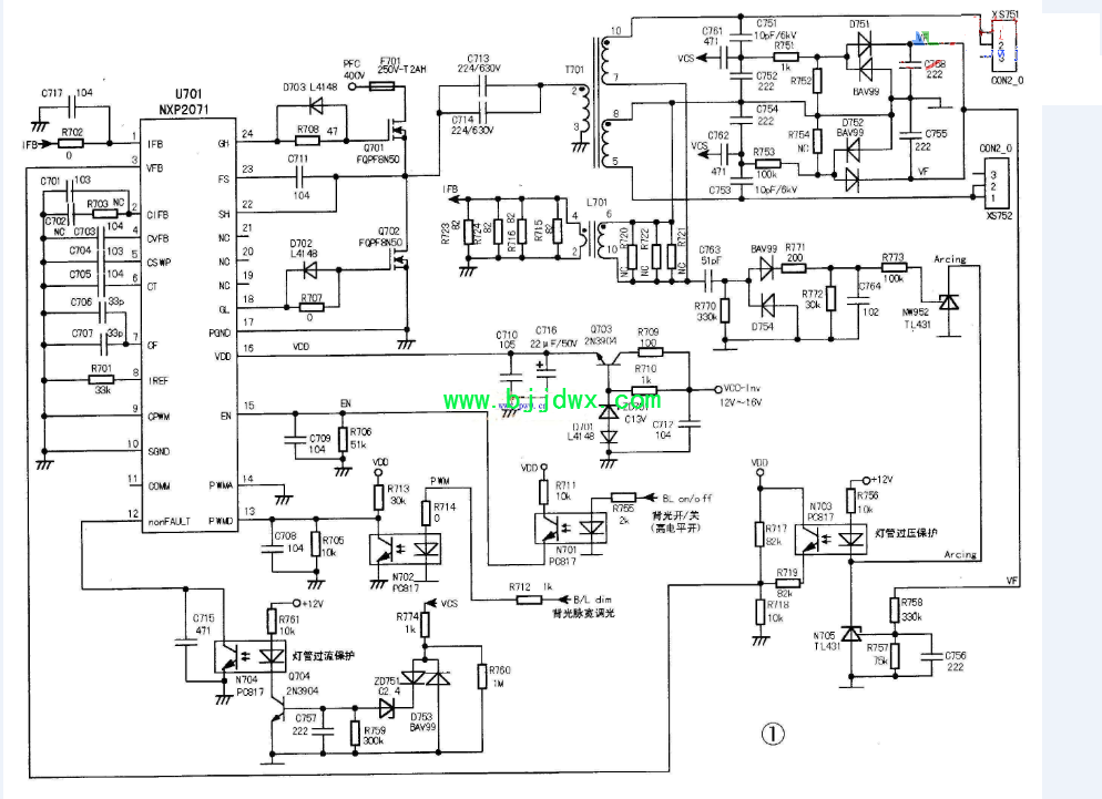
  康佳液晶电视LC32HS62B康佳KIP+L150I12C1/C2-01型IP板将开关电源与背光驱动合做在一块板上,PFC控制芯片为FAN7530(UF901),开关电源控制芯片为FSQ0765(NW901),逆变控制芯片为NXP2071(U701)。该板厂家编号为34006601,版本号为35014097,适用的机型有:LC32ES62(2BOM)、LC32ES62(3BOM)、LC32FS81B(3BOM)、LC32FS81B(2BOM)、LC32FS82B、LC32FS82C(2BOM)、LC32FS82C、LC32GS80C(2BOM)、LC32GS80C(3BOM)、LC32HS62B(2BOM)、LC32HS62B、LC321S68N、LC32IS90N、LC32TS86C(2BOM)等。

  上述机型易出现冷机黑屏故障(背光不亮),反复多次开机后又可正常工作。该故障通常系背光驱动电路中的过压保护起控所致,相关电路如图1所示。实修时,可先按下列方法进行检查,以确认故障部位:

  1.首先短路光耦N701的③、④脚,以强制启动背光,并短路光耦N702的③、④脚,以模拟背光亮度最大,若开机故障依旧,则说明背光开/关与亮度调节电路基本无问题。

  2.短路光耦N704的①、②脚,强制让过流保护电路不起控,若开机故障依旧,则说明故障并非过流保护所致。

  3.短路光耦N703的①②脚,强制让过压保护电路不起控,若试机能正常开机,则说明故障系过压保护起控所致。

  过压保护电路中,由D751、D752、D754、C758、C755、C764、R757、R758等元件组成过压取样电路,输出的取样电压与三端精密稳压器N705、NW952(型号均为TL431)内部的基准电压作比较、放大,然后通过光耦N703送给背光控制芯片U701的③脚。

  由于TL431输入部分是运算放大器,输入阻抗非常高,增益大,加之逆变部分本身就会产生各种干扰,同时冷机灯管易出现异常辉光放电现象,从而产生尖峰脉冲。这些干扰极易导致过压保护电路起控,从而出现背光不亮故障。针对这一原因,厂家给出了以下两种技改方案,供实修时参考:

  康佳lc32hs62b通病技改方案

  方案一:由于TL431是高增益放大器,没有深度负反馈电路,易受干扰而产生误动作,因此可加大TL431输入端的RC积分电路的积分时间,以增强其抗干扰能力,既滤除开机瞬时的尖峰干扰脉冲,同时让过压保护大幅延时,以防止误保护。

  具体而言,在该电路中,R758、R757并联作为RC积分电路中的电阻R,C756为RC积分电路中的电容C。若要增大RC常数,最简单的方法就是增大C756的容量。经过实验,将C756由原来2.2nF(222)改为2.2μF(225)后,故障排除。经过计算,C756改为2.2μF后,积分时间增至原来的1000倍,约63ms,符合过压保护所需的延时时间。

  方案二:由于TL431的输入阻抗本来就非常高,串联电阻R773既会让输入信一号源的阻抗再次增加,又会引来干扰,从而出现误保护,所以可采用降低输入阻抗的办法来增强其抗干扰能力,即将R773由原来100kΩ(104)改为0Ω电阻,或用导线代替。

  另外,有资料称:将电阻R757由原来10kΩ改为3.3kΩ,以确保能给TL431提供稳定工作所需的最小电流(1mA)。其实,这个改动没有多大效果,因为在背光正常工作时,TL431工作在截止状态,更改电阻大小,对工作没有影响。
01.jpg

02.jpg
03.png





初级工程师

Rank: 10Rank: 10Rank: 10

回帖
814
主题
20
积分
1615
在线时间
837 小时
注册时间
2013-10-11
最后登录
2019-9-23
QQ
发表于 2019-5-21 17:55 | 显示全部楼层
分享-康佳LC32HS62B液晶电视绿灯亮黑屏通病技改方法.
回复 支持 反对

使用道具 举报

初级研究师

Rank: 15Rank: 15Rank: 15Rank: 15Rank: 15

回帖
929
主题
9
积分
25958
在线时间
71 小时
注册时间
2019-3-31
最后登录
2025-11-25
发表于 2019-5-21 19:52 | 显示全部楼层
谢谢分享。
回复 支持 反对

使用道具 举报

初级研究师

Rank: 15Rank: 15Rank: 15Rank: 15Rank: 15

回帖
90
主题
0
积分
20191
在线时间
54 小时
注册时间
2018-12-15
最后登录
2025-11-26
发表于 2019-5-22 10:14 | 显示全部楼层
谢谢你的分享
回复 支持 反对

使用道具 举报

中级维修师

Rank: 5Rank: 5

回帖
246
主题
7
积分
344
在线时间
72 小时
注册时间
2005-8-5
最后登录
2025-8-22
发表于 2019-9-9 10:19 | 显示全部楼层
谢谢楼主的分享!
回复 支持 反对

使用道具 举报

高级工程师

Rank: 11Rank: 11Rank: 11Rank: 11

回帖
1241
主题
0
积分
2584
在线时间
553 小时
注册时间
2016-4-10
最后登录
2021-10-4
发表于 2019-9-10 17:34 | 显示全部楼层
谢谢分享  技改方法  学习一下
回复 支持 反对

使用道具 举报

您需要登录后才可以回帖 登录 | 注册

本版积分规则

QQ|门户地图|网站地图|家电维修|手机版|家电维修技术论坛 ( 蜀ICP备14030498号-16 川公网安备51102502000162号 )

GMT+8, 2025-11-26 09:39

Powered by Discuz! X3.4

© 2001-2023 Discuz! Team.

快速回复 返回顶部 返回列表