找回密码
 请使用中文注册
查看: 20|回复: 1

RMG88.62C2|程序控制器|利雅路RIELLO

[复制链接]
阅读字号:

3

主题

6

回帖

28

积分

新手

积分
28
发表于 10 小时前 | 显示全部楼层 |阅读模式

马上注册,结交更多好友,享用更多功能,让你轻松玩转社区。

您需要 登录 才可以下载或查看,没有账号?请使用中文注册

×
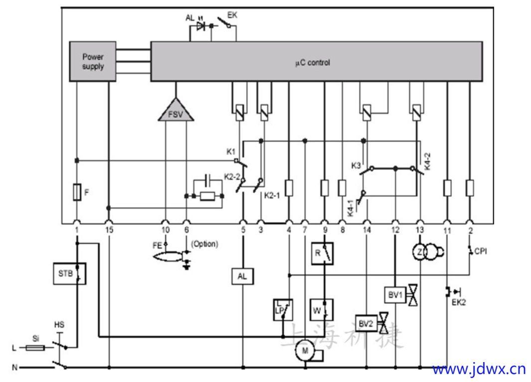
请教一下大神们 有没有人知道 工业燃烧机利雅路程控器引脚定义 型号:RMG88.62C2|程序控制器|利雅路RIELLO

电路图

电路图

程控器线路板

程控器线路板

3

主题

190

回帖

394

积分

入门维修师

积分
394
发表于 1 小时前 | 显示全部楼层
本帖最后由 老家伙 于 2026-1-20 21:12 编辑

你能有这图片,就说明你已经寻查了资料。只不过是英文的。对不?下面是中文的

利雅路(西门子) RMG88.62C2燃烧机控制器说明书.pdf

144.92 KB, 下载积分: 金币 -1

售价: 1 金币  [记录]  [购买]

您需要登录后才可以回帖 登录 | 请使用中文注册

本版积分规则

QQ|Archiver|手机版|家电维修论坛 ( 蜀ICP备19011473号-4 川公网安备51102502000164号 )

GMT+8, 2026-1-20 21:38 , Processed in 0.302185 second(s), 24 queries .

Powered by Discuz! X3.5

© 2001-2026 Discuz! Team.

快速回复 返回顶部 返回列表