找回密码
 请使用中文注册
查看: 11|回复: 0

格力GMV9 Flex大容量侧出风模块化多联机系统原理图(收藏)

[复制链接]
阅读字号:

1613

主题

58

回帖

3万

积分

超级版主

积分
32644
发表于 5 小时前 | 显示全部楼层 |阅读模式

马上注册,结交更多好友,享用更多功能,让你轻松玩转社区。

您需要 登录 才可以下载或查看,没有账号?请使用中文注册

×

9b8c7c6c10d46d39a2b3d99203d0fc38.jpg
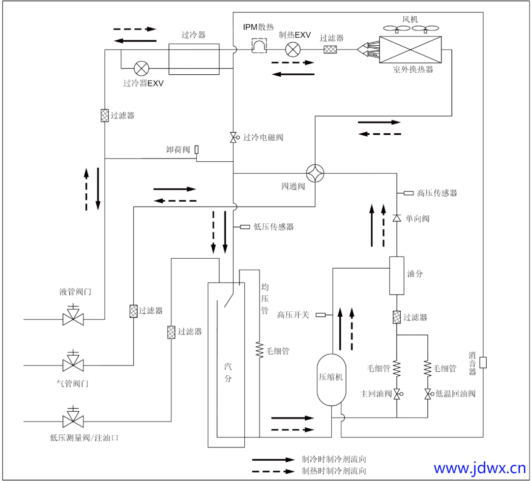
机组原理图
室外机工作原理如下:
内机为制冷模式运行时,室外机根据室内机的运行负荷需求启动运行,室外换热器作为系统的冷凝器,各制冷室内机的换热器并联作为系统的蒸发器,通过室内机的送回风循环实现对室内空间的空气温湿度调节;
内机为制热模式运行时,室外机的四通阀切换为得电状态,室外换热器作为系统的蒸发器,室内机的换热器作为系统的冷凝器,通过室内机的送回风循环实现对室内空间的空气温湿度调节。
工作原理图:

b14965c2e4313fadc9aa662360895483.png
各部件名称和主要功能

1a96b4d38d161be943db2125199803f2.png
1b6d4e73b63dfcda495440b1918f5c20.jpg
.
您需要登录后才可以回帖 登录 | 请使用中文注册

本版积分规则

QQ|Archiver|手机版|家电维修论坛 ( 蜀ICP备19011473号-4 川公网安备51102502000164号 )

GMT+8, 2025-12-17 14:39 , Processed in 0.294002 second(s), 24 queries .

Powered by Discuz! X3.5

© 2001-2025 Discuz! Team.

快速回复 返回顶部 返回列表