找回密码
 请使用中文注册
查看: 14069|回复: 6

小天鹅电磁炉系列图纸

[复制链接]
阅读字号:

82

主题

21

回帖

808

积分

入门维修师

积分
808
发表于 2025-11-30 11:52:37 | 显示全部楼层 |阅读模式

马上注册,结交更多好友,享用更多功能,让你轻松玩转社区。

您需要 登录 才可以下载或查看,没有账号?请使用中文注册

×
小天鹅电磁炉系列图纸
小天鹅 HY-V19电磁炉控制板.jpg
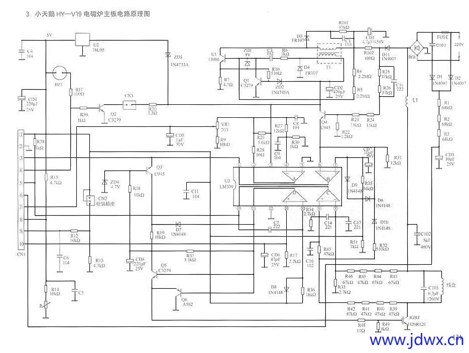
小天鹅 HY-V19电磁炉主板.jpg
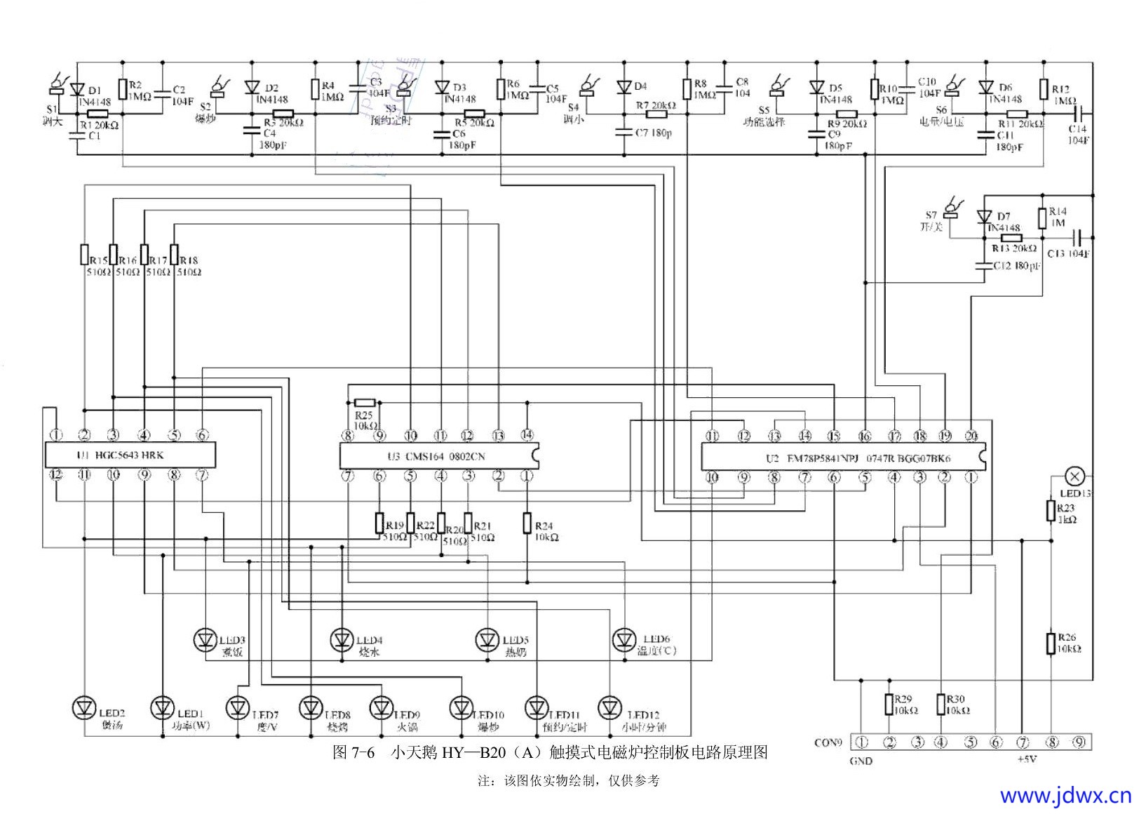
小天鹅HY-B20(A)电磁炉控制板.jpg
小天鹅HY-B20(A)电磁炉主板.jpg
小天鹅HY-G16E(C)电磁炉控制板.jpg
小天鹅HY-G16E电磁炉控制板.jpg
小天鹅HY-G16E电磁炉主板.jpg
小天鹅HY-K20G D电磁炉显示板.jpg
小天鹅HY-K20G D电磁炉主板.jpg
小天鹅HY-K20L电磁炉控制板.jpg
小天鹅HY-K20L电磁炉显示板.jpg
小天鹅HY-K20L电磁炉显示板2.jpg
小天鹅HY-K20L电磁炉主板.jpg
小天鹅HY-K20L电磁炉主板2.jpg
小天鹅HY-K20W电磁炉主板.jpg
小天鹅HY-K20电磁炉显示板.jpg
小天鹅HY-R20电磁炉主板.jpg
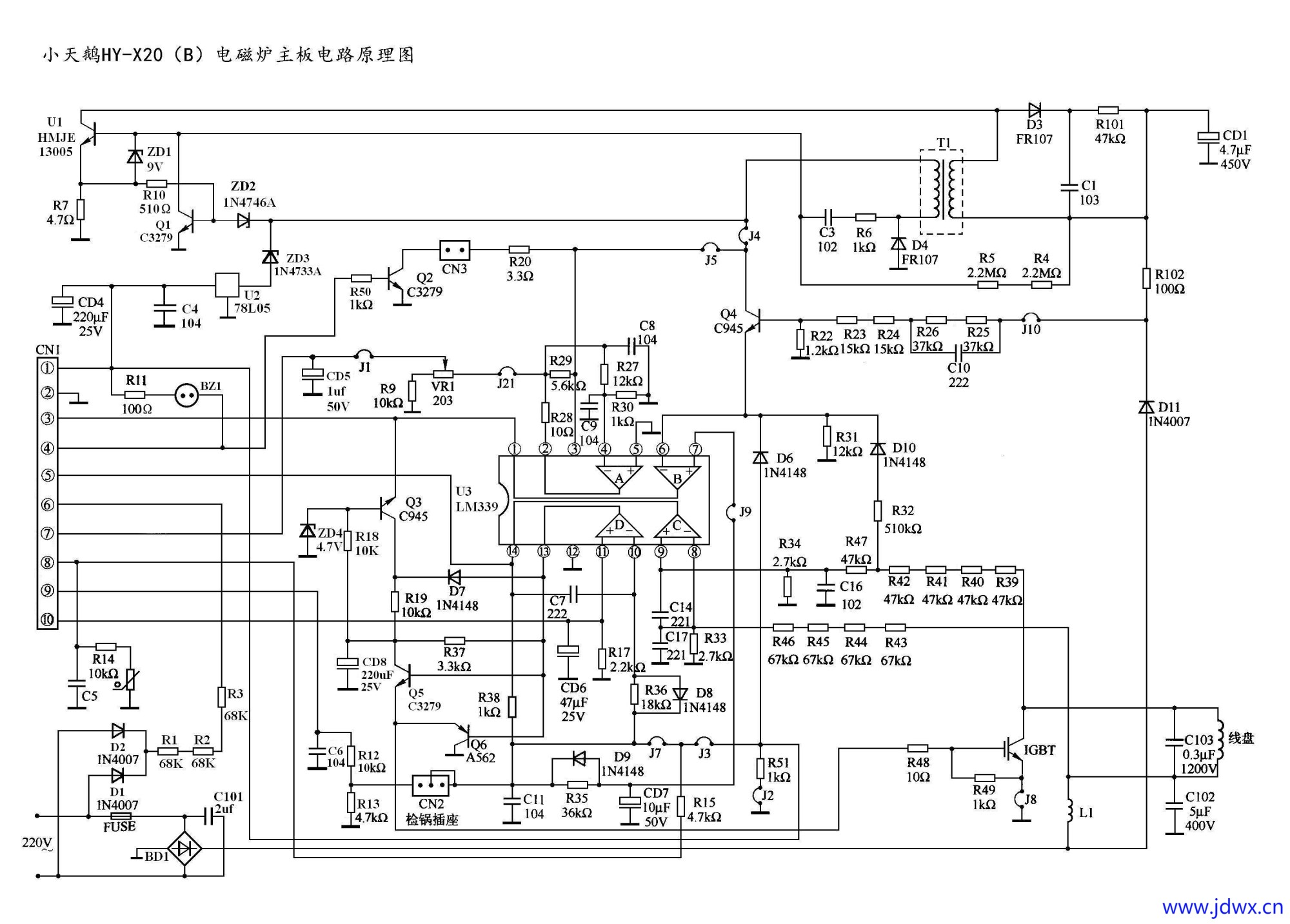
小天鹅HY-U19 HY-X20(B)主板.jpg
小天鹅HY-U19电磁炉控制板.jpg
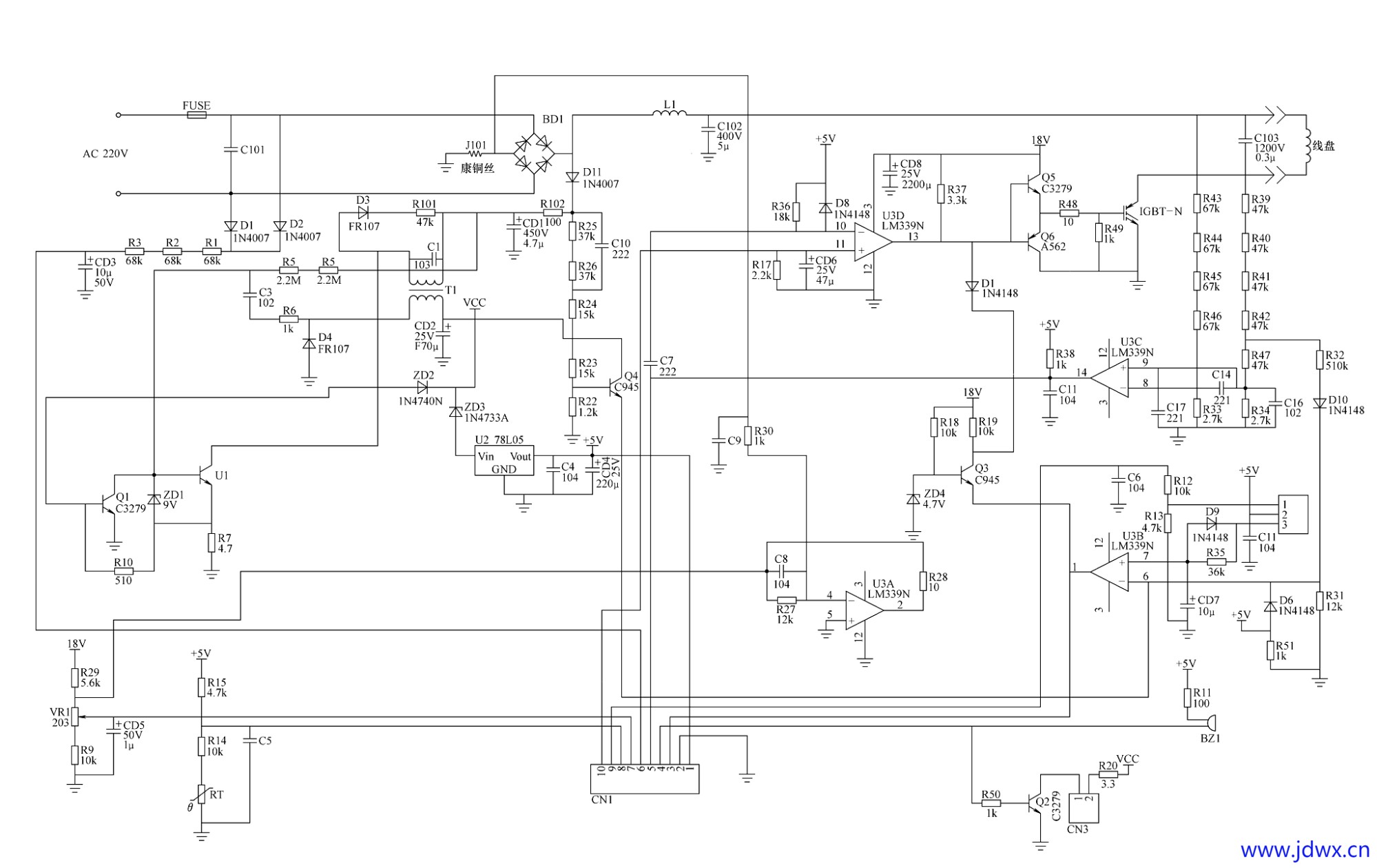
小天鹅HY-U19电磁炉主板.jpg
小天鹅HY-W19电磁炉控制板.jpg
小天鹅HY-W19电磁炉控制板2.jpg
小天鹅HY-W19电磁炉主板.jpg
小天鹅HY-W21A电磁炉控制板.jpg
小天鹅HY-W21A电磁炉主板.jpg
小天鹅HY-X20(B)控制板.jpg
小天鹅HY-Y19(A)电磁炉控制板.jpg
小天鹅HY-Y19(A)电磁炉主板.jpg
小天鹅HY-Y19电磁炉主板.jpg

半球19B 九阳JYC-22F 先科XK-218B 美的PD16 小天鹅HY-299B兰欣 电磁炉.pdf

71.29 KB, 下载积分: 金币 -1

小天鹅 HY-299B.PDF

53.49 KB, 下载积分: 金币 -1

小天鹅HY-185 HY-288 HY-298 HY-G16E电磁炉图纸.pdf

651.85 KB, 下载积分: 金币 -1

小天鹅HY-299B.pdf

53.29 KB, 下载积分: 金币 -1

小天鹅HY-U19电磁炉电路图.pdf

132.27 KB, 下载积分: 金币 -1

小天鹅HY-V19电磁炉电路图.PDF

295.36 KB, 下载积分: 金币 -1

小天鹅HY-X20(B)电磁炉.pdf

428.19 KB, 下载积分: 金币 -1

小天鹅HY-Y19(A) 电磁炉电路图.pdf

561.69 KB, 下载积分: 金币 -1

小天鹅TE-1901电磁炉.pdf

148.56 KB, 下载积分: 金币 -1

小天鹅TE-1903A.pdf

232.2 KB, 下载积分: 金币 -1

70

主题

1977

回帖

3964

积分

超级版主

积分
3964

活跃会员热心会员突出贡献热心管理

发表于 2025-11-30 15:31:29 | 显示全部楼层
想要苏泊尔C21-SDHC8E15D电磁炉板号DC-CB2013-Z2-A12-X的图纸,你如能找到我给你加金币奖励。

229

主题

1341

回帖

3319

积分

中级维修师

积分
3319

活跃会员热心会员优秀会员热心管理

发表于 2025-11-30 15:42:08 | 显示全部楼层
谢谢分享!!!!!!!!!!!!!!!!

469

主题

1412

回帖

8169

积分

版主

积分
8169

活跃会员热心会员突出贡献热心管理

发表于 2025-12-1 10:30:55 | 显示全部楼层
谢谢分享!

0

主题

2

回帖

3

积分

新手

积分
3
发表于 2025-12-2 07:59:16 | 显示全部楼层
谢谢分享!

329

主题

1812

回帖

6059

积分

超级版主

积分
6059

活跃会员热心会员突出贡献热心管理

发表于 2025-12-4 09:20:16 | 显示全部楼层
小天鹅jpg格式的图纸和pdf格式的图纸内容没有重复吧?

82

主题

21

回帖

808

积分

入门维修师

积分
808
 楼主| 发表于 2025-12-4 11:44:23 | 显示全部楼层
满江红 发表于 2025-12-4 09:20
小天鹅jpg格式的图纸和pdf格式的图纸内容没有重复吧?

有重复,但清晰度不一样的
您需要登录后才可以回帖 登录 | 请使用中文注册

本版积分规则

QQ|Archiver|手机版|家电维修论坛 ( 蜀ICP备19011473号-4 川公网安备51102502000164号 )

GMT+8, 2026-1-26 18:54 , Processed in 0.349747 second(s), 26 queries .

Powered by Discuz! X3.5

© 2001-2026 Discuz! Team.

快速回复 返回顶部 返回列表