找回密码
 请使用中文注册
查看: 644|回复: 0

输入电压转电流性5~20mA方案比较

[复制链接]
阅读字号:

1636

主题

60

回帖

3万

积分

超级版主

积分
33100
发表于 2025-11-13 17:47:00 | 显示全部楼层 |阅读模式

马上注册,结交更多好友,享用更多功能,让你轻松玩转社区。

您需要 登录 才可以下载或查看,没有账号?请使用中文注册

×
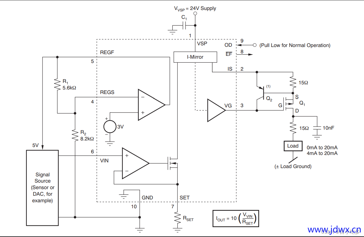
3个输入电压转化为电流性 5~20mA方案对比:
方案一

XTR111是一款精密的电压-电流转换器是最广泛应用之一。原因有二:一是线性度非常好、二是价格便宜。总结成一点,就是性价比高。

典型电路

4ddf898ec242110e8b6e96968c0548e1.png
最终电路

94be9676114e592de4d56a7bf344d1a4.png

Z1二极管处输出电流表达式:IOUT=10 *(VIN/R8)

方案二

利用运算放大器LM258以及三极管搭建出电压-电流转换器 4~20mA电流电路。


0fcd2a189678db9c38dba31e877e87da.png
DAC_OUT为输入信号 ,上一级的电压跟随器的作用为输入电阻无穷大。输出电阻无穷小。

运算放大器根据虚短一个虚断来进行分析。
虚短是什么意思呢?同相端的电压等于反相端的电压。
虚断又是什么意思呢?流入运放同相输入端和反相输入端的电流是零。既没有电流流进来,也没有电流流进去。


b8a2ec9a9ee6801a3757aa11df51008c.png

三极管端Ua的电压为:R32和R33的乘积,电阻分压公式。

由于R32和R33的电阻一样那么,电流也是一样。而R32一端接地,可以推测Ua的电压为

31ccbea44836b86cbde82a8febe2d5cc.png



0130a96882e33b8432fee0b13471fe1f.png

b404c26138a2e27445aa758b480b0bc1.png

最终结果为I=Ui/R36

三极管的过用是过流的。为什么要用三极管物流呢?是因为运放最大只能10mA已经到了极限了,如果再这样下去就没法玩了。

方案三

AD8276集成芯片的使用

从以下图中可以看出。4个电阻恰好是那个运放的内部结构。
从第2个方案计算公式。可以看出阻值没关系。

第1个好处是因为物每个电阻的误差不一样。
第2个好处是因为是在同一个芯片里的电阻,受温度影响是同时变化的。


320a1b6eac7f38cc451ffb37895a2011.png
总体原理图

2cf7ff4a70e7917675024d7a21e8bca5.png
解释一下,为什么这该催化传感器要外加个电源。因为。这个电源这个传感器上电也可以达到100毫安。


电源芯片中还有个U3的电源集成芯片,是因为上电瞬间为了减少功耗而设置的。


传感器中有连主线一组是传感器故障检测。他是通过。R10进行拉低到0V,检测到了就认为信号已断开。

这部分为差动放大器电路

d7f0e453c18ae37a9c50e3380ce3230b.png

.
您需要登录后才可以回帖 登录 | 请使用中文注册

本版积分规则

QQ|Archiver|手机版|家电维修论坛 ( 蜀ICP备19011473号-4 川公网安备51102502000164号 )

GMT+8, 2026-2-3 12:15 , Processed in 0.245471 second(s), 25 queries .

Powered by Discuz! X3.5

© 2001-2026 Discuz! Team.

快速回复 返回顶部 返回列表