找回密码
 请使用中文注册
查看: 800|回复: 0

半桥变换器解析:拓扑、原理与关键工况图解

[复制链接]
阅读字号:

1633

主题

60

回帖

3万

积分

超级版主

积分
33018
发表于 2025-11-9 13:35:18 | 显示全部楼层 |阅读模式

马上注册,结交更多好友,享用更多功能,让你轻松玩转社区。

您需要 登录 才可以下载或查看,没有账号?请使用中文注册

×


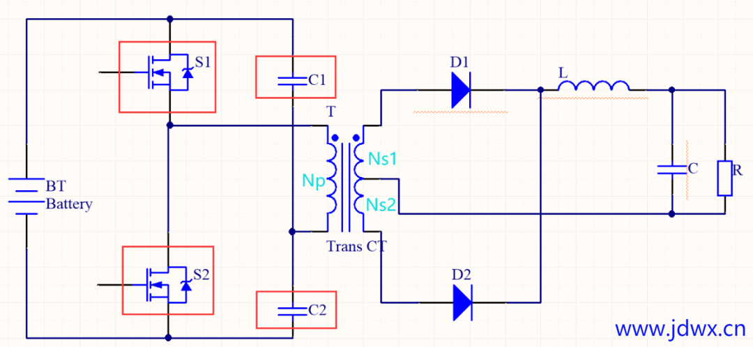
一、半桥变换器核心拓扑:组件与原理图

半桥变换器的核心是 “两个开关管交替导通 + 分压电容 + 隔离变压器 + 副边整流滤波” 的组合,通过电磁感应实现能量从原边到副边的隔离传输,同时通过开关控制调节输出电压。

1.1 核心组件及功能

先明确电路中每个组件的作用,为后续理解原理打基础:

[td]
组件标识
组件名称
核心功能
Vi
输入直流电压
为整个变换器提供初始电能,通常是整流滤波后的母线电压(如 220VAC 整流后的 310VDC)
S1、S2
功率开关管
核心控制元件,通过 PWM 信号交替导通 / 关断,控制原边能量的 “通断” 与传输时长
C1、C2
原边分压电容
串联在输入侧,将Vi平均分为两路Vi/2,保证变压器原边电压对称,防止偏磁
T
隔离变压器
实现原副边电气隔离(安全需求),通过原副边匝数比n=Np/Ns调节电压等级
Np
变压器原边绕组
接入原边电路,通电流产生交变磁场,将电能转化为磁能
Ns
变压器副边绕组
感应原边磁场的磁能,转化为电能输出到副边电路
D1、D2
副边整流二极管
单向导电,将副边感应的交变电压整流为单向电流,避免电流反向冲击
Lo
输出储能电感
开关导通时储存能量,关断时释放能量,保证输出电流连续、平稳
Co
输出滤波电容
滤除整流后的电压纹波,输出稳定的直流电压Vo
Vo
输出直流电压
最终供给负载的电压(如 5V、12V、24V 等)
1.2 半桥变换器完整原理图

下图为半桥变换器的完整电路原理图,标注了所有组件的连接关系,后续分析的所有工况均基于此拓扑:


5497e0d9eaf54603e36873fc0cf56473.png

注:原理图中变压器T的原边绕组Np为串联结构(两端分别接C1/C2中点与S1/S2中点),副边绕组Ns为中心抽头结构(中点接负载地),这是半桥变换器的经典绕制方式。

二、半桥变换器工作原理:三大关键工况图解

半桥变换器的工作周期T由三个核心工况循环组成:S1导通、S2关断S1、S2均关断S1关断、S2导通S1、S2均关断,周而复始。每个工况的电流路径、能量传递方向都不同,下面结合图解逐一分析。

工况 1:S1导通,S2关断(原边能量正向传输)

当 PWM 信号触发S1导通、S2保持关断时,原边形成完整电流回路,变压器开始传递能量,副边同步整流输出。


4054b9686ab8adf0f377c07f154e3207.png 1.2 工况细节分析
  • 原边侧:电流从Vi正极流出,经导通的S1→ 变压器原边绕组Np→ C2(已充至Vi/2)→ 回到Vi负极,形成回路。此时原边绕组两端电压为Vnp=Vi/2(由C2分压提供)。
  • 磁能转换:原边电流流过Np产生交变磁场,变压器铁芯储存磁能;副边绕组Ns感应磁场,产生感应电压VNs= VNp/n = Vi/(2n)n=Np/Ns为匝数比)。
  • 副边侧:感应电压使D1正向导通、D2反向截止,电流从Ns上端流出→D1→ 储能电感Lo(此时Lo充电,电流上升,储存磁能)→ 滤波电容Co(补充能量)→ 负载→ 回到Ns中点,完成整流与能量传输。
工况 2:S1关断,S2关断(能量续流阶段)

当S1、S2均关断时,原边回路断开,变压器停止传递能量,但副边储能电感Lo会释放能量,保证负载电流连续(避免电流中断导致输出电压波动)。


06b6839d3546090a1ef922b52f4d78ed.png 2.2 工况细节分析
  • 原边侧S1、S2均关断,原边无电流回路,变压器磁能停止增加,副边感应电压消失VNs=0
  • 副边续流:储能电感Lo因 “电流不能突变”,会产生反向电动势,此时D1D2均正向导通(相当于 “续流通道”)。电流从Lo流出→ Ns中点分为两路: 一路经回到Ns上端→D1;另一路回到Ns下端→ 经D2→ 两路电流汇合→ 回到Lo另一端。
  • 能量释放Lo储存的磁能通过续流回路释放,一部分供给负载,一部分补充Co的能量,维持Vo稳定,直到下一个开关管导通。
工况 3:S1关断,S2导通(原边能量反向传输)

此工况与 “工况 1” 对称,是半桥变换器的另一个能量传输阶段,通过S2导通实现原边能量传递,保证变压器磁场对称(防止偏磁)。


4fa537c9390ffe3e69d7482ecd8bff25.png 3.2 工况细节分析
  • 原边侧:电流从Vi正极流出→ 经C1(已充至Vi/2)→ 变压器原边绕组Np(电流方向与工况 1 相反)→ 导通的S2→ 回到Vi负极,形成回路。此时原边绕组两端电压仍为VNp=Vi/2,但极性反向,保证变压器铁芯磁场 “正向充磁→反向充磁” 对称,避免偏磁饱和。
  • 磁能与副边:原边反向电流产生反向磁场,副边Ns感应反向电压VNs=Vi/(2n),使D2正向导通、D1截止。电流从Ns下端流出→D2Lo(继续充电,电流上升)→Co→ 负载→ 回到Ns中点,完成又一次能量传输。
三、核心公式与应用注意事项

掌握工况后,结合公式可快速计算输出电压,同时需注意避免常见问题。

3.1 电压转换公式

半桥变换器的输出电压由输入电压Vi、开关管占空比D、变压器匝数比n共同决定,公式推导基于 “原副边伏秒平衡”(电感 / 变压器磁能充放平衡):


e5de99d035acaae2c8510e8cbd5f6848.png
  • D:每半周期占空比(即单个开关管在其专属半周期T/2内的导通时间占比,范围 0~1,实际应用中因死区时间限制,D<0.9;
  • n:变压器原副边匝数比(n=Np/Ns,若需降压,n>1,如Vi=310V、Vo=12V,可设n=13,则D≈0.8)。
3.2 应用注意事项
  • 分压电容选型:C1、C2需容量相等(如均选 100μF/400V),且耐压≥Vi,避免分压不均导致变压器偏磁;
  • 开关管死区:S1、S2不能同时导通(会导致输入短路,烧毁开关管),需在 PWM 信号中加入 “死区时间”(通常几十 ns~ 几 μs);
  • 电感电流模式:半桥变换器多工作在 “连续电流模式(CCM)”,适用于中高功率(50~800W),低功率场景可采用断续电流模式(DCM),但需注意输出纹波;
  • 控制芯片:常用专用芯片如 TI 的 UCC28250、ON Semi 的 NCP1399,内置对称 PWM 生成、过流保护、偏磁补偿功能,简化设计。
四、总结

半桥变换器的核心是 “对称开关 + 分压电容 + 隔离传输”:通过S1、S2交替导通实现能量的间歇传输,通过C1、C2分压保证变压器磁场对称,通过副边续流维持输出稳定。掌握 “三个关键工况” 的电流路径与能量流向,再结合电压公式,就能灵活应对半桥变换器的设计与调试。

图片来源:CSDN 博主 “鲁棒最小二乘支持向量机” 的原创文章《电源硬件设计 ---- 半桥变换器 (Half-Bridge Converter) 基础》.

您需要登录后才可以回帖 登录 | 请使用中文注册

本版积分规则

QQ|Archiver|手机版|家电维修论坛 ( 蜀ICP备19011473号-4 川公网安备51102502000164号 )

GMT+8, 2026-2-1 16:41 , Processed in 0.317385 second(s), 25 queries .

Powered by Discuz! X3.5

© 2001-2026 Discuz! Team.

快速回复 返回顶部 返回列表